
01

开源Ray :AI时代的分布式计算基石
异构调度:支持CPU/GPU/FPGA混合弹性调度; 负载能力:支持数据/AI全链路处理(数据预处理、推理/微调),Python任务分布式执行; 框架兼容:集成Spark、TensorFlow/PyTorch、Hugging Face等主流生态; 场景覆盖:多模态处理、搜索推荐、金融风控、图计算等核心业务场景。


02

AnalyticDB Ray:轻量化一站式Data+AI服务
开源Ray为开发者提供了高度灵活的分布式计算框架,在实际生产环境中,企业往往还面临分布式作业优化、资源精细化调度、集群运维、稳定性与高可用等问题,而这正是AnalyticDB Ray(下文简称ADB Ray)的破局之处。
ADB Ray 是AnalyticDB MySQL 推出的全托管Ray服务,基于开源 Ray 的丰富生态,经过多模态处理、具身智能、搜索推荐、金融风控等场景的锤炼,对Ray内核和服务能力进行了全栈增强。开发者的应用无需关注集群运维,快速获得ADB Ray内核带来的性价比优化,同时无缝的和ADB 湖仓平台打通构建Data + AI一体化架构,加速企业 AI 规模化落地。

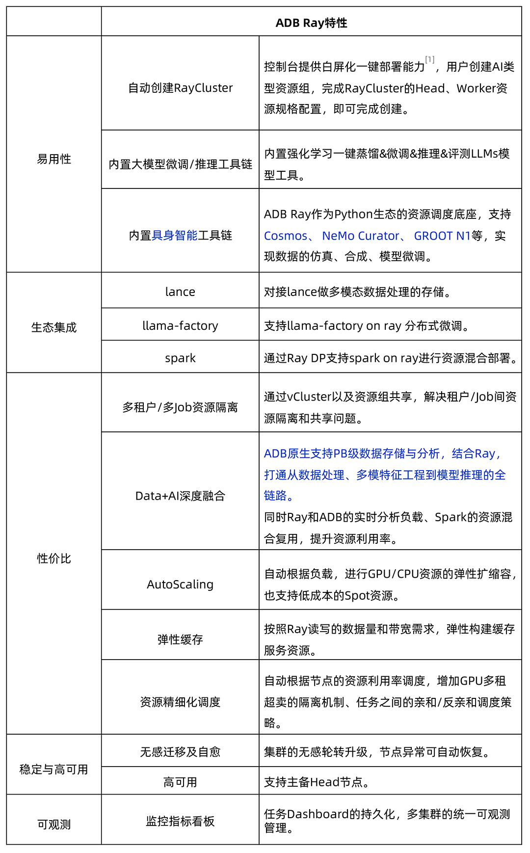
以下为对比开源Ray,ADB Ray的增强核心特性总览:

异构资源自动弹性:最大化GPU资源利用率

企业级稳定高可用:Head HA 自动切换

深度可观测:开发效率提升

03

实践应用案例
商业智能
AI流水线:ADB 湖 -> ADB ETL -> ADB Ray ML,保存模型 推理:ADB 湖 -> ADB ETL -> ADB Ray离线批量推理-> ADB 仓表 ->业务服务

异构资源自动扩展:离线推断场景数据处理和模型部署使用异构工作组,独立自动扩展CPU和GPU资源。GPU利用率从不到5%提高到40%。 对象存储自动扩展:对象存储根据数据量动态自动扩展内存,这使得数据处理性能提高了2至3倍。
LLM离线批量推理蒸馏数据

缓存加速:数据加载吞吐提升2-3倍; 调度规模:单ray cluster 4w actor细粒度任务调度; 精度量化:离线蒸馏场景Deepseek INT8量化版本比FP8性能提升50%。
多模态数据处理及分布式微调

一站式解决方案:实现从数据标注到模型微调的一站式方案; 微调效率提升:llama-factory on ray分布式微调效率提升3-5倍。
了解更多
AnalyticDB Ray已于2025年5月10日正式商业化,点击官网文档可进一步了解使用详情。如果您有相关需求,可以通过官网工单直接联系我们,或点击文末「阅读原文」填写表单留下信息,AnalyticDB团队会尽快联系您。
官网文档🔗:https://help.aliyun.com/zh/analyticdb/analyticdb-for-mysql/user-guide/managed-ray-service
欢迎钉钉搜索群号:23128105 或扫码加入钉群进行交流。



点击 阅读原文 咨询 AnalyticDB Ray

文章转载自阿里云瑶池数据库,如果涉嫌侵权,请发送邮件至:contact@modb.pro进行举报,并提供相关证据,一经查实,墨天轮将立刻删除相关内容。





