热衷于分享各种干货知识,大家有想看或者想学的可以评论区留言,秉承着“开源知识来源于互联网,回归于互联网”的理念,分享一些日常工作中能用到或者比较重要的内容,希望大家能够喜欢,不足之处请大家多提宝贵地意见,我们一起提升,守住自己的饭碗。
正文开始
微软数据库技术迎来重大革新,新版本将AI引擎嵌入核心、无缝连接Fabric云平台,并为开发者提供前所未有的工具集。
Microsoft近日发布了SQL Server 2025 (17.x) 预览版(内部版本号 17.0.700.9),标志着其旗舰数据库平台进入新阶段。本次更新聚焦人工智能深度集成、混合云体验增强以及开发者生产力提升,旨在将SQL Server打造为更开放、智能和强大的数据平台。
🧠 一、人工智能:数据库原生AI能力
1. 矢量数据处理核心支持: • 新增** VECTOR
数据类型**,专为高效存储和相似性搜索(如语义搜索、推荐系统)及机器学习应用优化。数据以高效二进制格式存储,同时支持JSON数组视图。• 矢量函数库 ( VECTOR_DISTANCE
,VECTOR_NORM
,VECTOR_NORMALIZE
):直接在数据库引擎内执行高效的向量运算。• 矢量索引:创建近似索引,极大加速查找相似向量的过程。 • AI模型集成 ( CREATE/ALTER/DROP EXTERNAL MODEL
):管理外部AI模型对象,用于生成向量嵌入(AI_GENERATE_EMBEDDINGS
)或访问REST推理端点。• 文本块处理 ( AI_GENERATE_CHUNKS
):智能拆分文本片段。2. Copilot入驻SSMS: 用户可直接在SQL Server Management Studio中向Copilot提问,从数据中快速获取洞察。
☁ 二、无缝混合云:Fabric集成升级
• 数据库镜像到Microsoft Fabric: 新版本支持将本地SQL Server 2025以及虚拟机上的SQL Server 2025数据库持续镜像到Microsoft Fabric。这与已有的Azure SQL镜像能力结合,构建了统一的数据中心。
🛠 三、开发者体验:效率革命
1. 强大数据处理工具: • 正则表达式原生支持: 引入 REGEXP_LIKE
,REGEXP_REPLACE
,REGEXP_SUBSTR
,REGEXP_COUNT
,REGEXP_MATCHES
,REGEXP_SPLIT_TO_TABLE
等完整函数集,极大增强模式匹配和文本处理能力。• JSON增强: 新增聚合函数 JSON_OBJECTAGG
和JSON_ARRAYAGG
,简化JSON对象和数组的构建。支持原生JSON二进制存储类型。• 字符串处理升级: SUBSTRING
简化、||
字符串连接运算符、BASE64_ENCODE/DECODE
函数、模糊字符串匹配(EDIT_DISTANCE
,EDIT_DISTANCE_SIMILARITY
,JARO_WINKLER_DISTANCE/SIMILARITY
)。• 数学与日期: PRODUCT()
聚合函数、DATEADD
支持bigint
、UNISTR
处理Unicode编码、CURRENT_DATE
函数。2. 性能与扩展性优化: • sp_executesql
优化: 显著减少高并发场景下的“编译风暴”影响。• 外部REST调用 ( sp_invoke_external_rest_endpoint
):直接从数据库内调用外部REST/GraphQL端点,轻松集成Azure Functions、Power BI、Azure OpenAI等服务或企业API。• 批处理模式内置函数优化: 提升数学函数和 DATETRUNC
性能。3. 免费开发者版本: • 标准开发人员版: 包含SQL Server 2025 Standard所有功能,免费用于开发。 • 企业开发人员版: 包含SQL Server 2025 Enterprise所有功能,功能等同于旧版Developer Edition。
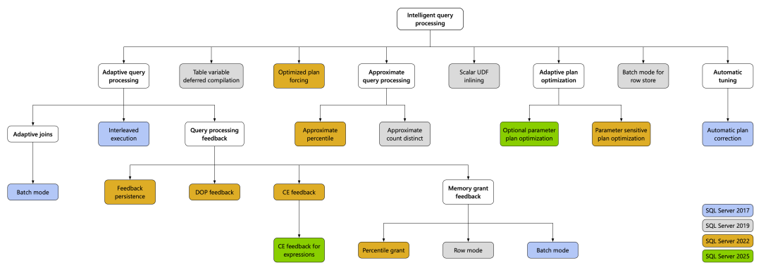
⚙ 四、核心引擎与智能查询:更稳更快更强
1. 数据库引擎增强: • 优化锁定 & Tempdb治理: 减少阻塞、内存消耗,防止失控查询耗尽Tempdb空间。 • Tempdb加速恢复 (ADR):提升使用临时表事务的恢复速度。 • 可读辅助副本持久化统计信息: 优化在辅助副本上运行的工作负载。 • 列存储改进: 支持有序非聚集列存索引、联机索引构建改进、收缩操作优化。 • ZSTD备份压缩: 新增更快、更高效的备份压缩算法。 • Linux支持: tmpfs
支持tempdb
、自定义密码策略。2. 智能查询处理 (IQP): • 表达式基数估计反馈: 自适应调整复杂表达式的基数估计模型。 • 可选参数计划优化 (OPPO): 扩展参数敏感计划优化(PSPO),基于参数值生成更优计划。 • 并行度 (DOP) 反馈: 默认开启,自动优化并行查询。 • 优化的万圣节保护: 减少 tempdb
使用,提升性能。• 可读辅助副本的查询存储: 默认开启,监控辅助副本负载。 • ABORT_QUERY_EXECUTION
提示: 主动阻止问题查询执行。
🔒 五、安全与高可用:坚如磐石
1. 安全性提升: • 精细化安全缓存失效: 失效仅影响特定登录名,减少全局影响。 • RSA-OAEP 填充支持: 增强证书和非对称密钥加密。 • 默认PBKDF2密码哈希: 符合NIST SP 800-63b,提升密码安全性。 • 托管身份支持: • Azure Arc SQL Server: 使用托管标识进行入站(Microsoft Entra ID)和出站(连接Azure资源)身份验证。 • URL备份/还原 & EKM (Azure Key Vault): 通过托管标识访问Azure存储和密钥保管库。 • 非统一显示名支持: 灵活创建Microsoft Entra登录名和用户。 • TDS 8.0支持: 为 sqlcmd
和bcp
提供最新协议支持。2. Always On 可用性组增强: • 快速故障转移: 针对持久健康问题实现即时故障转移。 • 异步页面请求优化: 加速故障转移恢复。 • 通信流控制 & 组提交等待配置: 优化同步性能,减少网络影响。 • 分布式AG支持封闭AG & 性能优化。 • 次要副本完整备份: 支持在次要副本上进行完整和差异备份(除仅复制备份外)。 • 灵活路由配置: 设置 NONE
路由将流量自动回退到主副本。• 侦听器管理简化: 支持直接删除侦听器IP地址。
📎 其他重要信息
• PolyBase 分析增强: Linux上支持ODBC数据源,对Parquet/Delta/CSV提供原生支持。 • 全球化: 新增支持GB18030-2022标准的中文排序规则(版本160)。 • 工具更新: bcp
和sqlcmd
实用工具的身份验证增强。• 组件特定更新: SQL Server Analysis Services (SSAS)、SQL Server Reporting Services (SSRS) 和 SQL Server Integration Services (SSIS) 也有各自的新增功能(需参考专项文档)。 • 服务停用: Data Quality Services (DQS) 和 主数据服务 (MDS) 在SQL Server 2025中已停用(SQL Server 2022及更早版本仍支持)。Synapse Link 功能也停用,推荐迁移至 Fabric 中的镜像。
总结: SQL Server 2025预览版是一次雄心勃勃的升级,将原生AI能力、无缝云集成(特别是Fabric)以及强大的开发者工具集置于核心地位。其在性能、安全性、高可用性和管理性方面的持续改进,进一步巩固了其作为现代关键任务应用首选数据平台的地位。开发者和企业现在即可下载预览版体验这些创新功能,为未来的数据驱动应用奠定基础。
文中的概念来源于互联网,如有侵权,请联系我删除。
欢迎关注公众号:小周的数据库进阶之路,一起交流数据库、中间件和云计算等技术。如果觉得读完本文有收获,可以转发给其他朋友,大家一起学习进步!感兴趣的朋友可以加我微信,拉您进群与业界的大佬们一起交流学习。
文章转载自小周的数据库进阶之路,如果涉嫌侵权,请发送邮件至:contact@modb.pro进行举报,并提供相关证据,一经查实,墨天轮将立刻删除相关内容。




