
导读
6 月 14 日,TiDB 社区活动在沈阳圆满举办。感谢沈阳市皇姑区科学技术局、双创街控股有限公司对本次活动的大力支持!
本场活动聚焦民生领域,来自亿联银行、京东、辽宁联通、新基集团、APTSell 的嘉宾老师分享了各自企业在数据库选型、替换、深度实战应用的经验与建议。
民生领域数字化转型正在进行时,嘉宾老师们的分享让我们看到,在金融、政务、零售、交通、物流、医疗、教育等领域,TiDB 凭借卓越的扩展性、金融级高可用、实时 HTAP(混合事务/分析处理)、支持多模态数据类型(向量、半结构化、非结构化)等特性,为政企提供坚实可靠的一栈式数据底座,推动数据价值在民生领域中高效释放。
再次感谢 TiDB 社区沈阳地区组织者严少安、吴洋、孟祥新、曹海峰老师们的悉心筹备,感谢嘉宾老师们的精彩分享,感谢 TiDBer 们线上线下的参与!

TiDB 社区沈阳地区组织者-严少安老师开场

TiDB 社区沈阳地区组织者-曹海峰老师发言

分享嘉宾:卢秀红 亿联银行科技管理部副总经理、运维中心负责人

话题概要:亿联银行作为东北首家民营互联网银行,自 2018 年起使用 TiDB,至今已有八年经验。基于 TiDB 先进的技术架构(如存储级分布式、支持全局事务、存储计算分离等)及高可用性、HTAP 混合负载能力等优势,亿联银行构建了 5 大 TiDB 集群,服务器规模超 50 台,数据量超 600T,应用于核心交易、线上贷款、经营分析等多类场景。随着亿联银行使用的 TiDB 版本从 V2 升级至 V7/V8 后,系统稳定性、性能显著提升,基本上很少需要找 TiDB 原厂的支持。对于银行各场景数据库选型,亿联银行建议在支付、贷款等海量数据、大并发场景可以放心使用 TiDB。TiDB 也为亿联银行的数字化转型提供了有力支撑,助力其高效开展金融服务。
京东集团
分享话题:TiDB 在京东集团 PB 级核心场景实践
分享嘉宾:向安杰 京东集团研发工程师

话题概要:在业务发展的高要求下,京东集团的关键数据基座——京东云在业务核心场景中深度应用 TiDB 数据库,服务的业务方包含零售、广告、物流、财务、健康等领域。向安杰老师向我们详细分享了 TiDB 在京东应用的三大场景:替代传统分库分表架构、支撑实时分析业务、满足海量数据及高性能 OLTP 需求。TiDB 存储计算分离架构支持一键水平扩缩容,基于 Multi-Raft 协议的金融级高可用保障数据强一致性,HTAP 能力实现行存与列存引擎实时同步,云原生特性适配多云环境,以及对 MySQL 生态的高度兼容可以降低迁移成本,这些核心原因让京东集团选择了 TiDB,为业务方和用户带来了良好的使用体验。在实践中,京东物流与零售场景的数据显示 TiDB 以出色的性能表现满足业务指标。如在京东某零售应用中,TiDB 可支撑 TB 级数据规模下的高并发交易,TP99 延迟控制在毫秒级(如零售场景日常峰值 QPS 达 25 万,TP99 为 15ms)。在云舰-云原生 PaaS 平台,京东选择平凯数据库构建信创版本的数据库底座,成功服务于某省政务云等客户,实现全省“一朵云”和三大平台统一管理,助力其业务平滑扩展。未来,京东云将进一步深化 TiDB 在多元业务场景中的应用。
辽宁联通
分享话题:TiDB 赋能辽宁联通:运营管理系统实现高质量决策支持 & 多库合一技术栈简化实践
分享嘉宾:付昌昌 辽宁联通网络 IT 系统架构师

话题概要:辽宁联通是联通东北三省的业务领导局,负责东北三省整体网络调度指挥,其网络服务全行业覆盖。基于 TiDB 满足告警、话单等海量数据的实时分析需求,低学习成本与维护成本,以及开源、国产化的安全特性,辽宁联通使用 TiDB 作为自主研发项目的基础数据库管理系统,主要承载 O 域数据分析 AP 业务和自主开发应用的 TP 业务,也是运营决策支持的实时数仓。TiDB 核心应用场景包括短信业务分析、AI 智驭数智员工、故障工单监控预警、干线光缆故障处理及 5G 规划数字化项目等。例如,短信业务分析场景中,TiDB 可支撑每 5 分钟约 2000 万条短信数据的实时统计;AI 值班系统通过 TiDB 优化工单处理流程,使用 TiDB 悲观锁功能,结合 RPA 和大模型技术,将值班人员从 19 人精简至 2 人,显著提高效率、节省人力。 在架构方案中,辽宁联通基于 TiDB 集群整合 102 个数据库,实现数据集成、分析与分享的高效协同。在降本增效方面,分析需求可直接通过 SQL 查询实现,省去 ETL 工具。同时,数据分析需求可以直接转化为数据视图,甚至 SQL 查询。 TiDB 的兼容性(支持 MySQL 协议)、分布式架构(水平扩展)及 HTAP 能力(TiFlash 列存加速分析)在辽宁联通的实践中表现突出,助力其降低技术栈复杂度,提升决策效率。未来,辽宁联通计划进一步扩展 TiDB 在分布式事务、AI 集成场景的应用,深化其在通信领域的数据驱动价值。
新基集团
分享话题:TiDB 在政务系统的核心场景应用实践
分享嘉宾:穆佳良 新基集团信创产品部经理

话题概要:新基集团在政务领域客户的核心系统中选择了 TiDB,以应对政务场景下大数据量、实时性、安全性及业务数据不确定性等需求。TiDB 凭借单表处理能力强、小表缓存机制优的特点,支撑政务系统实现高效数据管理。 未来,新基集团也将探索 TiDB Vector 与 AI Agent 的结合,提升政务处理的自动化、精准度、便捷性。TiDB 的分布式架构与兼容性优势,为政务系统提供了稳定的数据支撑,助力新基集团在政务数字化转型服务中实现业务流程优化与决策效率提升,充分体现了 TiDB 在政务领域复杂场景下的适用性和可靠性。
平凯星辰 TiDB
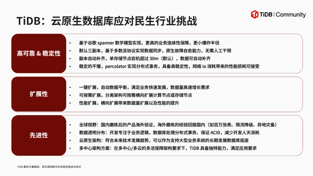
分享话题:TiDB 解决方案精选:民生领域数字化转型的挑战与应对
分享嘉宾:蓝功儒 TiDB 解决方案架构师

话题概要:民生领域数字化转型面临普惠性、基础性、兜底性及数智化需求,同时存在架构孤岛化、数据质量壁垒、运维弹性不足等技术痛点。TiDB 作为云原生分布式数据库,通过存储计算分离架构、HTAP 能力及金融级高可用特性,为民生领域提供破局方案。TiDB 凭借核心优势——支持一键水平扩缩容应对数据增长,行列双引擎(TiKV + TiFlash)实现 TP/AP 混合负载,兼容 MySQL 协议降低迁移成本,以及云原生架构适配多云环境,已广泛应用于交通、教育、政务、医疗等多个民生场景。 TiDB 解决方案架构师蓝功儒进一步分享了 TiDB 在这些场景中的诸多具体实践:在广东新型电力负荷管理系统中,TiDB 的高性能支撑单表日增量 4 亿条、50+TB 数据规模的高性能读写;宁波卫健委通过 TiDB 构建全民健康平台,实现 15,000 + QPS 的高并发响应,查询性能较传统 Oracle 提升显著。TiDB 通过技术架构创新与行业实践积累,有效助力民生领域客户降低 TCO、提升数据处理效率,成为驱动数字化转型的可靠技术底座。
APTSell
分享话题:加速政企数智化转型:基于 TiDB 构建企业级 AI 知识智能体
分享嘉宾:赵雷 APTSell 创始人 & CEO

话题概要:APTSell 基于 TiDB 构建企业级知识库 AI Agent,助力政企数智化转型。技术架构上,TiDB 作为核心底座,支持存储多模态数据(SQL、文档、向量等),实现 OLTP 与 OLAP 混合负载,兼容 MySQL 协议降低开发门槛。通过 TiDB 的 AutoFlow 能力,平台快速整合实时数据处理与 AI 模型,形成 “数据存储 - 知识图谱 - 智能应用” 全链路解决方案,显著降低运维成本并提升数据处理效率。在应用场景中,AI Agent 化身 “7×24 小时技术专家”,实时响应专业咨询。TiDB 的可靠性能与扩展性为企业级知识库提供了稳定支撑,其 “All in One” 架构简化技术栈,成为政企构建智能系统的优选方案。
活动花絮




































