昨天在群里看到了一篇有趣的文章《案例解读 | 淘宝"生意参谋"数据案判赔3000万》。大体内容就是阿里和一个叫“小旺神”的公司对簿公堂,让人家赔三千万。我还有个朋友饶老板写了篇读后评论《价值3000万还是20块?解读淘宝“生意参谋”算法》。
老冯对狗血八卦没什么兴趣,但研究这个案例确实能发现不少有趣的东西,作为数据行业从业者,看看别人用三千万买的教训,说不定哪天就用上了呢?
这个案子有几个有趣的点,阿里生意参谋所谓的 “密码学最前沿加密算法” 其实等效一个价值 20 块钱的 Excel 表格。而这个薅阿里的公司竟然还敢跑在阿里云上。挣了一千万给阿里云上贡 400 万,最后还被狠狠搞了一把,个人连带承担三千万赔偿,闹不好就家破人亡了。
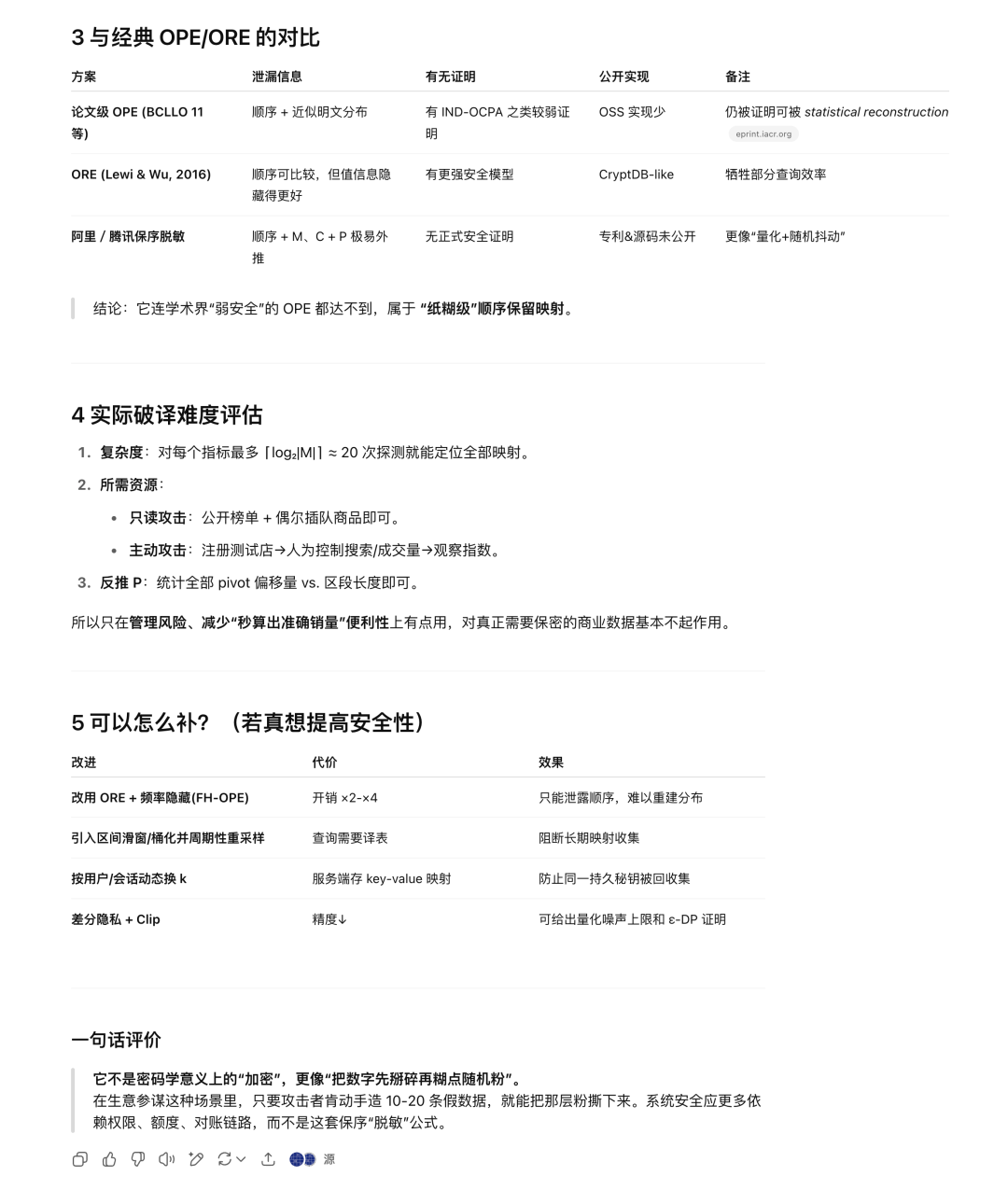
密码学最前沿加密算法,仅售20元
生意参谋就是给淘宝卖家看数据的。当然很多敏感数据阿里不想让卖家看到(比如搜索,访客,收藏,支付人数,转化率,收藏率,之类的),就用了一个 “密码学最前沿” 加密算法 “加密” 了,你能拿来比个大小作为模糊参考,但是原本的精确数字就不会泄漏了,—— 吗?

关于这个问题,饶老板的《价值3000万还是20块?解读淘宝“生意参谋”算法》已经点评过了。

当然绕老板比较含蓄,我让 GPT o3 用大白话再次翻译一下,就是这个算法纯粹就是纸糊的玩意, CN114065272B 专利是公开的,GPT 表示,只要有十几条数据作为样本,就可以轻松推断出这个 “加密算法” 的参数,实现 99.99% 准确率的还原。

被告小旺神就是这么个东西。从判决书里看,他花二十块钱从 “紫衫” 买了个 Excel 表格,这个表格可以把生意参谋上模糊处理的数据以 99%+ 的精度还原为真实数字。然后他们把这玩意做成了一个浏览器插件,在用生意参谋的时候就可以看到各种真数据了。这玩意还是用来免费引流的,看来这个被告还是挺良心的。

老冯对这种操作并不陌生。当年有一个两千多万的项目发到学校,一层一层转包压到还是本科生的小冯身上。局域网文件加密,小冯灵机一动把文件开头元数据两个字节交换一下顺序,被包装为 “超高性能的 XX 加密算法” 去忽悠人了,小冯喜提 1000 元报酬。最后这个项目好像还拿了 XXX 省科技进步一等奖。经过这次事件,老冯对高校彻底祛魅,再也没有了一点儿读研究生的想法。
给阿里云上贡400万,惹得一身骚
但这个案例里更劲爆的是,被告用的竟然还是阿里云。老实说我是真佩服这个骚操作,主业是薅阿里搞阿里竟然还敢把服务器放到阿里的云上去,这可真是老寿星蹦极嫌命长。
这个被告看上去搞这些东西挣了一千万出头,工资发了三百万。然后另一个滑稽的转给自己 400 万,用来买阿里云服务了!

老冯看了感觉就是 —— 离谱,做个生意,给阿里云上贡的钱比自己挣的还多,这竟然还被阿里搞了?跟滑稽的是,这个林某似乎是 —— 公司打给他 430 万,然后他用个人支付宝给阿里云付了 395 万,然后这个被当作 个人/公司财务混同的事实,判了个个人连带责任。

也就是这三千万的赔偿是没法通过公司破产解决掉,可能穿透到个人身上。这简直是离谱他妈给离谱开门,离谱到家了。
此外,在中国,有很多公司不上云是有原因的,因为巨头的业务范围实在太广泛了,把自己的数据/代码/放在竞争对手的服务器(所谓“云”)实在是一件愚蠢至极的事情。老冯知道一些不宜宣扬的非公开的炸裂案例,但这次嘛…… 毫无疑问提供了一个鲜活的公开案例。

如果你的业务和这些 “本土云巨头” 有冲突,那么决定上云之前,不妨仔细看一下这个案例。
老冯评论
老冯花了半个小时,把这个南京中院的民事判决书给读完了。看完的感觉就是,原告和被告都是草台班子。阿里草台不是一天两天了,这个请看《云计算泥石流》系列,里面已经写过不少了,这次又多了一条战绩 —— 20 块钱的土鳖专利加密算法。
这个小旺神也是个草台班子,干着搞阿里的事儿竟然还敢用阿里云,然后自己当法人,看上去也没搞股权架构,收款用个人支付宝,而且竟然公转私后再给阿里云掏了四百万,还被人抓住了把柄,判了个人承担责任,这一发下去个人承担责任估计是家破人亡了。

老冯跟本案原被告双方不认识也没有任何利益关系,纯粹作为一个具有健全尝试的业内人士看这个事,3000 万的判罚显然是太重了。奔着把人搞死去的,所以我比较同情被告。
主要是他们弄的免费数据还原功能(20块钱),还有一个用 RPA 实现的竞品监控功能总的来说都算是挺有用的东西,也没有坑蒙拐骗。作为一个创业者,这几年赚个三百来万,还给阿里云贡献了四百万营收,怎么看都不应该落得这么个下场。
阿里这种奔着搞死别人去的做法也不是什么聪明的举动。第一观感太差:一出垄断平台痛殴创业者的戏码,人家在阿里的生态里做事,还是阿里云的客户,赚的钱 1/3 都给阿里云上贡了,然后被阿里往死里打,这么玩生态人都会看在眼里。第二是阿里的法务确实牛逼,给人家打爆了,但也实锤了所谓 “密码学最前沿” 加密算法不过是值 20 块钱的地摊货,技术草包暴露的淋漓尽致。柿子捡软的捏,没庙的野和尚可就不会吃法务铁拳这一套了。
作为吃瓜路人,真正重要的是,你能从从这个案件中吸取什么教训?如果你是被告当事人,能采取什么措施来规避这些风险?欢迎各位朋友在评论区留言讨论。
最后再提醒一下各位,上个月《大故障:阿里云核心域名被拖走了》和《阿里云故障,CDN挂了,记得申请SLA赔付》两次大故障,按照阿里云 SLA 已经可以开始赔付了(7月开始开始申请6月服务 SLA 不达标赔偿) —— 记得小窗你的客服,主张你的合法权益。毕竟都在云上花了这么多钱,不能当个冤大头不是?




