通过OSM数据生成任意区域模型
第一步:首先获取这个城市的OSM数据,然后把它代入Blind,生成模型。
OSM数据的获取:
OpenStreetMap网站:
https://www.openstreetmap.org/#map
可以从网站中获取任意一个城市的OSM数据。

把它放大到我们所需要的区域。

-->点击“导出”
-->手动选择目标区域
选中区域过大,会导致失败!
选中区域合适,进行保存下载!(区域越大,下载文件越大)
OSM数据的处理工具:
百度搜索“斑斓中国”,点击第一个社区。
下载BLENDER:
https://www.blendercn.org/downloadme

安装完毕,打开软件!

默认打开时,是英文界面。
我们先来把界面改为中文:

设置完成后,不需要重启软件,软件就会自动变成中文!

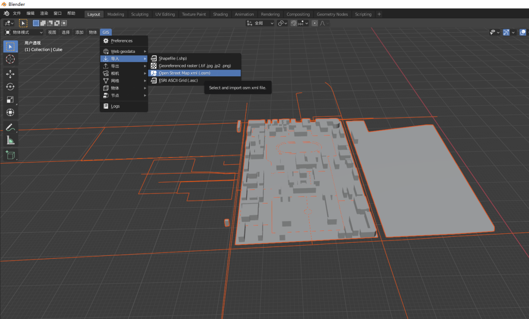
安装插件Blender GIS:
https://github.com/domlysz/BlenderGIS



默认是没有勾选的!!勾选的才会显示出来!

它其实就是一个帮助我们获取OSM数据的东西,我们可以通过这个小插件将下载到的OSM数据导入!

导入完成后我们可以看到3D的立体“郑州大学北校区”模型!

刚刚导入Blender的道路只是线条,需要给它增加宽度。
选中路线-->物体.转换.曲线-->属性-->添加.路径曲线-->几何数据.倒角.物体-->选择刚刚创建的线段(将路径曲线添加至way的属性中)

通过对路径X属性的缩放,可以改变路径的宽度。

将osm文件导入后,就可以再导出成各种格式,obj、fbx等。

纸上得来终觉浅,绝知此事要coding...
文章转载自修电脑的杂货店,如果涉嫌侵权,请发送邮件至:contact@modb.pro进行举报,并提供相关证据,一经查实,墨天轮将立刻删除相关内容。




