

最近,围绕AI IDE到底要不要用RAG做代码检索,行业已经吵翻了。
起因是,一个Claude Code的工程师,在Hacker News上答疑时表示,Claude Code不用建立索引,代码检索仅靠grep文本搜索就能搞定。

帖子一出,行业立刻分成两派:
支持者认为,编程需要高度精准的操作,而embedding在代码检索方面的表现并不够精准,难以满足开发人员对精确性的要求。
反对者则表示,传统的grep方案不仅召回率低,还会检索出大量不相关的内容,整个过程不仅效率低下,还极其耗时费力。
那么到底谁对谁错?
先说结论,经过测试发现,为AIIDE增加向量检索模块后,不仅检索效率大有提升,并且能至少节省40%的Token消耗。
那么传统的grep方案到底有什么问题?如何为AI IDE增加向量检索模块?效果又究竟如何?
本文将对此一一解答。
01
传统grep方案的问题是什么?
故事从我让 Claude Code帮找 bug 开始...结果,它反复使用 grep + read file tools,猜测可能的关键字,不断查找读取大量文件。1 分钟后,收获依然为0。

然后,通过一些提示和补充来指导帮助,Claude Code经过了整整 5 分钟,才终于定位到了问题文件。
但是问题是,它读取的文件中,只有 10 行代码是和这个 issue 相关的,其他 99% 的代码都是无关的。在这个反复对话和读取大量无关代码的过程中,Token 浪费不说,还浪费了大量宝贵的时间。
当然,遇到类似问题的,不止我一个,可以看到,有不少人都给 Claude Code 也提出过类似的 issue,比如
issue1:
https://github.com/anthropics/claude-code/issues/1315
issue2:
https://github.com/anthropics/claude-code/issues/4556

总结来说,围绕Claude Code 的纯 grep方案,大家的吐槽火力集中在三点:
第一个痛点:token消耗高
每次查询都要传输大量无关代码到 LLM。Token 消耗巨大,成本直线上升。
第二个痛点:时间成本大
AI 需要反复试探和搜索,用户等待时间过长。开发效率大大降低。
第三个痛点:关键词搜索无法做上下文语义感知
传统 grep 只能匹配字面意思,无法理解代码的语义关系和上下文含义。就像在大海里捞针,全靠运气。
02
Claude Code VS Cursor ,后者赢在哪儿了?
围绕代码检索问题,各类AI IDE产品中,解决的比较好的,其实是Cursor。而它的解决方案Cursor 创始人很早就在论坛里就透露过——「Codebase Indexing」。

总结来说,就是:把代码库切分成小块,发送给服务器,用 embedding 模型来嵌入代码。这就是标准的代码 RAG 方案。
但问题来了,为什么Claude Code、 Gemini、Cline这几个AI IDE 没有采用这个方案呢?
一方面是技术路线的选择问题,另一方面,要搞好代码检索,里面有大量工程细节需要处理:
代码如何切分?
代码变动了怎么办?
索引和检索速度怎么保证?
怎么为海量的代码的 embedding 建立索引?
显然,这些都与 Claude Code 【简单】【无界面的 CLI】的定位相违背。更关键的是,embedding 模型和向量数据库也不是 Anthropic 的强项。
03
手搓Claude Context,给 Claude Code 加buff
既然 Claude Code 有短板,Cursor 又闭源付费,所以,我决定,干脆自己搞一个“Claude Context”
https://github.com/zilliztech/claude-context
这是一个集成了向量数据库和 embedding 模型的开源代码检索 MCP 工具,可以无缝集成到 Claude Code 中,同时也兼容其他 AI Coding IDE,让 LLM 获得更优质、更准确的上下文信息。
以下是方案实现全过程
3.1技术选型
🔌 接口层面:MCP 是首选
MCP 就像是 LLM 与外界交互的USB,可以把产品能力以 MCP server 的方式提供出来,这样不仅是 Claude Code,甚至其他 AI IDE 比如 Gemini CLI、Qwen Code 等都能用。
💾 向量数据库:选择 Zilliz Cloud
Zilliz Cloud 是全托管的 Milvus 向量数据库服务,具备高性能向量搜索、高 QPS 与低延时、云原生架构带来的弹性扩展和无限存储等特性,还有多副本增强可用性,简直是为 Codebase Indexing 量身定制的。
🧠 Embedding 模型:多种选择
OpenAI 的 embedding model:经过广泛使用和验证,稳定可靠
Voyage embedding:在 Code 领域有专用模型,效果更好
Ollama:适合本地部署,隐私性更强
更多 embedding 模型,后期补充支持
⌨️ 编程语言:TypeScript
在 Python 和 TypeScript 之间纠结了一下,最终选择 TypeScript。原因很简单:它更兼容应用层,开发的模块可以无缝集成到高层的 TypeScript 应用中,比如 VSCode 插件等。而且 Claude Code、Gemini CLI 等也都是用 TypeScript 写的,生态更友好。
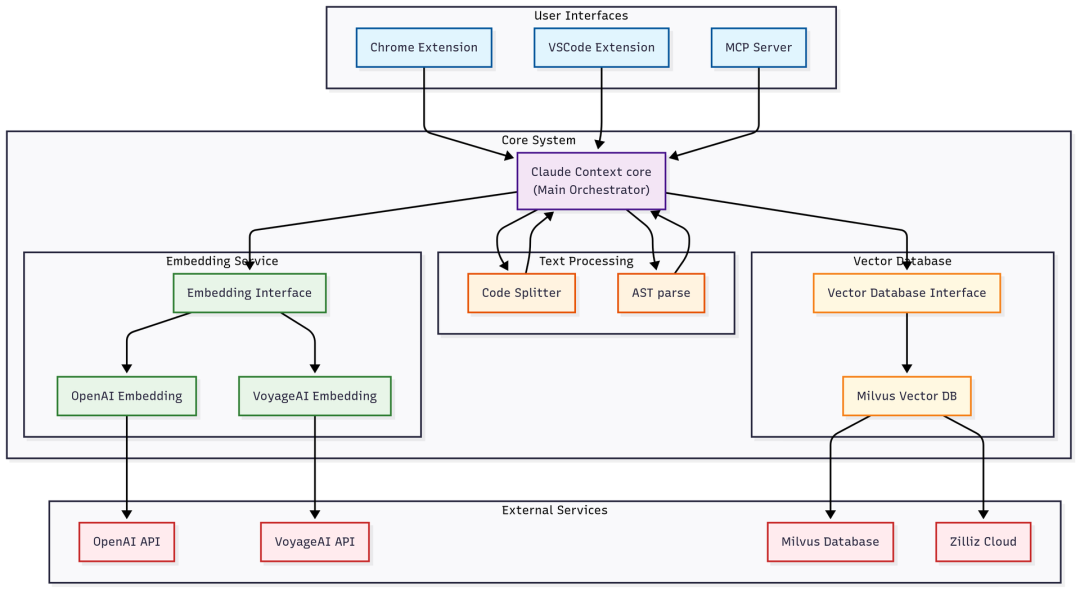
3.2架构设计
从解耦、分层的设计原则角度来看,它的架构被设计成了两层:
核心模块:包含所有核心逻辑,里面每块的逻辑也是分开设计的,比如代码解析、向量化索引、语义检索、同步更新等。
上层模块:包含 MCP、vscode 插件等集成。它基于核心模块,更多是包含一些应用层的逻辑,尤其是 MCP,它是与 Claude Code 等 AI IDE 交互的最佳方式。
这样设计的好处是,核心模块可以被上层模块复用,后续不管是横向还是纵向,都很容易扩展其他模块。

3.3核心模块
核心模块是地基,地基打好了才能盖好房子。核心模块其实就是要把向量数据库、embedding model 等抽象成一些模块,它可以组成一个 Context 对象,这样我就可以在不同的场景下使用不同的向量数据库和 embedding model。
import { Context, MilvusVectorDatabase, OpenAIEmbedding } from '@zilliz/claude-context-core';// Initialize embedding providerconst embedding = new OpenAIEmbedding(...);// Initialize vector databaseconst vectorDatabase = new MilvusVectorDatabase(...);// Create context instanceconst context = new Context({embedding, vectorDatabase});// Index your codebase with progress trackingconst stats = await context.indexCodebase('./your-project');// Perform semantic searchconst results = await context.semanticSearch('./your-project', 'vector database operations');
04
开发过程中的几个棘手问题
问题一:代码怎么切?
代码切分这个问题,不能简单粗暴地按行切分或者按字符切分。那样切出来的代码块,要么逻辑不完整,要么上下文丢失。
为此,我设计了两套互补的切分策略:
(1)AST 抽象语法树切分(主策略)🌳
这是默认和推荐策略。通过 tree-sitter 解析器,理解代码的语法结构,按照语义单元进行切分。
AST 切分的好处显而易见:
语法完整性:每个 chunk 都是完整的语法单元,不会出现函数被切成两半的尴尬情况
逻辑连贯性:相关的代码逻辑会保持在同一个 chunk 中,AI 搜索时能找到更准确的上下文
多语言支持:针对不同编程语言使用不同的 tree-sitter parser,无论是 JavaScript 的函数声明、Python 的类定义、Java 的方法,还是 Go 的函数定义,都能被准确识别和切分

(2)LangChain 文本切分(兜底策略)🛡️
对于 AST 无法处理的语言或者解析失败的情况,可以用 LangChain 的 RecursiveCharacterTextSplitter 作为备用方案。
// 使用递归字符切分,保持代码结构const splitter = RecursiveCharacterTextSplitter.fromLanguage(language, {chunkSize: 1000,chunkOverlap: 200,});
这种策略虽然没有 AST 那么智能,基本就是按照字符数量进行切分,但胜在稳定可靠。任何代码都能被正确切分,不会让你抓瞎。
这样的双重保险设计,既保证了代码的语义完整性,又兼顾了不同场景的需求。稳!
问题二:代码变动怎么办?
代码变动处理一直是代码索引系统的核心挑战。想象一下,如果每次文件有微小改动就要重新索引整个项目,那简直是灾难。
针对这个问题,我设计了一套基于 Merkle Tree 的同步机制来解决这个问题。
(1)Merkle Tree:变化感知的核心
Merkle Tree 就像一个层层递进的"指纹"系统:
每个文件都有自己的哈希指纹
文件夹有基于其内容文件的指纹
最终汇聚成整个代码库的唯一根节点指纹

只要文件内容有变动,其上层的哈希指纹就会层层变化,直到根节点。
这样,不用重新索引整个项目,就可以从根节点往下,逐层对比哈希指纹的变化,快速感知和定位文件的变动。
(2)变化检测和同步⚡
默认 5 分钟进行握手同步检测一次,同步机制简洁高效,分为三个阶段:
🏃♂️ 第一阶段:快速检测
计算整个代码库的 Merkle 根哈希,和上次保存的快照对比。如果根哈希一样?恭喜,什么都没变,直接跳过!几毫秒搞定。
🔍 第二阶段:精确对比
如果根哈希不一样,那就进入精确对比模式。做文件级别的详细对比,找出到底哪些文件发生了变化:
新增的文件
删除的文件
修改的文件
🔄 第三阶段:增量更新
只对变化的文件重新计算向量,然后更新到向量数据库中。省时省力!
(3)本地快照管理
所有的同步状态都保存在用户本地的 ~/.context/merkle/
目录中。每个代码库都有自己独立的快照文件,里面包含了文件哈希表和 Merkle 树的序列化数据。这样即使程序重启了,也能准确恢复之前的同步状态。
整套设计带来的好处真的很明显。大部分情况下几毫秒就能确定没有变化,只有真正变化的文件才会被重新处理,避免了大量无效计算。而且即使你关掉程序重新打开,状态也能完美恢复。
用户体验上,这意味着当你修改了一个函数后,系统只会重新索引这个文件,而不是整个项目,大大提升了开发效率。
问题三:MCP 模块怎么设计
如何设计 tool?🛠️
MCP 模块是门面,直接面向用户。在这个模块里,用户体验是第一位的。
首先考虑 tool 设计。把常见的 codebase indexing/search 等行为抽象出来,很容易想到两个核心 tool:
index_codebase
- 索引代码库search_code
- 搜索代码
搞定核心 tool之后,我们面临的下一个问题是,还需要其他 tool 吗?
因为,tool 既不能太多(会包含很多长尾 tool,给 MCP client 带来负担,影响 LLM 的选择判断),也不能太少(可能遗漏必要功能)。
不妨从使用场景倒推这个问题。
🤔 后台运行的挑战
有些大 codebase 的 indexing 时间很长,最朴素的版本是:同步等待 indexing 完成。但用户一等就是好几分钟,这显然不合理,谁都受不了。

所以需要支持异步后台运行,但 MCP 并不支持异步后台运行,怎么办?
解决方案是:在 MCP server 里使用一个后台进程来处理 indexing,这样 MCP server 可以立即返回给用户 indexing 的开始消息,用户可以继续做其他事情。

但这样设计又带来新问题:用户怎么知道 indexing 进度?
这个很好解决,用一个 tool 来查询 indexing 的进度或状态。后台 indexing 进程异步地将进度暂存下来,用户随时可以查询:进行到 50% 了吗?成功完成了吗?还是失败了?
另外还需要一个手动清空 index 的 tool。当用户觉得 indexed 的 codebase 不准确,或者需要重新 indexing 时,可以手动清空重来。
最终的 tool 设计:
index_codebase
- 索引代码库search_code
- 搜索代码get_indexing_status
- 查询索引状态clear_index
- 清空索引
四个 tool,简洁够用!
如何管理环境变量?⚙️
环境变量管理,这是个容易被忽视但很重要的用户体验问题。
如果每个 MCP Client 都要配置一遍 API 密钥,那么用户要在 Claude Code 和 Gemini CLI 中来回切换使用,配置两遍?
针对这个问题,全局配置方案可以搞定。解决方案也很简单:在用户主目录下创建 ~/.context/.env
文件作为全局配置:
# ~/.context/.envOPENAI_API_KEY=your-api-key-hereMILVUS_TOKEN=your-milvus-token
这样做的好处很明显:
只需要配置一次,就能在所有 MCP 客户端中使用
所有配置集中在一个地方,维护方便
敏感的 API 密钥不会散落在各个配置文件中
再设计一个三层优先级机制:
最高优先级:进程环境变量
中等优先级:全局配置文件
最低优先级:默认值
这种设计非常灵活:
开发者临时测试时,可以用环境变量覆盖配置
生产环境下,可以通过系统环境变量注入敏感配置,保证安全性
用户配置一次就能在 Claude Code、Gemini CLI 等多个工具中无缝使用,上手门槛大大降低!
至此,我们已经完成了 MCP 服务器的核心架构设计:从代码解析、向量化存储,到智能检索、配置管理,每个环节都经过精心设计和优化。整个系统不仅功能强大,而且易于使用和维护。
05
效果展示
那么,这套方案在实际使用中表现如何呢?实测看看就知道了:
安装使用超级简单,只需要在 Claude Code 运行前,执行一行命令:
claude mcp add claude-context -e OPENAI_API_KEY=your-openai-api-key -e MILVUS_TOKEN=your-zilliz-cloud-api-key -- npx @zilliz/claude-context-mcp@latest
这里的测试场景,还是选择让它找之前的那个代码中的 bug。先 index 当前的 codebase,然后要求它定位这个指定描述的 bug。

可以看到,通过 claude-context MCP tool 的调用,它成功找到了代码中指定 bug 的文件和行号,并且给出了详细的解释。
当然,不只是能做bug检索,只要配上了这个 claude-context MCP,Claude Code 在很多场景下都能触发调用它,获得更优质、更准确的上下文信息,比如 Issue 修复、代码重构 、重复代码检测、代码测试,等等。
另外,很多朋友想要看看 benchmark 定量测评,测一下 claude-context 能给AI IDE带来多少定量提升。
目前我已经做了一些相关的测试和实验,可以看到,在同等召回率的情况下,使用 claude-context,与不使用它的效果相比,可以大幅减少 40% 以上的 Token 消耗。
这同时也意味着 40% 以上的时间,和金钱的节省。
换句话说,在同等有限的 Token 消耗的条件下,使用 claude-context MCP 后,可以获得更好的检索效果。

更多测试细节后续将会在 github 仓库中更新。
目前 claude-context 已经开源,我们还将其发布到了 npm registry 上,并在GitHub上获得了2.6K star。

大家可以在这里亲手实测一下,也欢迎大家给出更多的建议与反馈。
https://github.com/zilliztech/claude-context
https://www.npmjs.com/package/@zilliz/claude-context-mcp
后记
这个项目从一个简单的想法开始,到最终实现一个完整的代码检索解决方案,整个过程充满挑战但也收获颇丰。通过 MCP 架构和 Zilliz Cloud 的向量数据库,巧妙解决了 Claude Code 中代码检索的痛点难题。
未来,我们计划继续优化检索算法,支持更多编程语言,持续改善用户体验。同时欢迎大家一起使用、测试并提供反馈,也期待更多开发者贡献代码,让 claude-context 变得更加稳定和强大!
作者介绍
张晨
Zilliz Algorithm Engineer







