暂无图片
暂无图片
暂无图片
暂无图片
暂无图片

全栈赋能 信创基石:KingbaseES V9 全平台企业级部署实战解析

山佳数峰寻道 2025-08-26
117
8月中旬,金仓数据库全平台版本KingbaseES V9正式发布,该版本面向全市场发布,具备Oracle、MySQL、SQL Server、PostgreSQL四种兼容模式,在保留前序版本能力基础上,重点强化SQL Server能力兼容。

安装体验些许不同

今天有时间进行安装了一下V9新版本,确实是感觉到了不一样,因前面安装多次,所以本次不在过多介绍前期准备和配置操作了,新版本安装过程中与之前版本差异如下:
首先是进度条,以及安装组件时的细化,另外就是下图可以创建快捷方式,以及提示使用Kconsole 图形化工具进行初始化数据库。
接下来我们使用Kconsole来进行创建实例(其实不止创建实例一项功能)
接下来进行创建实例
选择执行即可,也就1-2min 甚至更快就可以创建完成了。
可以看到已经创建成功了。根据上述操作,我们依次创建其他兼容模式的实例:
可以看到Kconsole可以对已有实例进行配置操作:
同时也可以使用Kconsole进行将实例注册为系统服务,即之前执行的root.sh将实例设置成开机自启服务。
本次采取的是第二种方式:
依次将其他实例注册为系统服务
可以查看到如下进程:

更多特性介绍

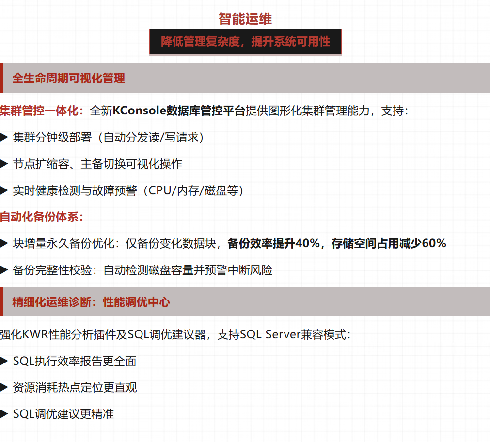
根据官方发布内容可知,版本 V009R001C010有很多新特性,比如大家关注的兼容:
运维类内容:
以及全栈运行环境的支持:
还需要我们继续进行深入体验。

多实例登录和管理

刚刚我们实现了,在一台机器使用部署了四个不同兼容模式的实例,那么我们要如何快速的访问和登录呢?
为此我写了一个管理工具脚本可以进行快速、准确的连接访问到具体的实例,而防止误操作,造成数据丢失。使用如下图:

PS:如果有需要脚本的伙伴们,可以联系作者进行获取哦。

总体感受

    经过对KingbaseES V9的深入测试与体验,其整体表现令人印象深刻,尤其是在全平台兼容性、高性能、高可用性和开发者友好度方面,相较于之前版本和同类产品,都有了显著的提升。

    KConsole 是 KingbaseES 数据库自带的核心图形化管理和开发工具,其地位类似于 Oracle 的 SQL Developer 或 PostgreSQL 的 pgAdmin。它为用户提供了一个直观的界面来执行各种数据库操作,极大降低了管理和使用的技术门槛。

文章转载自山佳数峰寻道,如果涉嫌侵权,请发送邮件至:contact@modb.pro进行举报,并提供相关证据,一经查实,墨天轮将立刻删除相关内容。

评论