前言
本篇文章主要介绍了ACL的配置项、如何启用、示例demo以及其源码分析。
一、ACL介绍
1.什么是ACL?
ACL(权限控制)是RocketMQ提供topic资源级别的客户端访问控制,客户端在使用RocketMQ权限控制时,可以在客户端通过RPCHook注入AccessKey和SecretKey签名。
2.plain_acl.yml文件
在RocketMQ中权限控制属性的配置是在plain_acl.yml中,其配置项及其含义具体如下
| 字段 | 取值 | 含义 |
|---|---|---|
| globalWhiteRemoteAddresses | *;192.168.*.*;192.168.0.1 | 全局IP白名单 |
| accessKey | 字符串 | Access Key |
| secretKey | 字符串 | Secret Key |
| whiteRemoteAddress | *;192.168.*.*;192.168.0.1 | 用户IP白名单 |
| admin | true;false | 是否管理员账户 |
| defaultTopicPerm | DENY;PUB;SUB;PUB|SUB | 默认的Topic权限 |
| defaultGroupPerm | DENY;PUB;SUB;PUB|SUB | 默认的ConsumerGroup权限 |
| topicPerms | topic=权限 | 各个Topic的权限 |
| groupPerms | group=权限 | 各个ConsumerGroup的权限 |
这里RocketMQ对资源访问控制权限的定义有以下四种:
| 权限 | 含义 |
|---|---|
| DENY | 拒绝 |
| ANY | PUB 或者 SUB 权限 |
| PUB | 发送权限 |
| SUB | 订阅权限 |
注意:RocketMQ的权限控制存储的默认实现是基于yml配置文件。用户可以动态修改权限控制定义的属性,而不需重新启动Broker服务节点。
3.如何启用ACL?
broker端
在broker端首先需要配置好plain_acl.yml,然后在broker.conf中添加配置项aclEnable=true(该配置项默认是false)
客户端
客户端通过RPCHook注入AccessKey和SecretKey签名
4.示例demo
broker端plain_acl.yml配置
globalWhiteRemoteAddresses:
accounts:
- accessKey: RocketMQ
secretKey: 12345678
whiteRemoteAddress:
admin: false
defaultTopicPerm: DENY
defaultGroupPerm: SUB
topicPerms:
- topic0607=PUB|SUB
groupPerms:
# the group should convert to retry topic
- groupTest0607=DENY
- accessKey: rocketmq2
secretKey: 12345678
whiteRemoteAddress:
# if it is admin, it could access all resources
admin: true
producer
public class ACLProducerTest {
private static final String ACL_ACCESS_KEY = "RocketMQ";
private static final String ACL_SECRET_KEY = "12345678";
public static void main(String[] args) throws MQClientException {
DefaultMQProducer producer = new DefaultMQProducer("ProducerGroupName", getAclRPCHook());
producer.setNamesrvAddr("127.0.0.1:9876");
producer.start();
for (int i = 0; i < 128; i++)
try {
{
Message msg = new Message("topic0607",
"TagA",
"OrderID188",
"Hello world".getBytes(RemotingHelper.DEFAULT_CHARSET));
SendResult sendResult = producer.send(msg);
System.out.printf("%s%n", sendResult);
}
} catch (Exception e) {
e.printStackTrace();
}
producer.shutdown();
}
static RPCHook getAclRPCHook() {
return new AclClientRPCHook(new SessionCredentials(ACL_ACCESS_KEY,ACL_SECRET_KEY));
}
}
consumer
public class ACLConsumerTest {
private static final String ACL_ACCESS_KEY = "RocketMQ";
private static final String ACL_SECRET_KEY = "12345678";
public static void main(String[] args) throws MQClientException {
DefaultMQPushConsumer consumer = new DefaultMQPushConsumer("testGroup02", getAclRPCHook(), new AllocateMessageQueueAveragely());
consumer.setNamesrvAddr("127.0.0.1:9876");
consumer.subscribe("topic0607", "*");
consumer.setConsumeFromWhere(ConsumeFromWhere.CONSUME_FROM_FIRST_OFFSET);
consumer.registerMessageListener(new MessageListenerConcurrently() {
@Override
public ConsumeConcurrentlyStatus consumeMessage(List<MessageExt> msgs, ConsumeConcurrentlyContext context) {
System.out.printf("%s Receive New Messages: %s %n", Thread.currentThread().getName(), msgs);
return ConsumeConcurrentlyStatus.CONSUME_SUCCESS;
}
});
consumer.start();
System.out.printf("Consumer Started.%n");
}
static RPCHook getAclRPCHook() {
return new AclClientRPCHook(new SessionCredentials(ACL_ACCESS_KEY,ACL_SECRET_KEY));
}
二、ACL源码分析
在启动ACL功能后,我们分别从broker端及客户端来分析其工作原理。
1.broker在启动时如何启用ACL?
在broker启动过程中在对BrokerController进行初始化的过程中会调用initialAcl(),这里该方法主要完成的操作如下:
(1)首先判断broker端是否启用了ACL
(2)如果broker端启用了ACL则会加载“META-INF/service/org.apache.rocketmq.acl.AccessValidator”路径下所有实现了 AccessValidator 接口的实现类,这里该文件的内容是“org.apache.rocketmq.acl.plain.PlainAccessValidator”,也就是说broker端采用PlainAccessValidator作为默认的权限访问校验器
(3)注册RPCHook,这里注册分为两个一个是向remotingServer注册一个是向fastRemotingServer注册,其本质是将RPCHook添加到rpcHooks(是个List)
private void initialAcl() {
if (!this.brokerConfig.isAclEnable()) {
log.info("The broker dose not enable acl");
return;
}
List<AccessValidator> accessValidators = ServiceProvider.load(ServiceProvider.ACL_VALIDATOR_ID, AccessValidator.class);
if (accessValidators == null || accessValidators.isEmpty()) {
log.info("The broker dose not load the AccessValidator");
return;
}
for (AccessValidator accessValidator: accessValidators) {
final AccessValidator validator = accessValidator;
accessValidatorMap.put(validator.getClass(),validator);
this.registerServerRPCHook(new RPCHook() {
@Override
public void doBeforeRequest(String remoteAddr, RemotingCommand request) {
//Do not catch the exception
validator.validate(validator.parse(request, remoteAddr));
}
@Override
public void doAfterResponse(String remoteAddr, RemotingCommand request, RemotingCommand response) {
}
});
}
}
看到这里有个问题:上面注册的RPCHook是在什么时候调用的?broker端在接收到客户端的请求后会按照服务端启动过程中添加的handler来对请求进行处理,其中业务上的处理实现是NettyServerHandler,在NettyServerHandler中重写了channelRead0方法,顺着该方法往里面深入研究可以发现:在processRequestCommand方法中有调用上面注册的RPCHook,即doBeforeRpcHooks方法,这里仅展示部分代码:
public void processRequestCommand(final ChannelHandlerContext ctx, final RemotingCommand cmd) {
final Pair<NettyRequestProcessor, ExecutorService> matched = this.processorTable.get(cmd.getCode());
final Pair<NettyRequestProcessor, ExecutorService> pair = null == matched ? this.defaultRequestProcessor : matched;
final int opaque = cmd.getOpaque();
if (pair != null) {
Runnable run = new Runnable() {
@Override
public void run() {
try {
doBeforeRpcHooks(RemotingHelper.parseChannelRemoteAddr(ctx.channel()), cmd);
final RemotingResponseCallback callback = new RemotingResponseCallback() {
@Override
public void callback(RemotingCommand response) {
doAfterRpcHooks(RemotingHelper.parseChannelRemoteAddr(ctx.channel()), cmd, response);
if (!cmd.isOnewayRPC()) {
if (response != null) {
response.setOpaque(opaque);
response.markResponseType();
try {
ctx.writeAndFlush(response);
} catch (Throwable e) {
log.error("process request over, but response failed", e);
log.error(cmd.toString());
log.error(response.toString());
}
} else {
}
}
}
};
这样,我们就知道broker在执行RequestTask时会先进行ACL相关的权限验证。
2.客户端向broker端发送请求时都有哪些ACL方面的操作?
客户端向broker端发送请求从通信层面上看在底层是在调用invokeSync、invokeAsync和invokeOneway方法,这些方法都会在发送请求前先执行doBeforeRpcHooks方法,该方法会执行客户端注册的AclClientRPCHook中的doBeforeRequest方法,下面详细看看这个方法都做了哪些操作。
public RemotingCommand invokeSync(String addr, final RemotingCommand request, long timeoutMillis)
throws InterruptedException, RemotingConnectException, RemotingSendRequestException, RemotingTimeoutException {
long beginStartTime = System.currentTimeMillis();
final Channel channel = this.getAndCreateChannel(addr);
if (channel != null && channel.isActive()) {
try {
doBeforeRpcHooks(addr, request);
long costTime = System.currentTimeMillis() - beginStartTime;
if (timeoutMillis < costTime) {
throw new RemotingTimeoutException("invokeSync call timeout");
}
RemotingCommand response = this.invokeSyncImpl(channel, request, timeoutMillis - costTime);
doAfterRpcHooks(RemotingHelper.parseChannelRemoteAddr(channel), request, response);
return response;
} catch (RemotingSendRequestException e) {
log.warn("invokeSync: send request exception, so close the channel[{}]", addr);
this.closeChannel(addr, channel);
throw e;
} catch (RemotingTimeoutException e) {
if (nettyClientConfig.isClientCloseSocketIfTimeout()) {
this.closeChannel(addr, channel);
log.warn("invokeSync: close socket because of timeout, {}ms, {}", timeoutMillis, addr);
}
log.warn("invokeSync: wait response timeout exception, the channel[{}]", addr);
throw e;
}
} else {
this.closeChannel(addr, channel);
throw new RemotingConnectException(addr);
}
}
public void invokeAsync(String addr, RemotingCommand request, long timeoutMillis, InvokeCallback invokeCallback)
throws InterruptedException, RemotingConnectException, RemotingTooMuchRequestException, RemotingTimeoutException,
RemotingSendRequestException {
long beginStartTime = System.currentTimeMillis();
final Channel channel = this.getAndCreateChannel(addr);
if (channel != null && channel.isActive()) {
try {
doBeforeRpcHooks(addr, request);
long costTime = System.currentTimeMillis() - beginStartTime;
if (timeoutMillis < costTime) {
throw new RemotingTooMuchRequestException("invokeAsync call timeout");
}
this.invokeAsyncImpl(channel, request, timeoutMillis - costTime, invokeCallback);
} catch (RemotingSendRequestException e) {
log.warn("invokeAsync: send request exception, so close the channel[{}]", addr);
this.closeChannel(addr, channel);
throw e;
}
} else {
this.closeChannel(addr, channel);
throw new RemotingConnectException(addr);
}
}
public void invokeOneway(String addr, RemotingCommand request, long timeoutMillis) throws InterruptedException,
RemotingConnectException, RemotingTooMuchRequestException, RemotingTimeoutException, RemotingSendRequestException {
final Channel channel = this.getAndCreateChannel(addr);
if (channel != null && channel.isActive()) {
try {
doBeforeRpcHooks(addr, request);
this.invokeOnewayImpl(channel, request, timeoutMillis);
} catch (RemotingSendRequestException e) {
log.warn("invokeOneway: send request exception, so close the channel[{}]", addr);
this.closeChannel(addr, channel);
throw e;
}
} else {
this.closeChannel(addr, channel);
throw new RemotingConnectException(addr);
}
}
首先parseRequestContent方法会将客户端的AccessKey、SecurityToken以及请求中header的属性进行排序 然后combineRequestContent方法会将上一步返回的map以及请求合并成一个byte数组 calSignature方法会根据客户端的AccessKey以及上一步返回的byte数组生成一个签名 将生成的签名添加到请求的扩展属性中 将AccessKey添加到请求的扩展属性中
所以在doBeforeRpcHooks完成后客户端的请求中多了两个扩展属性分别是SIGNATURE和ACCESS_KEY,接着客户端通过底层的网络通信将请求发送给broker
public void doBeforeRequest(String remoteAddr, RemotingCommand request) {
byte[] total = AclUtils.combineRequestContent(request,
parseRequestContent(request, sessionCredentials.getAccessKey(), sessionCredentials.getSecurityToken()));
String signature = AclUtils.calSignature(total, sessionCredentials.getSecretKey());
request.addExtField(SIGNATURE, signature);
request.addExtField(ACCESS_KEY, sessionCredentials.getAccessKey());
// The SecurityToken value is unneccessary,user can choose this one.
if (sessionCredentials.getSecurityToken() != null) {
request.addExtField(SECURITY_TOKEN, sessionCredentials.getSecurityToken());
}
}
3.broker收到客户端发送的请求后如何处理?
现在分析broker在收到producer端发送消息后的处理步骤(这里接着上面1中的doBeforeRpcHooks),在broker端会执行在启用ACL后注册的RPCHook中的doBeforeRequest方法:
首先调用parse方法从请求命令中解析出该请求访问所需要的访问权限并构建PlainAccessResource对象 调用validate方法进行验证,即将上一步构建的PlainAccessResource对象与当前用户在broker端配置的权限进行对比,如果与配置文件中定义的权限不一致则会抛出AclException
public void doBeforeRequest(String remoteAddr, RemotingCommand request) {
//Do not catch the exception
validator.validate(validator.parse(request, remoteAddr));
}
public void validate(PlainAccessResource plainAccessResource) {
// Check the global white remote addr
for (RemoteAddressStrategy remoteAddressStrategy : globalWhiteRemoteAddressStrategy) {
if (remoteAddressStrategy.match(plainAccessResource)) {
return;
}
}
if (plainAccessResource.getAccessKey() == null) {
throw new AclException(String.format("No accessKey is configured"));
}
if (!plainAccessResourceMap.containsKey(plainAccessResource.getAccessKey())) {
throw new AclException(String.format("No acl config for %s", plainAccessResource.getAccessKey()));
}
// Check the white addr for accesskey
PlainAccessResource ownedAccess = plainAccessResourceMap.get(plainAccessResource.getAccessKey());
if (ownedAccess.getRemoteAddressStrategy().match(plainAccessResource)) {
return;
}
// Check the signature
String signature = AclUtils.calSignature(plainAccessResource.getContent(), ownedAccess.getSecretKey());
if (!signature.equals(plainAccessResource.getSignature())) {
throw new AclException(String.format("Check signature failed for accessKey=%s", plainAccessResource.getAccessKey()));
}
// Check perm of each resource
checkPerm(plainAccessResource, ownedAccess);
}
到这里笔者有几个疑问:
(1)broker端是如何加载plain_acl.yml?
(2)broker是如何watch plain_acl.yml 文件的变化,即热感知如何实现?
这两个问题可以在PlainPermissionManager中找到答案,在其构造函数中分别调用了load方法和watch方法。其中load方法是用来加载plain_acl.yml,通过分析可以看出其主要是读取plain_acl.yml中的配置项并将权限相关的配置加载到内存中的plainAccessResourceMap、将全局白名单对应的访问策略添加到globalWhiteRemoteAddressStrategy中;watch方法是用来监听plain_acl.yml文件是否发生变化,这里将相关实现封装成FileWatchService,它继承了ServiceThread,所以其核心实现是在其run方法中,该方法实现的功能是每500ms通过比较plain_acl.yml文件的md5值来判断其内容是否发生变化,如果发生变化则会调用其监听器重新加载该文件(注意:在初始化FileWatchService时会对plain_acl.yml调用hash方法计算其md5值并存储在fileCurrentHash中)。
public PlainPermissionManager() {
load();
watch();
}
public void load() {
Map<String, PlainAccessResource> plainAccessResourceMap = new HashMap<>();
List<RemoteAddressStrategy> globalWhiteRemoteAddressStrategy = new ArrayList<>();
JSONObject plainAclConfData = AclUtils.getYamlDataObject(fileHome + File.separator + fileName,
JSONObject.class);
if (plainAclConfData == null || plainAclConfData.isEmpty()) {
throw new AclException(String.format("%s file is not data", fileHome + File.separator + fileName));
}
log.info("Broker plain acl conf data is : ", plainAclConfData.toString());
JSONArray globalWhiteRemoteAddressesList = plainAclConfData.getJSONArray("globalWhiteRemoteAddresses");
if (globalWhiteRemoteAddressesList != null && !globalWhiteRemoteAddressesList.isEmpty()) {
for (int i = 0; i < globalWhiteRemoteAddressesList.size(); i++) {
globalWhiteRemoteAddressStrategy.add(remoteAddressStrategyFactory.
getRemoteAddressStrategy(globalWhiteRemoteAddressesList.getString(i)));
}
}
JSONArray accounts = plainAclConfData.getJSONArray(AclConstants.CONFIG_ACCOUNTS);
if (accounts != null && !accounts.isEmpty()) {
List<PlainAccessConfig> plainAccessConfigList = accounts.toJavaList(PlainAccessConfig.class);
for (PlainAccessConfig plainAccessConfig : plainAccessConfigList) {
PlainAccessResource plainAccessResource = buildPlainAccessResource(plainAccessConfig);
plainAccessResourceMap.put(plainAccessResource.getAccessKey(),plainAccessResource);
}
}
// For loading dataversion part just
JSONArray tempDataVersion = plainAclConfData.getJSONArray(AclConstants.CONFIG_DATA_VERSION);
if (tempDataVersion != null && !tempDataVersion.isEmpty()) {
List<DataVersion> dataVersion = tempDataVersion.toJavaList(DataVersion.class);
DataVersion firstElement = dataVersion.get(0);
this.dataVersion.assignNewOne(firstElement);
}
this.globalWhiteRemoteAddressStrategy = globalWhiteRemoteAddressStrategy;
this.plainAccessResourceMap = plainAccessResourceMap;
}
private void watch() {
try {
String watchFilePath = fileHome + fileName;
FileWatchService fileWatchService = new FileWatchService(new String[] {watchFilePath}, new FileWatchService.Listener() {
@Override
public void onChanged(String path) {
log.info("The plain acl yml changed, reload the context");
load();
}
});
fileWatchService.start();
log.info("Succeed to start AclWatcherService");
this.isWatchStart = true;
} catch (Exception e) {
log.error("Failed to start AclWatcherService", e);
}
}
public void run() {
log.info(this.getServiceName() + " service started");
while (!this.isStopped()) {
try {
this.waitForRunning(WATCH_INTERVAL);
for (int i = 0; i < watchFiles.size(); i++) {
String newHash;
try {
newHash = hash(watchFiles.get(i));
} catch (Exception ignored) {
log.warn(this.getServiceName() + " service has exception when calculate the file hash. ", ignored);
continue;
}
if (!newHash.equals(fileCurrentHash.get(i))) {
fileCurrentHash.set(i, newHash);
listener.onChanged(watchFiles.get(i));
}
}
} catch (Exception e) {
log.warn(this.getServiceName() + " service has exception. ", e);
}
}
log.info(this.getServiceName() + " service end");
}
private String hash(String filePath) throws IOException, NoSuchAlgorithmException {
Path path = Paths.get(filePath);
md.update(Files.readAllBytes(path));
byte[] hash = md.digest();
return UtilAll.bytes2string(hash);
}
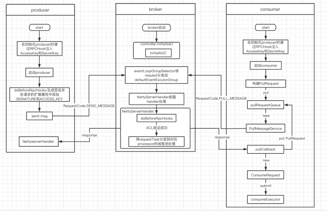
三、总结
最后用一张图来总结在启用ACL后客户端与broker的交互过程,具体如下:

作者简介
孙玺,中国民生银行信息科技部开源软件支持组工程师,目前主要负责RocketMQ源码研究和工具开发等相关工作。




