
2021年11月26日,中国信息通信研究院(以下简称“中国信通院”)第十三批大数据产品能力-数据管理平台能力评测评审会圆满结束,共计14款产品通过本批次评审。本次评审会邀请了来自中移动信息技术有限公司、京东科技集团和交通银行的数据治理专家出席,主要进行了产品资料审核、测试报告审核、参评厂商答辩、质询与答疑、集中评议5个环节的议程。

2021年7-11月,中国信通院开展了第十三批大数据产品能力评测,通过评测的14款数据管理平台将在12月20日“2021数据资产管理大会”上获得评测证书。
数据管理平台的评测依据是《大数据 数据管理平台技术要求与测试方法》(YD/T 3760-2020),由中国信通院牵头,中国光大集团、南方电网、阿里云、华为、百度、联通大数据等30余家企业共同制定,覆盖了数据管理的多项核心能力与基础能力。

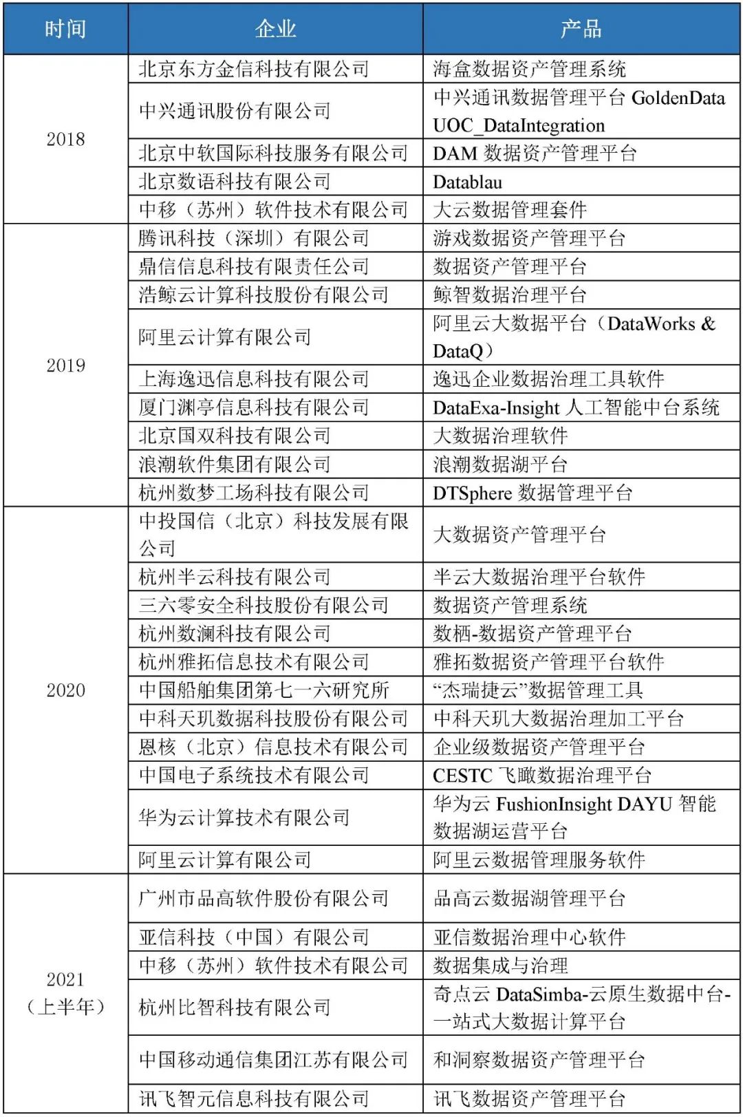
数据管理平台自2018年开始第六批大数据产品测评起,截至目前累计评测45款产品,覆盖了市场上主流数据管理的产品。数据管理平台面向企业数据治理人员,利用技术工具提升数据治理工作效率和数据共享服务能力,数据管理平台评测标准已发展成为金融、银行、医疗、能源、工业等行业的产品选型标准。此外,数据管理平台参与评测的数量也在2021年有了显著增长,增长率达超过了80%,数据的管理能力也逐步受到各方的重视。
通过第十三批数据管理平台能力评测的企业与产品信息如下(排名不分先后):

完善的标准有助于产品规范,成熟的评测方法有助于产品落地应用。“大数据产品能力评测”是由中国信通院发起的国内首个大数据产品的评测体系,每年以两批次形式开展测试,经过6年的发展,该评测体系见证了国内大数据产品由弱变强、产品生态逐渐丰富的过程,圈定了国内大数据产品厂商第一梯队,成为了大数据产业发展的风向标。
历次评测通过企业清单(排名不分先后):

第14批数据管理平台评测报名已开启,欢迎咨询!
联系人:田稼丰 18795986568
校 审 | 陈 力、 珊 珊
编 辑 | 凌 霄

推荐阅读







