暂无图片
暂无图片
暂无图片
暂无图片
暂无图片

SpringBoot/Vue实现教务管理系统

肥仔编程 2021-10-22
1139
服务端项目结构

前端项目结构


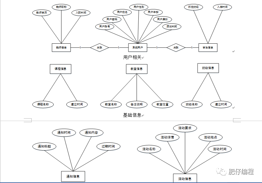
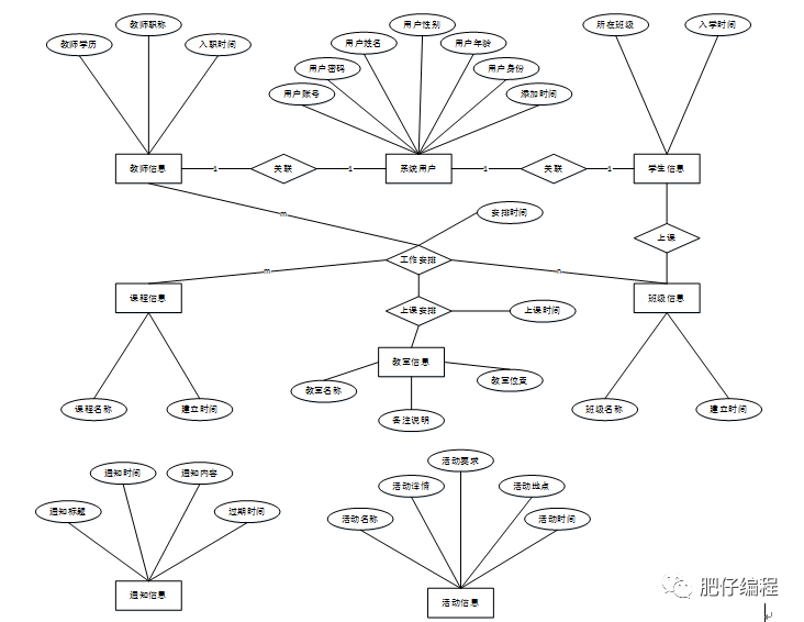
系统数据库

                           


项目截图


项目文档


本套项目在后端使用SpringBoot+MyBatisPlus,数据库采用MySQL,前端页面结合当下流行的VUE+ElementUI,系统功能完善,界面简洁大方,项目整体理解难度中等,适合有一定基础开发基础的朋友,如果您需要本套项目可以添加我的微信 fatcoding,内容准备不易,感谢大家支持!

文章转载自肥仔编程,如果涉嫌侵权,请发送邮件至:contact@modb.pro进行举报,并提供相关证据,一经查实,墨天轮将立刻删除相关内容。

评论