来源:r6a.cn/a8UZ

ClickHouse 是 Yandex(俄罗斯最大的搜索引擎)开源的一个用于实时数据分析的基于列存储的数据库,其处理数据的速度比传统方法快 100-1000 倍。ClickHouse 的性能超过了目前市场上可比的面向列的 DBMS,每秒钟每台服务器每秒处理数亿至十亿多行和数十千兆字节的数据。
ClickHouse 是什么?
ClickHouse 是一个用于联机分析(OLAP)的列式数据库管理系统(DBMS)。
我们首先理清一些基础概念:
OLTP:是传统的关系型数据库,主要操作增删改查,强调事务一致性,比如银行系统、电商系统。
OLAP:是仓库型数据库,主要是读取数据,做复杂数据分析,侧重技术决策支持,提供直观简单的结果。
接着我们用图示,来理解一下列式数据库和行式数据库区别,在传统的行式数据库系统中(MySQL、Postgres 和 MS SQL Server),数据按如下顺序存储:

在列式数据库系统中(ClickHouse),数据按如下的顺序存储:

两者在存储方式上对比:

以上是 ClickHouse 基本介绍,更多可以查阅官方手册:
https://clickhouse.tech/docs/zh/
业务问题
ClickHouse 实践
①Mac 下的 Clickhouse 安装
我是通过 Docker 安装,也可以下载 CK 编译安装,相对麻烦一些。参考链接:
https://blog.csdn.net/qq_24993831/article/details/103715194
②数据迁移:从 MySQL 到 ClickHouse
create table engin mysql,映射方案数据还是在 MySQL。
insert into select from,先建表,在导入。
create table as select from,建表同时导入。
csv 离线导入。
streamsets。
https://anjia0532.github.io/2019/07/17/mysql-to-clickhouse/
CREATE TABLE [IF NOT EXISTS] [db.]table_name ENGINE = Mergetree AS SELECT * FROM mysql('host:port', 'db', 'database', 'user', 'password')
③性能测试对比
性能测试对比如下图:

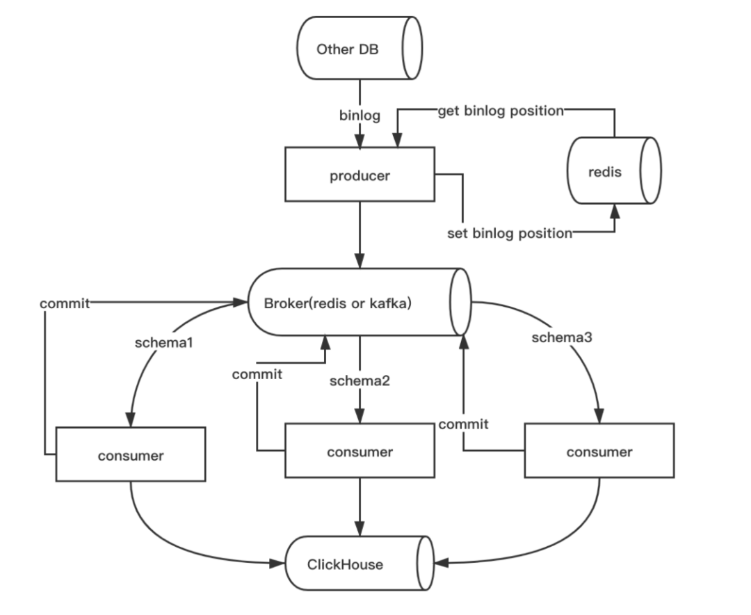
④数据同步方案
临时表如下:


⑤ClickHouse 为什么快?
有如下几点:
只需要读取要计算的列数据,而非行式的整行数据读取,降低 IO cost。
同列同类型,有十倍压缩提升,进一步降低 IO。
Clickhouse 根据不同存储场景,做个性化搜索算法。
遇到的坑
①ClickHouse 与 MySQL 数据类型差异性
用 MySQL 的语句查询,发现报错:

②删除或更新是异步执行,只保证最终一致性
查询 CK 手册发现,即便对数据一致性支持最好的 Mergetree,也只是保证最终一致性:

总结
ClickHouse官方手册 CK
ClickHouse在携程酒店应用 蔡岳毅
ClickHouse引擎怎么选 Roin123




