Kubernetes是一个针对容器应用,进行自动部署,弹性伸缩,和管理的开源系统。主要功能是生产环境的容器编排。

image.png
Kubernetes名字太长了,叫起来有点麻烦,而Kubernetes首字母与结尾字母之间有8个字母,因此被称作K8S。
K8S历史
K8S是建立在谷歌内部有超过15年的历史,来源于谷歌内部的Borg系统,集结了Borg的精华。
2014年6月 谷歌云计算专家埃里克·布鲁尔(Eric Brewer)在旧金山的发布会为这款新的开源工具揭牌。
2015年7月22日K8S迭代到 v 1.0并正式对外公布
大约每100天更新一次,如今已是 V 1.10版本
K8S的架构
我们先从简单的架构图看,下图所示架构,提供了松耦合的服务发现。像大多数的分布式系统,K8S集群至少需要一个主节点(Master)和多个计算节点(Node)。
主节点主要用于暴露API,调度部署,和节点的管理。
计算节点运行一个容器运行环境,如Docker或rkt,同时运行一个K8S的代理用于同主节点通信。计算节点也会运行一些额外的组件,像记录日志,节点监控,服务发现等等。计算节点是K8S集群中真正工作的节点。

K8S缩略架构图
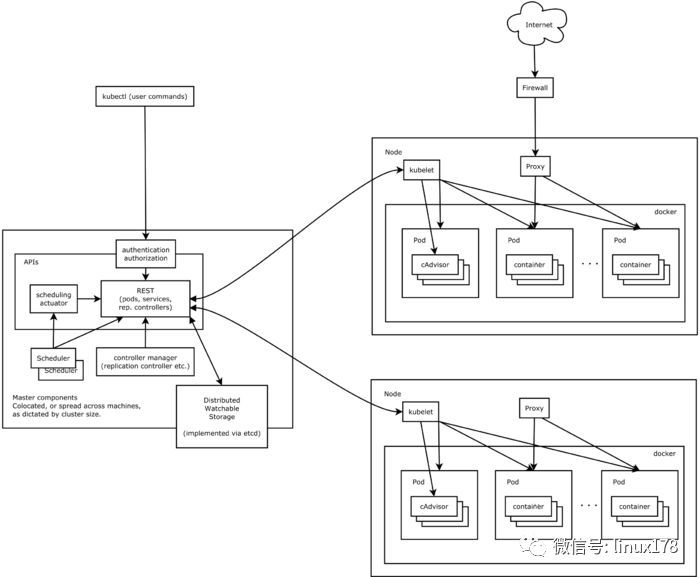
K8S架构继续细分:

K8S架构细分
主节点运行组件:
Api Server提供了资源操作的唯一入口,并提供认证、授权、访问控制、API注册和发现等机制;
Scheduler负责资源的调度,按照预定的调度策略将Pod调度到相应的机器上;
etcd保存了整个集群的状态;
Controller manager负责维护集群的状态,比如故障检测、自动扩展、滚动更新等;

K8S 主节点
K8S的计算节点:
kube-proxy负责为Service提供cluster内部的服务发现和负载均衡;
Docker为容器的运行环境
kubelet负责维护容器的生命周期,同时也负责Volume(CVI)和网络(CNI)的管理,一般运行在所有的节点
Fluentd主要做日志收集、存储与查询,可使用其它的组件代替。
可选的kube-dns负责为整个集群提供DNS服务

K8S计算节点
最后
这篇文章,我们简单的介绍下K8S的历史与架构,能对K8S心中有个大概,下面一篇我们详细的梳理K8S的各个概念。
参考
K8S起源史
K8S的架构




