接着上两篇
这一篇我们来讲网易为支撑大规模公有云对于Kubernetes的定制化。
一、总体架构

网易的Kubernetes集群是基于网易云IaaS平台OpenStack上面进行部署的,在外面封装了一个容器平台的管理层,负责统一的账号,计费等。
Kubernetes集群当然是要高可用的,因而会有多个Master节点。
其中APIServer前端有负载均衡器haproxy,需要有一个VIP,在两台haproxy之间进行漂移,保证一台啊挂了,另外一台能够使用同一个VIP接上。

这种漂移使用的协议为VRRP。
Scheduler和Controller也是有多份的,但是只能有一个Leader,需要通过etcd进行选举。
另外网易自身实现的部分放在单独的进程里NeteaseController,用于处理和IaaS层联动的功能。
二、一个还是多个Kubernetes集群?

一般有IaaS平台的公有云或者私有云部署Kubernetes采用的是左面的样子。也即通过调用IaaS层的API,自动化部署多个Kubernetes平台,每一个Kubernetes平台仅仅属于一个租户。
这样的好处是不同的租户的Kubernetes之间是完全隔离的。
坏处也很多:
当租户非常多的时候,Kubernetes集群非常多,非常难以维护
每个Kubernetes集群的规模非常小,完全不能发挥容器平台的优势,容器平台相对于IaaS平台比较轻量级,按最佳实践是能够管理比IaaS更大的集群的,例如几万或者几十万个节点,然而这种方式会将Kubernetes集群限制在很小的规模。
虽然很多云平台提供Kubernetes集群的自动化部署工具,但是仅仅自动化的是安装过程,一旦这个集群交给客户了,云平台就不管了,这样Kubernetes的升级,修复,运维全部要客户自己来,大大提升了运维成本。
Kubernetes集群规模需要提前规划阶段数目,添加新的节点数目需要手动进行。
网易采用的是右面的方式,整个IaaS层上面只有一个Kubernetes平台,Kubernetes平台的运维,升级,修复全部由云平台运维人员进行,运维成本较低,而且不需要用户自己操心。
对于用户来讲,看到的就只是容器,不用关心容器平台。当用户创建容器的时候,当Kubernetes集群资源不足的时候,Netease Controller会自动调用IaaS层API创建虚拟机,然后在虚拟机上部署容器,一切自动进行。
当然这种方式的一个缺点是一个Kubernetes的不同租户之间的隔离问题。

采取的方式是不同的租户不共享虚拟机,不同的租户不共享虚拟网络,这样租户之间就隔离了,容器的内核也隔离了,二层网络也隔离了。
当然这个方式的另一个问题是Kubernetes的集群数目非常大,这在下面会详细说这个事情。
还有一个问题是容器放在虚拟机里面,虚拟机的启动速度就成了很大的问题,如果启动速度很慢,则会拖慢容器的敏捷性。
三、APIServer认证模块接Keystone解决复杂的租户管理问题
Kubernetes有基于keystone的用户名和密码进行认证的默认机制,然而每次用用户名和密码进行认证是效率很低的。
网易通过定制化认证流程,使得apiserver也采用类似nova的认证方式。
APIServer在keystone里面注册一个service角色的账号,并从keystone获取临时管理员的Token。
客户请求到来的时候,通过用户名密码到Keystone进行认证,获取一个token,并且带着这个token到APIServer进行认证,APIServer带着这个token,连同自己的临时管理员的Token进行联合认证,如果验证通过则获取用户信息,并且缓存到etcd里面。
当客户通过获取的token来请求的时候,先从etcd里面读取这个token进行验证,为了使用本地缓存,加一个listwatch实时同步etcd里面的内容到本地缓存。
如果token过期,则从新到keystone里面revoke。

四、从APIServer看集群的规模问题
随着集群规模的扩大,apiserver的压力越来越大。

因为所有的其他组件,例如Controller,Scheduler,客户端,Kubelet等都需要监听apiserver,来查看etcd里面的变化,从而执行一定的操作。
很多人都将容器和微服务联系起来,从Kubernetes的设计可以看出,Kubernetes的模块设计时非常的微服务化的,每个进程都仅仅干自己的事情,而通过apiserver松耦合的关联起来。
而apiserver则很像微服务中的api网关,是一个无状态的服务,可以很好的弹性伸缩。

为了应对listwatch,apiserver用了watchcache来缓解压力,然而最终的瓶颈还是在etcd上。
最初用的是etcd2,这个时候listwatch每次只能接受一个事件,所以压力很大。为了继续使用etcd2,则需要使用多个etcd2的集群来解决这个问题,通过不同的租户分配到不同的etcd2集群来分担压力。
将来会迁移到etcd3有了事件的批量推送,但是从etcd2到etcd3需要一定的迁移工作。
五、通过优化Scheduler解决并行调度的问题
对于大的资源池的调度是一个很大的问题,因为同样一个资源只能被一个任务使用,如果并行调度,则存在两个并行的调度器同时认为某个资源空闲,于是同时将两个任务调度到同一台机器,结果出现竞争的情况。
当OpenStack遇到这种问题,采取的方法是重新调度的方式进行。
而Mesos则采取了更为聪明的两层调度的算法。

详情见文章号称了解mesos双层调度的你,先来回答下面这五个问题!
Mesos首先通过第一层的调度Allocator,将不同的节点分给不同的Framework,则不同的Framework就能看到不同的节点了,不同Framework里面的调度器是第二层调度,是能够并行调度的,并且即便并行调度,不同的Framework也是不会调度到冲突的节点的。
Mesos的双层调度策略,使得Mesos能够管理大规模的集群,例如tweeter宣称的几十万的节点,因为对于某一个Framework来讲,不会同时在几十万个节点中选择运行任务的节点,而是仅仅在其中mesos分配给他的一部分中进行调度,不同的framework可以并行调度。
还记得前面我们提到的,为了租户隔离,不同的租户是不共享虚拟机的,这样不同的租户是可以参考Mesos的机制进行并行调度的。因为不同的租户即便进行并行调度,也不会出现冲突的现象,每个租户不是在几万个节点中进行调度,而仅仅在属于这个租户的有限的节点中进行调度,大大提高了调度策略。

并且通过预过滤无空闲资源的Node,调整predicate算法进行预过滤,进一步减少调度规模。
六、通过优化Controller加快新任务的调度速度

Kubernetes采用的是微服务常使用的基于事件的编程模型。
当有增量事件产生的时候,则controller根据事件进行添加,删除,更新等操作。
但是基于事件的模型的一个缺点是,总是通过delta进行事件触发,过了一段时间,就不知道是否同步了,因而需要周期性的Resync一下,保证全量的同步之后,然后再进行增量的事件处理。
然而问题来了,当Resync的时候,正好遇到一个新容器的创建,则所有的事件在一个队列里面,拖慢了新创建容器的速度。
通过保持多个队列,并且队列的优先级ADD优于Update优于Delete优于Sync,保证相应的实时性。
七、通过优化虚拟机启动速度加速容器启动速度
前面说了,为了保证安全性,容器是启动在虚拟机里面的,然而如果虚拟机的启动速度慢了,容器的启动速度就会被拖慢。
那么虚拟机的启动速度为什么会慢呢?

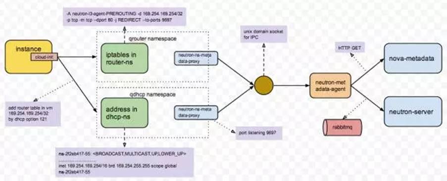
比较慢的一个是网卡的初始化速度比较慢,在OpenStack里面,往往需要通过访问DHCP Sever获取IP地址和路由信息,把IP静态化可以解决这个问题。

另外一个比较慢的是Cloud-init,这个是在虚拟机启动之后做初始化的一个工具,是为了能够在虚拟机启动后做灵活的配置,比如配置key,或者执行一些脚本。
在AWS里面,cloudformation编排工具在虚拟机启动后的一些编排工作是通过cloud-init来做的,弹性伸缩机制通过虚拟机镜像复制多份,复制后做的少量的配置工作也是cloud-init来做的。
OpenStack继承了AWS的这个机制,是通过Metadata Server来对虚拟机进行灵活的配置,包括OpenStack编排机制Heat也是通过Cloud-init进行配置。

对于Metadata Server的机制,可以看这篇文章当发现你的OpenStack虚拟机网络有问题,不妨先试一下这16个步骤
然而在虚拟机里面跑容器的方式,是不需要cloud-init的,因为灵活定制化的事情由里面的容器来做,用户使用的也是里面的容器,而不是虚拟机,因而虚拟机可以做的十分的精简,将不需要的服务全部删除。
八、通过使用IaaS层的高性能网络提供给容器高速互联能力
上一节我们讲过,使用Flannel和Calico都仅仅适用于裸机容器,而且仅仅用于容器之间的互通。

一旦有IaaS层,就会存在网络二次虚拟化的问题。
虚拟机之间的互联是需要通过一个虚拟网络的,例如vxlan的实现,而使用Flannel或者Calico相当于在虚拟机网络虚拟化的上面再做一次虚拟化,使得网络性能大幅度降低。
而且如果使用Flannel或者Calico,那容器内的应用和虚拟机上的应用相互通信的时候,则需要出容器平台,多使用node port,通过NAT的方式访问,或者通过外部负载均衡器的方式进行访问。在现实应用中,不可能一下子将所有的应用全部容器化,部分应用容器化,部分应用部署在虚拟机里面是常有的现象。然而通过NAT或者外部负载均衡器的方式,对应用的相互调用有侵入,是的应用不能像原来一样相互调用,尤其是当应用之间使用Dubbo或者SpringCloud这种服务发现机制的时候尤其如此。

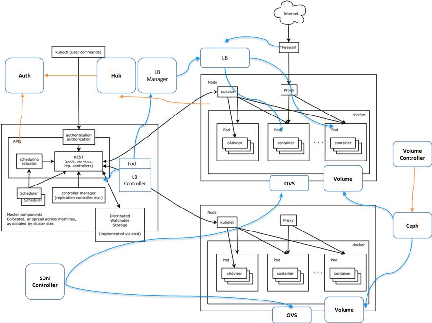
网易开发了自己的NeteaseController,在监听到有新的Pod创建的时候,调用IaaS的API创建IaaS层的虚拟网卡,然后在虚拟机内部,通过调用Netease CNI插件将虚拟网卡添加到容器里面。添加的技术用的就是上一节提到的setns命令。

通过这个图我们可以看出,容器的网卡是直接连接到虚拟私有网络的OVS上的,和虚拟机是一个平的二层网络,在OVS来看,容器和虚拟机是在同一个网络里面的。
这样一方面没有了二次虚拟化,只有OVS一层虚拟化。另外容器和虚拟机网络打平的好处是,当部分应用部署容器,部分应用部署虚拟机的时候,对应用没有侵入,应用原来如何相互访问,现在还是如何访问,有利于应用逐步容器化。
容器还可以有一个网卡直接连接到公网,这一点能够保持公网IP在容器内部可见,容易使用,而且可以保证在容器的生命周期内,公网IP可以保持。
另外这个网卡在负载均衡可以使用,下面我们详细说。
使用OVS的二层网络,可以很好的实现多租户,高性能互联,QoS,安全过滤,放ARP和IP欺骗等。
九、通过优化kube-proxy优化内部相互访问

默认的容器之间的相互访问通过服务进行。
一旦创建一个服务,就会创建一个Endpoint,kube-proxy能够在api-server监听到这个服务的创建,则需要监听服务的端口,并且设置iptables将对这个服务对应的VIP的访问转发到kube-proxy的这个端口上。
当一个客户端要访问这个服务的时候,首先通过DNS,将服务名转化为VIP,然后VIP通过iptables规则转发到kube-proxy的监听端口,kube-proxy将这个包随机转发给后端的一个Pod。
当Pod无论IP如何变,如何弹性伸缩,只要有服务名,都能够访问到。
仅仅通过DNS,是能够做的服务名和IP的对应,也是可以基于DNS进行负载均衡的,这就是基本的基于DNS的服务发现。然而这种方式的缺点是不能够流控,所以最好中间有一个proxy,这就是kube-proxy。
就像Mesos中原来的服务发现是通过Mesos-DNS进行,后来改用了minuteman做这件事情,minuteman的实现机制和kube-proxy很像很像。
然而这种方式的问题是,当集群规模很大的时候,服务创建的很多的时候,kube-proxy会牵扯到大量的iptables和监听端口。
然而在我们的设计中,租户之间的容器网络应该是完全隔离的,在某个租户的虚拟机上的Kube-proxy是无需包含另一个租户的转发规则的。
所以这里做的一个优化是只监听本租户的service,并且创建转发规则就好,因为每个租户的节点数目有限,转发规则也不会很多。
十、通过LVS和haproxy进行外部负载均衡器优化

Kubernetes默认的外部负载均衡是用ingress做的,性能不是很高。
一般公有云要求负载均衡能够承载的吞吐量非常的大,不能用纯软的方式。
在网易的方案中,最外层有两个LVS,部署在物理机上,通过多个万兆上行口进行转发,可以承载非常大的吞吐量。
对于不同的租户,可以创建不同的软负载均衡,通过创建多个haproxy,构成一个集群,由于haproxy是基于虚拟机的,可以弹性伸缩,使得他也不会成为瓶颈。
haproxy是后端和容器进行二层互联,是通过虚拟网络进行的,然而haproxy连接LVS是需要通过物理网络的,这就需要haproxy通过上面的机制,通过两张网卡,一张卡连接到物理网络,作为前端,一张卡连接到虚拟网络,作为后端连接容器。
最后给一张优化总图。





