远程仓库操作命令:
删除本地的远程仓库地址地址:
git remote rm origin
添加本地的远程仓库地址地址:
git remote add origin http://192.168.1.108/wilee/wileeproject.git
修改本地的远程仓库地址地址:
git remote set-url origin http://192.168.1.108/wilee/wileeproject.git
1、远程仓库目前提交历史:

因为远程仓库没有进行过推送所以目前的提交历史还是上图的状态。
张三和李四本地提交历史中的origin/master就是对应着远程仓库master分支。
2、张三执行push操作
张三执行命令git push origin master
因为本地的master跟远程分支origin/master是关联起来的,origin/master就对应着远程仓库的master分支,所以执行上述命令之后,实际上会做两件事情:
第一是修改本地的origin/master分支。
第二是将本地的commit提交历史推送到远程仓库,修改远程仓库的master指针。

上图中注意origin/master所在的commit,发现它到了fb7c243这个commit上面了。提交历史如下图所示:

因为origin/master和master是关联起来的,只要一执行git push origin master
命令,首先在本地就会将origin/master的指针移动到本地的master分支一样。同时会将本地的commit提交历史推送到远程仓库里面去,远程仓库的master也指向了最新的commit。
3、李四执行push操作
a. 李四执行命令git push origin master
后会报错。

报错的意思就是说,远程的仓库里的master分支的代码已经有人提交过了,然后此时是不能直接推送新的代码到master分支的需要先执行git pull命令;
b. 李四执行git pull
此时的git pull会做两件事情:
第一件事情,将远程仓库的commit提交历史拉取下来跟本地的提交历史进行合并。
第二件事情,将本地的master分支对应的commit跟远程仓库的master分支对应的commit进行合并

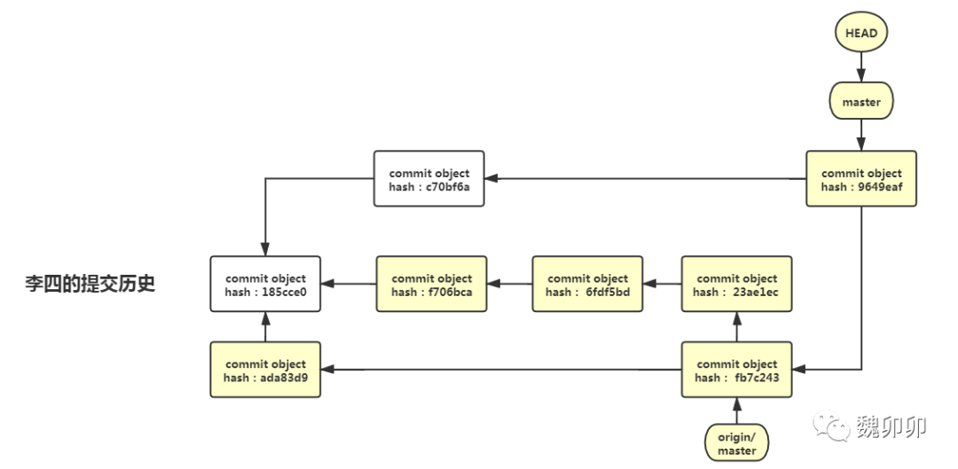
此时git pull会执行一下merge操作,我们来看一下李四的log

李四把master中的commit树拉倒了本地,然后会做一个merge,因为本地的master与origin/master不在一条commit线上所以说要进行一个合并操作。
李四的提交历史图,如下图所示:

因为要进行合并操作,所以会多出来一个commit,是origin/master与本地master对应的commit合并而来的commit。
c. 李四再次执行命令git push origin master

此时远程仓库的提交历史就会把李四的commit树加入进去:

4、张三执行git pull
张三做最后一个操作执行一次git pull,将远程仓库的提交历史拉取到本地进行合并,让本地仓库跟远程仓库保持一致。

远程分支冲突解决
常见于这样的一种场景,同一个分支中张三与李四修改了同一行代码,张三提交并push到了远程仓库。李四此时要push报错,要先git pull。李四跟张三的master分支代码合并的时候发生了冲突,不知道该听谁的。所以说,这个时候就需要进行冲突的解决。
李四进行push操作:

李四进行pull操作:

发现有冲突在TestController中。

<<<<<<< HEAD
System.out.println("我是李四 发现了bug");
======
System.out.println("我是张三发现bug");
>>>>>> 23a5e60e6b8fe8ad916bc01cf5ab7f0595be8e87
这里的HEAD指的意思是说,李四本地的HEAD指针指向的分支对应的commit中的代码。
23a5e60e6b8fe8ad916bc01cf5ab7f0595be8e87,指的是张三修改后提交的commit对应的hash值。
删除特殊符号即可解决冲突:

再进行提交和push即可。
解决冲突的原理其实就是李四pull下来的commit树发现有冲突后根据当前分支与远程分支进行合并在本地形成一个新的commit。再对这个commit进行push到远程仓库中。




