PG数据同步的实现原理一个事务内可以包含任意个表和任意行数据的变化。 输出的数据的格式和对应表的定义和REPLICA IDENTITY相关。
如果修改的表有primary key, 则表的变化的逻辑数据只会包括该表变化的列和pk列数据,如果pk列被修改,则还会输出老的pk列数据。 如果修改的表没有primary key,则可以使用alter table指定一个REPLICA index,同时需要这个索引列为非空,其产生的效果和1相同。 如果修改的表不满足上面的两个条件,而又要做同步,可以使用alter table设置这个表的REPLICA IDENTITY为FULL。于是系统在表修改时会记录修改行的所有列,不会做任何的优化。
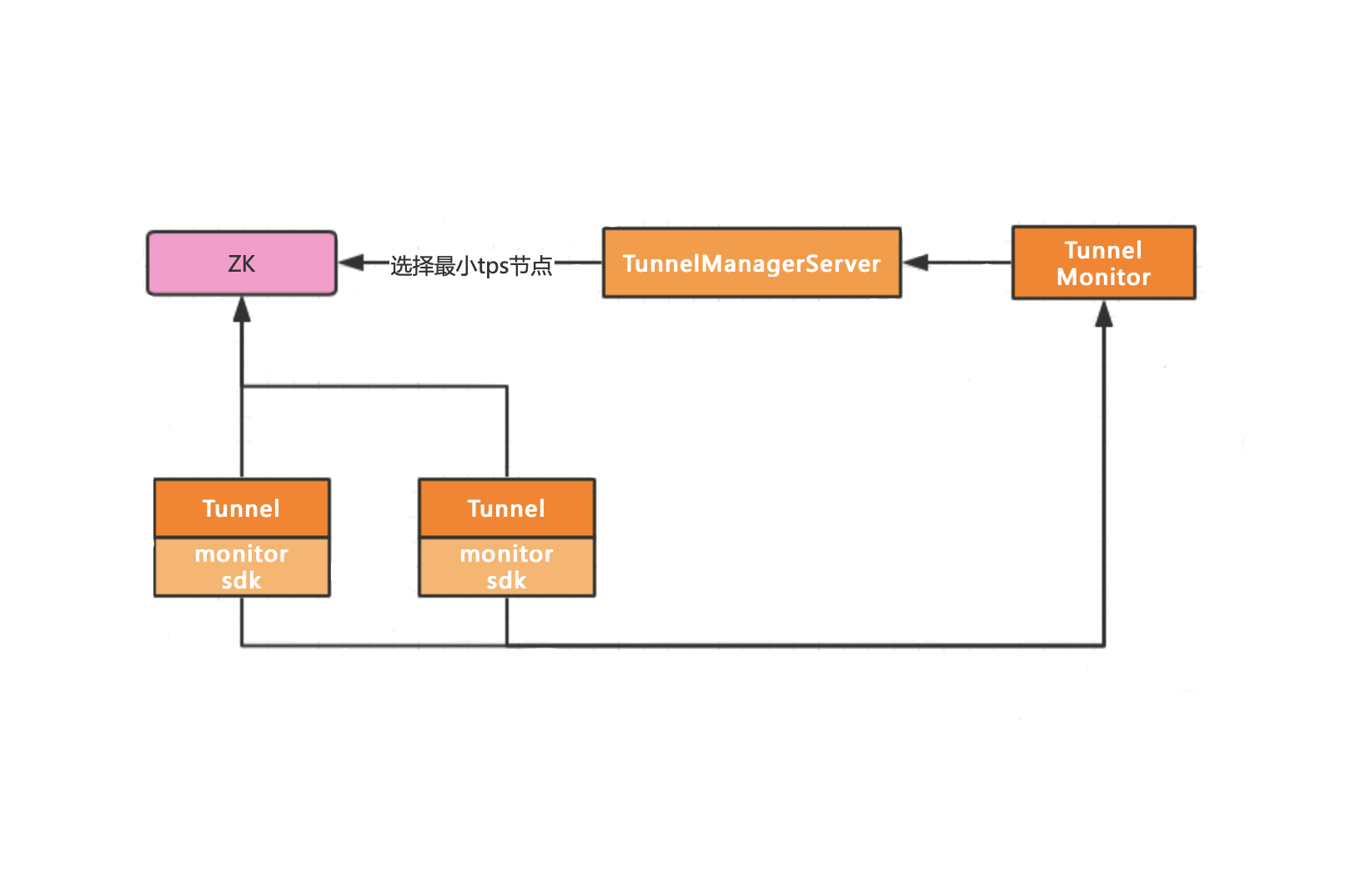
同步任务的高可用同步任务的高可用也是基于zookeeper实现而成,同步任务节点启动初始化时将机器节点信息注册至zookeeper,同步管理节点监听注册的机器节点,当机器节点发生down机或异常挂掉后,注册至zookeeper的临时节点将发生变更,管理节点监听变化后读取该节点执行的同步任务,将该任务下发至其他可工作的节点。下发时存在下发失败的可能性,需做好下发队列的重试工作。
通过复制槽的confirmed_flush_lsn进行消费数据成功的确认,confirmed_flush_lsn是逻辑插槽的consumer已确认接收数据的地址(LSN),超过此时间的数据将不再可用。
数据发送至kafka,发送成功后flush lsn,通过自动创建消费kafka的任务同步至其他数据源,如ES、Hbase、Hive等,保证同步服务的性能与可靠性。

利用正则表达式对表名进行匹配,满足分库分表或一定规则的通用配置 只匹配需要的字段,对于敏感字段进行过滤 指定并匹配主键


文章转载自开源软件联盟PostgreSQL分会,如果涉嫌侵权,请发送邮件至:contact@modb.pro进行举报,并提供相关证据,一经查实,墨天轮将立刻删除相关内容。




