排行
数据库百科
核心案例
行业报告
月度解读
大事记
产业图谱
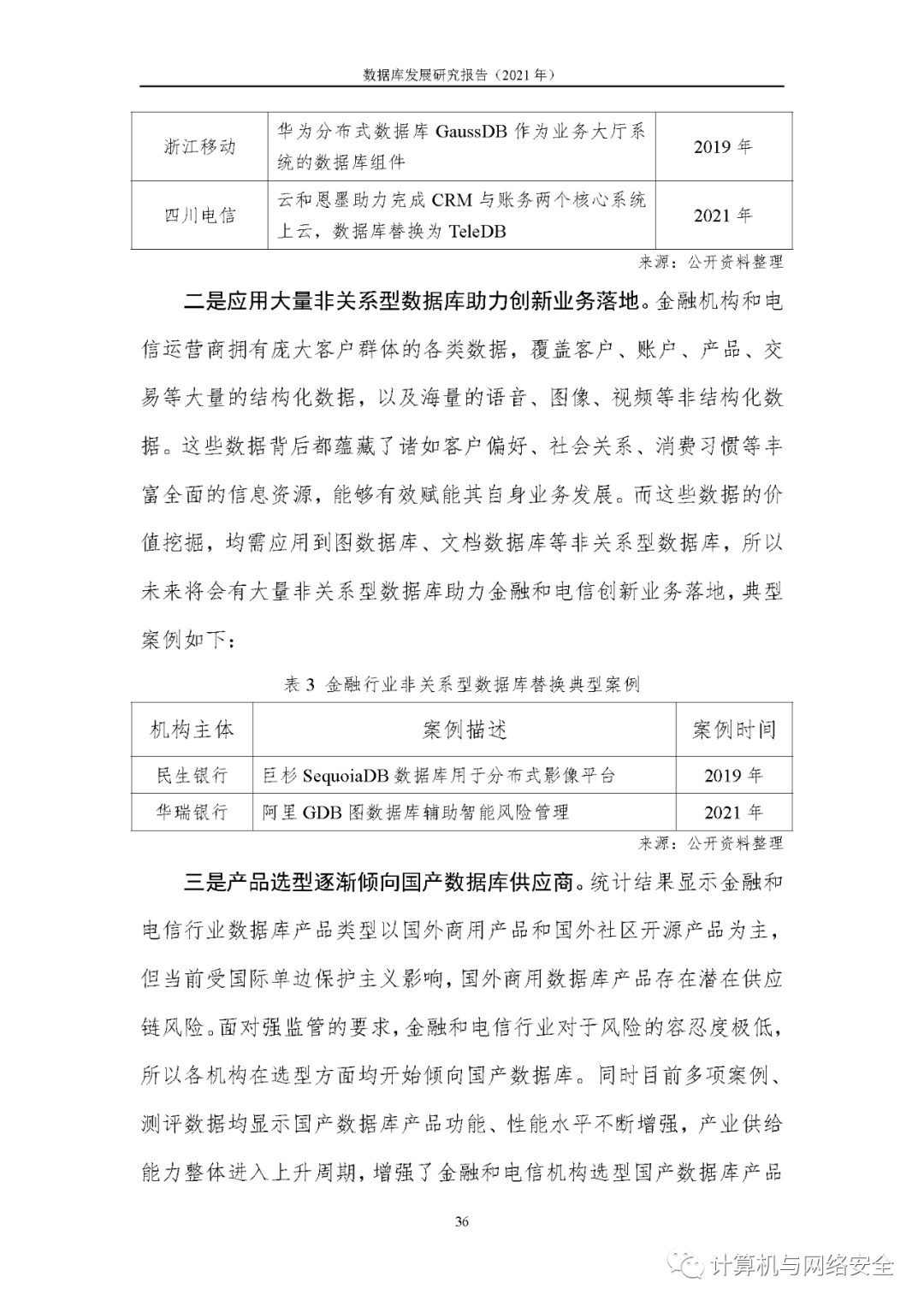
中国数据库
向量数据库
时序数据库
实时数据库
搜索引擎
空间数据库
图数据库
数据仓库
大调查
2021年报告
2022年报告
年度数据库
2020年openGauss
2021年TiDB
2022年PolarDB
2023年OceanBase
首页
资讯
活动
大会
学习
课程中心
推荐优质内容、热门课程
学习路径
预设学习计划、达成学习目标
知识图谱
综合了解技术体系知识点
课程库
快速筛选、搜索相关课程
视频学习
专业视频分享技术知识
电子文档
快速搜索阅览技术文档
文档
问答
服务
智能助手小墨
关于数据库相关的问题,您都可以问我
数据库巡检平台
脚本采集百余项,在线智能分析总结
SQLRUN
在线数据库即时SQL运行平台
数据库实训平台
实操环境、开箱即用、一键连接
数据库管理服务
汇聚顶级数据库专家,具备多数据库运维能力
数据库百科
核心案例
行业报告
月度解读
大事记
产业图谱
我的订单
登录后可立即获得以下权益
免费培训课程
收藏优质文章
疑难问题解答
下载专业文档
签到免费抽奖
提升成长等级
立即登录
登录
注册
登录
注册
首页
资讯
活动
大会
课程
文档
排行
问答
我的订单
首页
专家团队
智能助手
在线工具
SQLRUN
在线数据库即时SQL运行平台
数据库在线实训平台
实操环境、开箱即用、一键连接
AWR分析
上传AWR报告,查看分析结果
SQL格式化
快速格式化绝大多数SQL语句
SQL审核
审核编写规范,提升执行效率
PLSQL解密
解密超4000字符的PL/SQL语句
OraC函数
查询Oracle C 函数的详细描述
智能助手小墨
关于数据库相关的问题,您都可以问我
精选案例
新闻资讯
云市场
登录后可立即获得以下权益
免费培训课程
收藏优质文章
疑难问题解答
下载专业文档
签到免费抽奖
提升成长等级
立即登录
登录
注册
登录
注册
首页
专家团队
智能助手
精选案例
新闻资讯
云市场
微信扫码
复制链接
新浪微博
分享数说
采集到收藏夹
分享到数说
首页
/
《数据库发展研究报告(2021年)》全文
《数据库发展研究报告(2021年)》全文
计算机与网络安全
2021-06-27
963
一次性
付费
进群,
长期
免费
索取资料。
回复公众号:
微信群
可查看进群流程。
来源:中国信息通信研究院
当前,新一轮科技革命迅猛发展,数据规模爆炸性增长、数据类型愈发丰富、数据应用快速深化,促使数据库产业再次进入创新周期中的混沌状态。全球范围内创新型数据库产品快速涌现,市场格局剧烈变革,我国数据库产业进入重大发展机遇期。
本研究报告从技术、产业、应用三方面梳理了数据库发展情况,并展望了发展趋势。技术方面,梳理了数据库发展的三个关键阶段,探讨了未来数据库技术演进的主要方向;产业方面,从产业主体、研发模式、产品分布、推广策略等方面,分析了我国数据库产业的主体特点、市场格局、发展态势等;应用方面,以金融、政务、工业、互联网为代表,研究了其当前应用现状、问题以及下一步应用趋势。本报告还讨论了当前我国数据库行业存在的挑战,并给出相关建议。
数据库发展研究报告(2021年)
▼
数据库产品主要由关系型数据库、非关系型数据库、混合型数据库及数据库周边工具构成。数据库服务是指围绕数据库的咨询规划、实施部署和运维运营等环节,为数据库系统的正常、高效、持续、安全使用提供信息技术服务工作。数据库支撑体系由从事数据库学术研究、人才培养、开源社区、评测认证等工作的相关主体共同构成。
2020年全球数据库市场规模为671亿美元,其中中国数据库市场规模为35亿美元(约合240.9亿元人民币),占全球5.2%。预计到2025年,全球数据库市场规模将达到798亿美元。中国 的IT总支出将占全球12.3%。我们预计,中国数据库市场在全球的占比将在2025年接近中国IT总支出在全球的占比,中国数据库市场总规模将达到688亿元,市场年复合增长率(CAGR)为23.4%。
附:数据库发展研究报告(2021年).pdf
数据库
文章转载自
计算机与网络安全
,如果涉嫌侵权,请发送邮件至:contact@modb.pro进行举报,并提供相关证据,一经查实,墨天轮将立刻删除相关内容。
评论
领墨值
有奖问卷
意见反馈
客服小墨