一、成也《华尔街》,败也《华尔街》
2022年伊始,笔者从《华尔街日报》获悉,硅谷“最引人注目的刑事欺诈案件之一”的Holmes(霍姆斯)案终于尘埃落定——霍姆斯的欺骗投资者的罪名成立,同时,她将“面临长达20年的监禁,除非该裁定在上诉中被推翻”。

又是《华尔街日报》!从作为第一家媒体报道霍姆斯的创业传奇,并冠她以“女版乔布斯”的PR标签,到成为霍姆斯的扒粪者,再到“报道她楼塌了”……让人感叹“成也萧何败也萧何”的同时,也能看到西方媒体在追踪报道上的强度、韧度以及调查性新闻的威力。

·路径:1: 《华尔街日报》发表的新闻作品中——引用乔治·舒尔茨的话——称霍姆斯为“女版乔布斯”、“下一个比尔·盖茨”;影响:此次报道,让霍姆斯迅速成名,此后更被深深打上了“女乔布斯”的PR标签; ·霍姆斯——欣赏崇拜乔布斯——模仿着衣风格三宅一生;
·路径2:记者卡瑞尤——隶属于《华尔街日报》——报纸曝光霍姆斯——出书《Bad Blood》曝光Holmes;
·路径3:《华尔街日报》——隶属于 媒体大亨默多克——投资theranos(霍姆斯)。
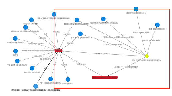
看图所示,有意思的是,在这张图中,传媒大亨默多克可是个小超级节点——他既是华尔街日报的老板,又是霍姆斯的投资人,theranos 在融资A轮时,他就以大手笔投了580W刀,后续又累计到1.25亿刀。
可以看出,当面对《华尔街日报》咄咄逼人的攻势时,霍姆斯在默多克的面前几番旁击侧敲,而默多克怎么就没有利令智昏呢???(具体过程,看下方附件内容)
在此,笔者致敬一下以记者卡瑞尤为代表的一干新闻工作者吧,包括该一条线上的编辑、总编。翻翻现代新闻史,米国的记者发挥的作用不可小觑,作为“扒粪者”,他们能以一躯之力告知大众真相,比如尼克松的“水门事件”、克林顿的性丑闻……能把天子拉下马的强有力的监督不比纪委或是检察院的火力,甚至更强!笔者相信,每个时代都需要一大批“无欲则刚”的“扒粪者”,不被商业社会淫浸,不撰写莺歌燕舞,不报道风花雪月,而是以公德、公正、客观来铁肩担道义、著文章。
英国作家班扬在《天路历程》中描写了一个反面角色:手拿粪耙,目不斜视,一门心思收拾地上的秽物,连天国的王冠也不希罕。“扒粪者”一词的的使用,最初语出罗斯福,1906年4月,罗斯福借用这个“典故”,把它“赠予”当时大力揭发政坛黑幕的新闻工作者。

二、被宣判前的theranos
截至2015年10月之前,theranos的故事在天才+学霸+美女=霍姆斯的加持下一路高歌猛进,直到被卡瑞尤曝光后——明星公司转瞬沦落为血检骗子。

随后,一连串的监管调查使该公司陷入困境,导致其于2018年倒闭,霍姆斯于2020年8月接受审判。这中还有一段插曲,如下图所示:

在新冠疫情肆虐的情况下,美国的一家名叫拉布拉多( Labrador Diagnostics )的医疗公司闹的特别起劲,它不断地起诉几家检验设备公司,罪名是“侵犯了其的知识产权”,并要求"取消侵权行为"。 换句话说,这家拉布拉多公司要求诸如BioFire公司、医院和实验室停止生产和使用用于新冠监测的的设备。
于是,冰山下的一幕浮出水面,在这家公司出示的具体专利号后,好事者顺藤摸瓜找到了具体的专利文档,看下图:


这份专利几经倒腾,在霍姆斯因欺诈被起诉并失去了公司控制权后,落到了拉布拉多公司手上。但,让人大跌眼镜的是,拉布拉多公司只是一个成立时间不满一个月的空壳公司,它背后真正的实体是一家名叫堡垒投资( Fortress Investment )的投资机构,该投资公司专收购别人的专利,然后拿手上的专利用诉讼捞钱。

而这家“专利流氓”公司的幕后老大就是大名鼎鼎的软银投资。

三、Theranos和霍姆斯
Theranos曾经号称颠覆传统的血液化验检查,需要的只是从手指采集一到两滴血液,价格只有传统检测方法的十分之一,从胆固醇到癌症几乎都能检测。
而霍姆斯本人也曾是无数人心目中完美的硅谷“创业女神”,她之前的光辉履历:
·19岁那年,她从斯坦福大学辍学创办的血液化验公司Theranos,在接受了多轮总额超过4亿美元的融资后,估值曾高达90亿美元;
·31岁,身家近50亿美元,去年成为福布斯女性亿万富翁排行榜中最年轻的一位;
·此前她还被冠以“女版乔布斯”的称号,一度还是ao ba ma 总统的创业者大使。
·2015年10月,《华尔街日报》对Theranos仅仅通过几滴血进行一系列血液检测的技术表示质疑,称Theranos在Walgreens门店提供的血液检测服务中,只有一小部分采用了其自有的血液检测技术。该报道并称Theranos前员工对该公司技术的正确性有所存疑。霍姆斯也在外界的质疑声中走下神坛……

再插播一段小插曲:在记者卡瑞尤做新闻调查中,区别于其他被访职员的顾虑,泰勒·舒尔茨不仅曝光了公司的数据,同时还在公开了自己的真实姓名,这对于调查性新闻的信源来说可谓至关重要。在一众被采访人中,泰勒·舒尔茨的身份,其实很特殊,他既是员工,又是校友,同时更为关键的,他还是Theranos董事乔治·舒尔茨的孙儿,而他的祖父在美国的影响力堪比“隐蔽的总统”,曾担任过美国的国务卿,且是胡佛研究院的院长,登上过《时代周刊》。



·乔治·舒尔茨——孙儿泰勒·舒尔茨——揭秘霍姆斯
·记者卡瑞尤——隶属华尔街日报——采访泰勒·舒尔茨——曝光霍姆斯&Theranos
·律师博伊斯及手下——施压泰勒·舒尔茨——乔治·舒尔茨保护
·泰勒·舒尔茨——毕业于斯坦福大学——霍姆斯肄业
泰勒和Theranos以及霍姆斯的缘分其实始于他的祖父——乔治·舒尔茨。由于爷爷的“牵线搭桥”,2011年的时分,泰勒·舒尔茨和Theranos以及霍姆斯之间就建立了联络。当时,泰勒也非常认同霍姆斯正在做的“伟大事业”,他也想投身其间——经过几乎无痛的方法、用极其少数的血液样本,就能查看出多种疾病。

从上图可以看出,在乔治·舒尔茨的“牵线搭桥”下,美国的很多政要成为Theranos的董事,这也成为Theranos能一路高歌猛进的金字背书了!
泰勒先是在Theranos实习,后来在2013年变成全职职工。他一开始被分配到化验验证团队,后来又到了 Theranos 的出产团队,他在那里发现了问题,之后他采取邮件或当面表达的方式给霍姆斯并表达了疑问——公司存在篡改研究陈述、疏忽了失利的质量控制查看等,而霍姆斯主张他跟公司担任生化计算的副总裁 Daniel Young 交流,而邮件也是转给了公司总裁 Sunny Balwani。Balwani 认为泰勒对根底数学不够了解,以及缺少试验室科学方面的常识,并且说:“我花了这么多作业以外的时刻,要亲自解决这个疑问的仅有因素,即是由于你是舒尔茨先生的孙子。”最终,泰勒选择了辞职,同时以匿名信源的方式在跟记者联系。
Theranos 方面后来指控泰勒违背保密协议,走漏买卖机密信息,他们请了全美最佳的诉讼律师之一 David Boies 。在祖父家里,泰勒和 Theranos 的律师见了面,律师拿着法庭文件对泰勒施压,结果被老舒尔茨赶了出去。老舒尔茨此时一边想着维护孙子不变成 Theranos 方面的被告,另一边也不想泰勒把 Theranos 的情况说出去。他期望泰勒签署一份由 Boies 律所起草的书面证词,表明自个从来没有跟包括华尔街日报在内的恣意第三方泄漏过有关音讯。老舒尔茨还在这份文件中加了一句, “Thernoas 两年内不会申述泰勒”。终究泰勒没有签,他的父母也坚定地站在他身边——“泰勒的所作所为,正是我们期望把他教育成的样子。我们为他感到无比自豪。”泰勒的父母在一份声明中说道。为了应对来自 Theranos 方面的诉讼,泰勒一家甚至做好了卖掉房子以筹措资金的预备。
事情的发展至此大家已知晓,heranos如同经历了一场抛物线轨迹: 2013年,Theranos 向大众供给血液查看;2014年夏天,Theranos 获得了4亿美元融资,公司的估值达到了90亿美元;具有公司50% 股权的霍姆斯则变成当年《福布斯》美国富豪榜里最年青、也最美丽的一张脸;2015年,东窗事发,《华尔街日报》开始曝光个中内幕……时至今日,霍姆斯已变成阶下囚……
SEC旧金山地区办事处主任Jina Choi说:Theranos的故事对硅谷来说是一个重要的教训,那些寻求革新和颠覆一个行业的创新者,必须向投资者如实报告其技术当前能做什么,而不是他们希望其技术未来可能做什么。
最后要补充的是,还记得Holmes(霍姆斯)的罪名是什么嘛?欺诈罪!当然,希望我们能超越故事的表面,从宏观的社会视野来讨论事件发生的深层原因。
附件:
《华尔街日报记者》优瑞卡调查“坏血”新闻始末
卡瑞尤做的工作,当然,首先是找内部爆料者,也就是theranos公司的实验室主任聊了一下。艾伦也很诚实,他跟这个记者说,霍姆斯对血液检测的革新,抱着宗教般狂热的信仰,但她在科学和医学方面的知识基础却很薄弱。
聊了两次之后,卡瑞尤希望艾伦能够再提供几个人给他采访。因为新闻报道有一个要求,那就是一个重要信息,要经过多个信源的交叉核实。这样可以避免在重要信息上出现错误。
艾伦提供了几个名字。记者再一一跟这些人联系。接上头之后,卡瑞尤发现,这些人都很紧张,而且,都只愿意在身份保密的情况下接受采访。在记者行业,这就相当于匿名信息源。不过这些信息源都证明了,霍姆斯的公司的确有问题。
卡瑞尤借助一系列采访,包括对公司内的爆料者、离职的前员工等,拼出了theranos所做事情的全貌。
这家公司最早研发出的扎手指采血的仪器,被称作爱迪生。看名字就知道,是向那位伟大的发明家致敬。但是公司也知道爱迪生有缺陷,比如只能进行有限的几种血液检测。于是,公司希望研发出新一代的装置,来取代爱迪生。但是,这项尝试失败了。公司又必须维持自己的形象和行业地位,于是,就把原来的权宜之计变成了永久性的解决方案,那就是,稀释手指采集来的血液,再用公司买来的西门子的仪器进行检测。
这样,公司提供的二百四十多种检测项目里,只有八十种是采用手指取出的血液样本,其余的要用静脉采血。八十种里,又只有十几种是用爱迪生检验,其余的是用破解版的西门子仪器。
卡瑞尤说,事情的全貌是:“霍姆斯和她的公司一开始先是承诺过头,等到做不到的时候就开始走捷径。这种做法用于软件公司是一回事,但用于给人做重大健康决策所仰赖的医疗产品就没良心了”。
你可能会想,公司那边在做什么?一个记者调查了他们这么久,跟这么多前员工都聊过了,公司难道一无所知吗?
天下没有不透风的墙。这时候,霍姆斯的公关公司联系上了卡瑞尤。当然,公关也很客气。公关问卡瑞尤,听说您正在写一篇关于theranos的报道,我们有什么能够帮到你的吗?
卡瑞尤并没有惊慌失措,表现的像是自己进行的一项秘密行动被发现。恰恰相反,他认为这正是自己想要的。为什么?这就要说到另一项《华尔街日报》恪守的重要报道原则。这项基本原则叫:不惊讶原则(no surprise)。它的完整表述是:“在刊登之前,我们一定会先把收集到的每项资料,拿去知会报道当事人,给他们充分时间和机会提出说法和反驳”。
所以,卡瑞尤就顺势提出,自己希望采访霍姆斯。公关也只好回答说,我回去看下她的日程表是怎么安排的。
与此同时,作为明星企业家,霍姆斯也采取了一系列行动,希望能够封杀这篇报道。
一方面,她从信息源角度出发。公司的律师找到那些被怀疑给记者爆料的人,以及接受了记者采访的医生,用起诉的方法来威胁他们。当然,其中有些人屈服了,要求记者不要再引用他们说过的话,还有一些人始终没有松口,还有人一口否决,你们怀疑错了,我没有给《华尔街日报》爆料。
然后,她要想办法对记者施压。首先是通过个人关系。其实霍姆斯的公司,还有个大佬投资人:新闻集团的老板默多克。默多克就是《华尔街日报》的大老板。
2015年3月份,记者开始调查这家公司一个月后,默多克投资了theranos1.25亿美元。当时公司给了默多克一份相当亮眼的财务数据:2015年的营收预期是10亿美元,利润3.3亿;2016年的营收预期是20亿美元,利润5.05亿。
7月底时,霍姆斯已经跟默多克见了三次。其中一次,她跟默多克说,《华尔街日报》的记者在搜集她的负面材料,其中很多资料是不真实的,会对公司造成损害。默多克的回答很让人尊敬,他说,他相信报社编辑会秉公处理。
9月底时,霍姆斯第四次来找默多克,希望默多克插手。默多克再次拒绝了。
由这个例子可以看出,默多克不是一个简单的资本家。他确实懂得媒体在做什么,以及应该拥有怎样的独立性。
这条路被堵死之后,霍姆斯就让自己的律师团队向《华尔街日报》施压,威胁要起诉《华尔街日报》。霍姆斯的王牌律师团队,和公司的一位高层,到《华尔街日报》的办公室开了一次会。这一边参加者是记者卡瑞尤、他的主编,以及报纸法务部的高管。这种会议,对公司方面,是希望通过威胁采取法律行动,迫使报纸放弃发表负面报道;对报纸方面,同时却也是一次采访。记者拿出质疑的问题,请公司方面回应。
但是,非常遗憾,卡瑞尤还是没有采访到霍姆斯。而在此期间,霍姆斯接受了其他媒体的采访。
最后,是报纸对文章的处理流程。卡瑞尤写出报道。把报道交给自己的主编。主编完成编辑之后,再把文章送到头版主编那里。头版主编会分派给一位头版编辑,进行更严谨的编辑工作,与此同时,新闻规范编辑和律师也参与进来,逐行逐句来看文章的内容,确定是否无懈可击。按照卡瑞尤的描述,这个过程非常耗时,通常需要花几个星期,有时候甚至几个月。
终于,2015年10月15日,星期四,《华尔街日报》头版发表了这篇报道,标题是《最有价值创新公司的挣扎》(A Prized Startup’s Struggle)。标题轻描淡写,内文杀伤力十足。
表现出美国媒体行业专业度的另一个特征是,媒体同行们并没有护短。尽管很多媒体都曾经发表过霍姆斯的正面报道,在对霍姆斯的造神过程里扮演了推动作用。《财富》杂志主编把这篇报道作为当日头条推荐给杂志的读者。推荐语是,“一只在云端高飞的独角兽,今早被《华尔街日报》头版一篇深度报道拉到地面。”《福布斯》和《纽约客》也推荐和报道了这篇文章。
这就是整个报道出炉的过程。这个过程,比《恶血》里面讲这家公司的创业过程、管理里的漏洞,要更惊心动魄。





