点击 信创纵横 并设为星标⭐️ 及时获取最新资讯

编者按:信创产业链梳理,三大集团撑起国内信创半边天,详见下文。


编辑 | 信创纵横公众号(ID:xinchuangzh)
来源 | 请注明出处
信创产业链简图



第一部分,各细分行业相关公司梳理。
一、CPU。
1、飞腾,中国长城子公司,拥有ARM指令集授权。
2、鲲鹏,华为旗下品牌,鲲鹏处理器系基于ARMv8架构永久授权。
3、海光,中科曙光子公司,拥有AMDx86IP授权。
4、兆芯,2013年,上海市国资委与威盛电子联合成立兆芯公司,兆芯由此获得威盛电子的部分x86专利授权。
5、龙芯,中科院参股,但不是第一大股东,龙芯最初基于MIPS添加指令,到发展出基于MIPS的LoongISA,再到最新的LoongArch,目的非常明确,那就是尽一切可能掌握主导权,坚定不移走自主之路。
6、申威,实际控制人为自然人,申威是唯一一个基于ALPHA打造的国产CPU,在后续生态建设上同样存在挑战。

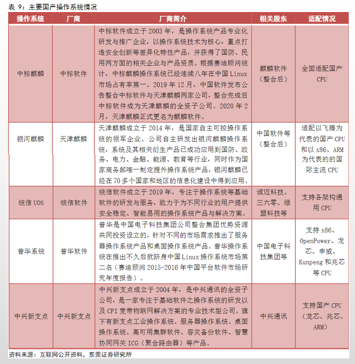
二、操作系统。
1、中标麒麟和银河麒麟。
两个品牌都是中国软件旗下品牌,母公司均为麒麟软件有限公司(原天津麒麟),中标麒麟连续多年在中国Linux市场占有率第一。据中国软件官方数据,中标软件、天津麒麟两家公司在党政、国防办公室等领域占有国产操作系统90%以上的市场份额。
2、统信软件。
统信软件是诚迈科技子公司,旗下的深度系统为全球Linux点击量Top10的唯一国产OS。
3、普华系统,中国电科旗下品牌。
4、中兴新支点,中兴通讯旗下品牌。

三、数据库。
国内的数据库行业公司主要有武汉达梦(大股东为中国软件)、南大通用、神州通用、优炫软件、人大金仓(太极股份子公司)。
四、中间件。
1、普元信息。
2、东方通。
3、宝兰德。
4、中创软件。
5、金蝶天燕。

五、服务器。
1、浪潮信息,浪潮集团旗下公司,国内服务器龙头。
2、新华三,紫光股份子公司,国内服务器销售额排名第二。
3、华为。

第二部分,三大科技集团相关上市公司。
国内三大科技集团中国电子、中国电科和华为均已初步完成从底层到上层应用的全产业链打通。

1、CEC(中国电子信息产业集团有限公司,简称“中国电子”)旗下上市公司。

2、CETC(中国电子科技集团有限公司,简称“中国电科”)旗下上市公司。

3、华为产业链信创概念相关公司。


END


点击图片查看完整内容:









