

前言:服务器是一种为客户机提供服务的高性能计算机
服务器是构建云计算和数据中心的最核心基础设备,在公有云持续放量的背景下,服务器行业正迎来景气拐点。本文围绕4个核心问题,由浅入深对服务器进行深入剖析:
1、服务器是什么?
2、服务器的构成?
3、服务器的分类?
4、X86/ARM架构之争?
一、服务器是什么?
服务器的英文名称为“ Server”,是指在网络上提供各种服务的高性能计算机。作为网络的节点,存储、处理网络上80%的数据、信息,因此也被称为网络的灵魂。
服务器和普通计算机的功能是类似的。只是相对于普通计算机,服务器在稳定性、安全性、性能等方面都要求更高,因此CPU、芯片组、内存、磁盘系统、网络等硬件和普通计算机有所不同。具体来说,服务器与普通计算机的主要区别包括:
1)通信方式为一对多:PC、平板、手机等固定或移动的网络终端,上网、获取资讯、与外界沟通、娱乐等,必然要经过服务器,服务器通过“一对多”来组织和领导这些设备。
2)资源通过网络共享:服务器通过侦听网络上其它终端(Client)提交的服务请求,在网络操作系统的控制下,将与其相连的硬盘、打印机、Modem及各种专用通讯设备提供给网络上的客户站点共享,也能为网络用户提供集中计算、信息发表及数据管理等服务。
3)硬件性能更加强大:服务器的高性能主要体现在高速度的运算能力、长时间的可靠运行、强大的外部数据吞吐能力等方面。
服务器厂商会根据不同的应用场景,对服务器进行差异化设计,目前主要的应用场景包括文件交互、数据存储和查询、应用程序应答与运行等。

二、 服务器的构成?
2.1 服务器的逻辑架构
服务器的逻辑架构和普通计算机类似。但是由于需要提供高性能计算,因此在处理能力、稳定性、可靠性、安全性、可扩展性、可管理性等方面要求较高。服务器的逻辑架构中,最重要的部分是CPU和内存。CPU对数据进行逻辑运算,内存进行数据存储管理。

2.2 服务器的硬件
服务器硬件主要包括:处理器、内存、芯片组、I/O (RAID卡、网卡、HBA卡)、硬盘、机箱(电源、风扇)。
在硬件的成本构成上,CPU及芯片组、内存、外部存储是大头。以一台普通的服务器生产成本为例,CPU及芯片组大致占比50% 左右,内存大致占比 15% 左右,外部存储大致占比10%左右,其他硬件占比25%左右。

2.3 服务器的固件和OS
服务器的固件主要包括BIOS或UEFI、BMC、CMOS,OS包括32位和64位。
1)BIOS
(Basic input/ Output System)即基本输入输出系统,是服务器启动后最先运行的软件。它包括基本输入输出控制程序、上电自检程序、系统启动自举程序、系统设置信息。
BIOS是服务器硬件和OS之间的抽象层,用来设置硬件,为OS运行做准备。BIOS设置程序是储存在BIOS芯片中的。BIOS的进化版本是UEFI(Unified Extensible FirmwareInterface),即统一的可扩展固定接口。这种接口用于操作系统自动从预启动的操作环境,加载到一种操作系统上,从而使开机程序化繁为简,节省时间。
2)BMC
(Baseboard Management Controller)即基板管理控制器,主要是对服务器进行监控和管理。BMC可以在服务器未开机的状态下,对机器进行固件升级、查看机器设备等。
3)CMOS
(Complementary metal-oxide-semiconductor)是电脑主机板上一块特殊的RAM芯片,是系统参数存放的地方。CMOS存储器用来存储BIOS设定后的相关参数。
4)OS
(Operating system)即操作系统,对服务器软硬件及数据资源进行管理调度。OS主要分为32位和64位,OS的位数版本决定了计算机处理器在RAM(随机存取储存器)处理信息的效率,64位版本比32位的可以处理更多的内存和应用程序。
三、服务器的分类?
服务器的分类标准是多元化的,目前主要可按产品形态、指令集架构、处理器数量、应用类型等对市场上的服务器进行分类。

3.1 按产品形态
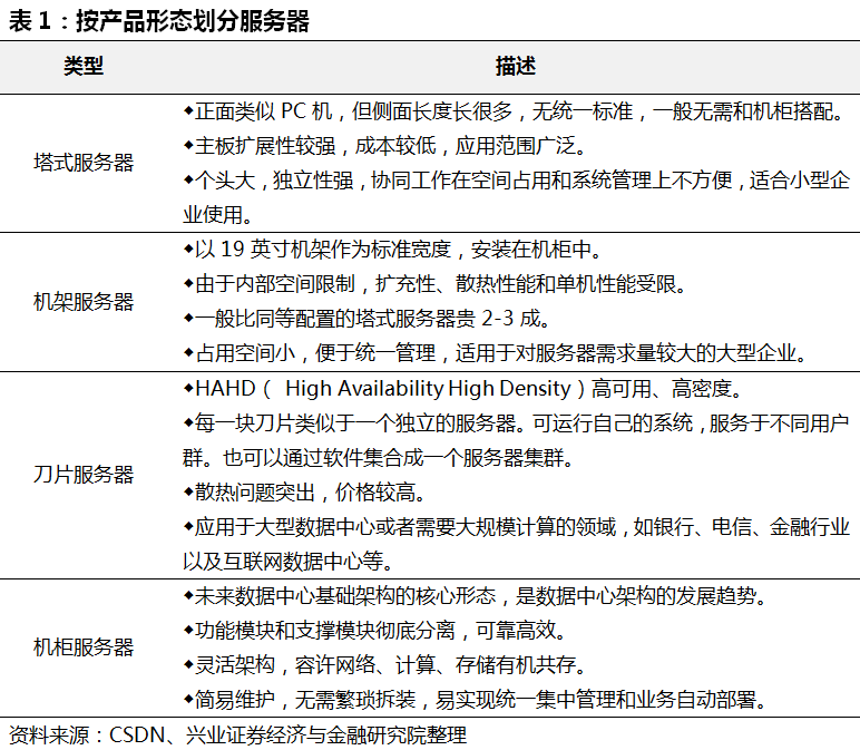
服务器按产品形态,可以分为:塔式服务器、机架服务器、刀片服务器、机柜服务器等。

1)塔式服务器( Tower Server)
既常见的立式和卧式机箱结构的服务器,可放置在普通的办公环境,机箱结构较大,有较大的内部硬盘、冗余电源、冗余风扇的扩容空间,并具备较好的散热功能。塔式服务器密度低,多为单处理器系统(有少部分为双处理器系统)。系统电源和风扇一般是单配,非冗余可靠性较低。主要应用在企业官网、多媒体大流量APP、医疗成像、虚拟桌面基础架构(VD)等场景。

2)机架式服务器(Rack Server)
机架结构是传统电信机房的设备结构标准,宽度为19英寸,高度以单位“U”计算,每“U”为1.75英寸(可换算成4.445cm)。通常有1U、2U、4U和8U之分,其中以1U和2U为主,其次是4U和8U。近期市场也有3U和6U等高度的机架产品出现。机架服务器是一种外观按照统一标准设计的服务器,配合机柜使用。可以认为机架式是一种优化结构的塔式服务器,它的设计宗旨主要是为了尽可能减少服务器空间的占用,而减少空间的直接好处就是在机房托管的时候价格会便宜很多。主要应用在云计算、软件定义存储、超融合架构、CDN缓存、超算中心等场景。

3)刀片式服务器(Blade Server)
通常在一个机箱里可以插入数量不等的“刀片”,其中每一块“刀片”实际上就是一块服务器主板。刀片服务器通常只需要比机架服务器更少的机架空间,通过优化空间来提供更强的计算能力,是一种更高密度的服务器平台。一般包括刀片服务器、刀片机框(含背板)及后插板三大部分。不同厂商有不同高度的机框。各厂商机框皆为19英寸宽,可安装在42U的标准机柜上。主要应用在超算中心、异构计算、云计算平台、实时业务处理、商业智能分析及数据挖掘等场景。

4)机柜式服务器(Cabinet Server)
是未来数据中心基础架构的核心形态和发展趋势。它集成计算、网络、存储于一体,以及面向不同应用时,可以部署不同的软件,提供一个整体的解决方案。机柜式服务器一般由一组冗余电源集中供电,散热方面由机柜背部风扇墙集中散热,功能模块和支撑模块相分离,通过供电、散热的整合,相比普通机架式服务器,运行功耗低、且可靠高效。此外,机柜式服务器无需繁琐拆装,维护便捷,能够轻松实现统一集中管理和业务的自动部署。主要应用在虚拟化、大数据分析、分布式存储、超算中心等快速一体化部署场景。

3.2 按指令集架构
服务器按照指令集架构分类,主要包括:CISC服务器(Complex Instruction Set Computing)即复杂指令集计算,RISC服务器(Reduced Instruction Set Computing)即精简指令集计算,EPIC服务器(Explicitly parallel Instruction Computing)即显式并行指令计算。

1)CISC服务器
也被称为X86服务器,采用Intel、AMD或其它兼容X86指令集的处理器芯片以及Windows操作系统的服务器,是目前主流的服务器架构。
2)RISC服务器
RISC服务器基于RISC处理器,目前主要包括IBM的Power和Power PC处理器,SUN和富士通合作研发的SPARC处理器,华为基于ARM架构级授权研发的鲲鹏920处理器。
3)EPIC服务器
EPIC服务器基于EPIC处理器,目前主要是Intel研发的安腾处理器等。
使用RISC或EPIC架构的服务器又称非X86服务器。包括:大型机、小型机和UNIX服务器,并且主要采用UNIX和其它专用操作系统。

3.3 按处理器数量
按照处理器的数量可将服务器分为:单路服务器、双路服务器、四路服务器、八路服务器等。其中,“路”是指一台服务器内部的CPU个数,比如单路服务器内部CPU数量为1颗,双路服务器为2颗,以此类推。目前主流的服务器是双路服务器。
多路服务器用到了对称多处理技术(Symmetrical Multi -Processing,简称SMP),在一台服务器上,多颗CPU共享内存子系统以及总线结构。在服务器运行时,多颗CPU同时运行操作系统的单一复本,系统将任务队列对称地分布于每颗CPU之上,所有的CPU都可以平等地访问内存、I/O和外部中断,从而极大地提高了整个系统的数据处理能力。

3.4 按应用类型
在不同的应用场景,对服务器的功能要求会有所侧重,按照其应用类型,可以分为文件服务器、数据库服务器、应用程序服务器。
1)文件服务器
在计算机局域网中,以文件数据共享为目标,将供多台计算机使用的文件存储在一台服务器中,这台主机就被称为文件服务器。文件服务器相当于一个信息系统的大仓库,保证用户和服务器磁盘子系统之间快速数据传递。在该类型服务器的各个子系统中,对系统性能影响大小依次排列为网络系统、磁盘系统、内存容量、处理器性能。
2)数据库服务器
用于频繁的读取和索引数据的服务器,比如企业的财务系统、人事系统及各种管理系统均有类似需求。不同类型的企业对数据库服务器的要求不同,对于较大的企业,会涉及到分布式并发数据查询等问题,这对网络系统以及I/O的数据传输能力有比较高的要求;而对于较小的企业,并发用户相对较少,分布式查询需求不高,磁盘系统更为重要。
3)应用程序服务器
类似于文件服务器为很多用户提供文件一样,应用程序服务器让多个用户可以同时使用应用程序。在该类型服务器的各个子系统中,对处理器性能的要求会更高。
四、 X86/ARM之争?
正如前文所述,按照指令集类型,服务器可以分为CISC服务器、RISC服务器、EPIC服务器。其中CISC服务器又被称为X86服务器,RISC和EPIC服务器又被统称为非X86服务器(也即Non-X86服务器)。从服务器的产业趋势来看,目前正形成双强的局面,其中X86服务器以Intel/AMD处理器为主导,而非X86服务器以ARM架构处理器为主导。双方各有优劣势,将长期共存。

4.1 X86服务器:市占率高
X86服务器是目前市场的主流选择。2009年以来,X86服务器逐步成为服务器市场的主流选择,收入方面的优势相较于Non-X86服务器不断扩大。根据Gartner的数据,2019年,全球X86服务器出货量和厂商销售额分别为1249.7万台和693.6亿美元,远超Non-X86服务器。X86服务器是云计算基础设施的主要构成元素,随着云计算产业的持续发展, X86服务器的市场规模有望进一步扩大。

中国X86服务器市场需求有望拐点向上。在中国“新基建”政策的推动下,未来5年,中国X86服务器市场景气度有望提升。根据IDC的预测,2020-2024年,中国X86服务器的出货量复合增长率为9.1%。
英特尔10nm新一代芯片即将面世,X86服务器有望迎来新一轮产品迭代。处理器是服务器的核心,而X86服务器芯片的霸主为英特尔,英特尔的产品迭代对X86服务器的产业周期有重要影响。早在1978年,英特尔即推出第一代X86架构处理器—8086,用于PC。
此后,英特尔进军服务器领域,历经奔腾、至强产品线。根据英特尔公布的路线图,公司将于2020年四季度推出10nm服务器处理器Ice Lake-SP系列,进一步升级微内核,预计最多为38核76线程,支持64条PCIe 4.0通道,同时降低功耗。英特尔加快处理器迭代步伐,有望为X86服务器的发展带来强力催化剂。

转载申明:转载本号文章请注明作者和来源,本号发布文章若存在版权等问题,请留言联系处理,谢谢。
推荐阅读
更多架构相关技术知识总结请参考“架构师全店铺技术资料打包”相关电子书(37本技术资料打包汇总详情可通过“阅读原文”获取)。
全店内容持续更新,现下单“全店铺技术资料打包(全)”,后续可享全店内容更新“免费”赠阅,价格仅收198元(原总价350元)。
温馨提示:
扫描二维码关注公众号,点击阅读原文链接获取“架构师技术全店资料打包汇总(全)”电子书资料详情。






