2022年1月14日,中国信息通信研究院(以下简称“中国信通院”)云计算与大数据研究所主办的“2021年可信AI成果发布会”通过线上方式召开。来自数海信息、容联易通、华为、马上消费、银河证券、联通、腾讯、OPPO、网易七鱼、第四范式等多家企业代表共计2000余人远程观看本次发布会。会议正式公布了新一批可信AI评测结果、客服中心智能化和“智匠”RPA优秀案例名单,发布了《可信人工智能研发管理指南》《客服中心智能化技术和应用研究报告》《人工智能研发运营一体化(Model/MLOps)能力成熟度模型》《金融人工智能研究报告》等最新成果。会上还发布了AI工程化推进委员会第一批副理事长单位名单。

中国信通院云计算与大数据研究所所长何宝宏致辞
中国信通院云计算与大数据研究所所长何宝宏在致辞中提到,人工智能已经迈入创新驱动、应用深化、规范发展的新阶段,技术创新不断驱动应用和产业能力提升、产业开始注重应用的工程落地和管理运维、可信和安全的人工智能开始走向产业实践。
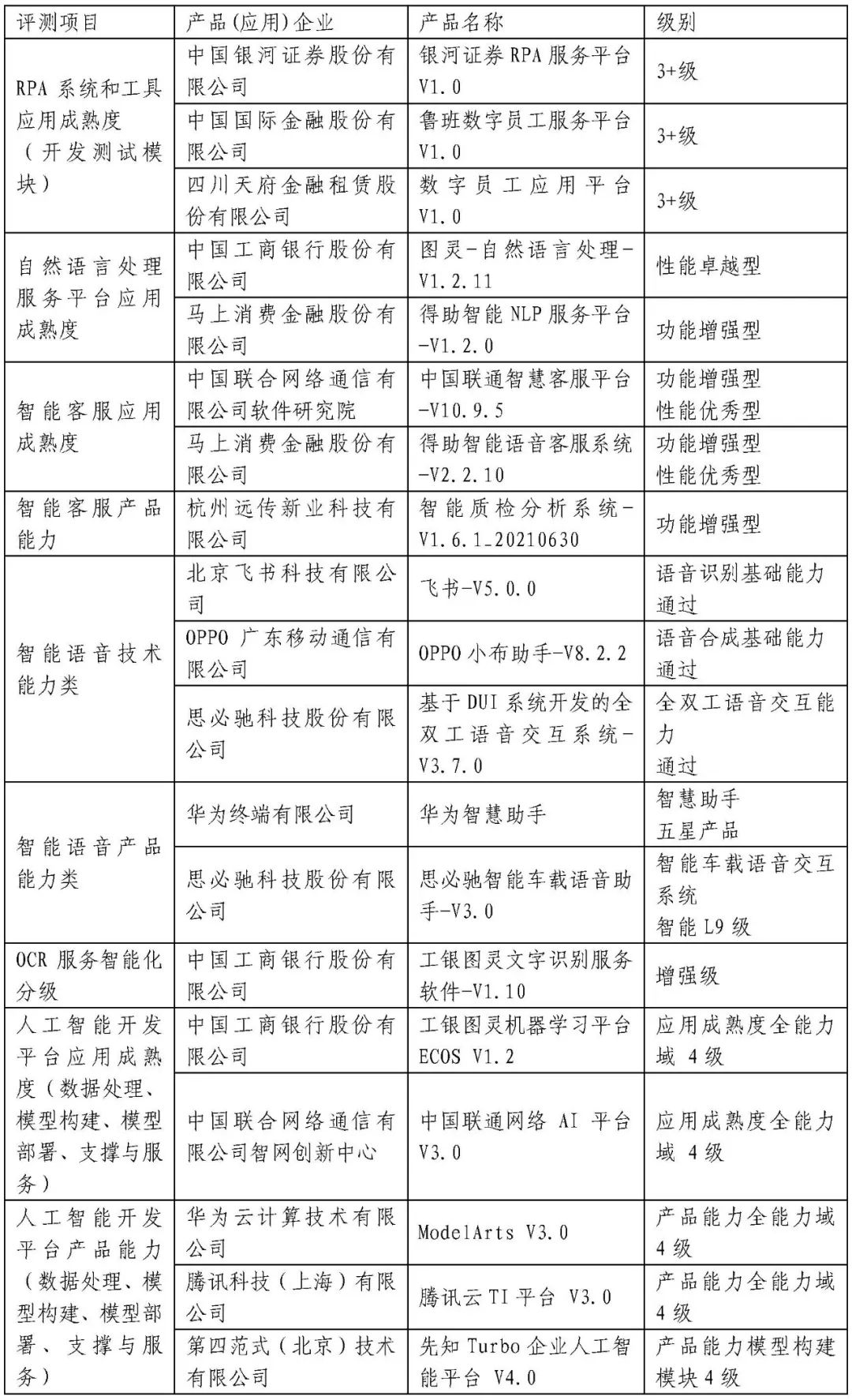
中国信通院云计算与大数据研究所自2018年启动“可信AI”评测体系建设以来,已经在产品服务能力、应用成熟度和可信风险三大方向,形成40多个项目。本次会议正式发布RPA系统和工具、智能语音语义技术和产品、计算机视觉技术和产品、人工智能开发平台功能等多项产品测评结果。通过本次评测的企业和产品清单如下:


中国信通院云计算与大数据研究所副所长魏凯发表主旨演讲
中国信通院云计算与大数据研究所副所长魏凯在“可信AI评测观察”的主题分享中提到,人工智能的发展已经不单单局限在追求特定场景下的极致表现,产业目前更加聚焦现实场景的工程实践,以及实际应用中的安全可信。目前人工智能初步形成性能、工程、可信“三维”发展新坐标,三个方向的持续突破将逐步夯实产业智能化的底座。

中国信通院云计算与大数据研究所人工智能部副主任曹峰发表主旨演讲
近年来,人工智能工程化受到业界的高度关注,逐渐成为人工智能与产业深度融合的核心支撑与保障。为进一步推动我国人工智能的工程化进程,中国信通院云计算与大数据研究所依托人工智能关键技术和应用评测工信部重点实验室正式成立了AI工程化推进委员会,并设立工具和平台、AI研发运营和管理、大模型应用、知识计算应用和AI数据集治理五个研究方向。中国信通院云计算与大数据研究所人工智能部副主任曹峰公布了委员会首批副理事长单位名单,并正式发布了2022年的工作计划与成果。
AI工程化推进委员会首批副理事长单位名单:


中国信通院云计算与大数据研究所人工智能部副主任石霖发表主旨演讲
可信AI不仅仅需要宏观层面的政策指导,更需要面向产业落地的实践和方法论。中国信通院云计算与大数据研究所人工智能部副主任石霖发布并解读了《可信人工智能研发管理指南》,该指南从产业维度出发,围绕管理战略和全生命周期,提出了人工智能可信能力建设的方法论,致力于为广大人工智能企业研发实践提供参考依据。

数海信息技术有限公司董事长刘富发表主旨演讲
会上发布了《中国声学智能产业发展和技术应用白皮书》。报告由数海信息技术有限公司和中国信通院云计算与大数据研究所联合撰写,数海信息董事长刘富对报告进行了解读。
本次会议还发布了《客服中心智能化技术和应用研究报告》《金融人工智能研究报告》等多项研究报告成果。中国信通院云计算与大数据研究所人工智能部董晓飞、董昊、王颖、李荪、颜媚、秦思思、张萌、张学强等专家对可信AI评测结果及优秀案例进行了解读和分享。
2022年可信AI评测工作目前已经启动,欢迎企业沟通咨询。
联系人:
纪老师
13520626179
jihong@caict.ac.cn
校 审 | 陈 力、 珊 珊
编 辑 | 凌 霄

推荐阅读







