数据库丨研究报告
核心摘要:
挑战即机遇:受开源、云化、国产化等因素驱动,现阶段数据库市场百花齐放,多类型数据库统一管理成为企业刚需。在此背景下,“融合先行,生态共赢”成为市场发展的走向之一。数据库云管平台有望成为企业获取、调用、管理数据库能力的统一入口,与核心数据库企业一同构筑起企业的底层数据服务生态。
发展与市场:数据库云管平台市场处于发展前期,市场关注度大于行业成熟度,预计未来3-5年内将保持高增长,至2025年市场规模达101亿元。现阶段,市场主要由数据库生态厂商、数据库厂商、公有云厂商三种类型厂商构成。各类型厂商各具优势,关系由竞争走向竞合,在技术、经验、资源等方面互相补足,共拓更广泛的市场。
趋势展望:数据库云管平台有望1)从自动化走向智慧自治,2)进一步向管理云形态演进,3)从数据库管理延伸到数据管理和加工,4)充分发挥开放平台的价值,促进产业发展。
回顾数据库和云计算的发展历程,多种技术不断兴起和交融。开源数据库兴起,商业与开源交融;NewSQL兴起,SQL和NewSQL交融;数据库云化兴起,私有云和公有云交融。面向未来,企业数字化转型不断深化,数据使用也更加深化和多元。作为数据的主要载体,数据库技术已经从单一架构支持多类应用演变为多类架构支持多类应用,这些架构并非替代关系,而是相互共存、共同发展的关系,数据库的多样性和多云架构成为必然,成就多元混合数据库时代。在这一趋势下,为解决多种数据库、多云架构管理复杂的问题,实现跨数据库、跨云融合管理,提供DBPaaS和DBaaS能力的数据库云管平台应运而生。
数据库市场百花齐放,多元混合数据库管理给企业带来挑战企业中的数据存在多样性:从数据模型划分,结构化、非结构化数据大量并存;从性能角度上看,不同的场景在用户总数、并发访问需求、响应时间、数据规模和安全性等方面的要求都显著不同。随着企业数字化转型的深化,企业数据特征的复杂性还将进一步提升,而这意味着企业往往无法经由单个数据库产品满足全方位的需求,导致企业需要配置多个不同的底层数据库,进一步提升了企业数据库结构的复杂度。
国家统计局数据显示:2020年我国19个宏观大类行业中,信息传输、软件和信息技术服务业行业平均年工资以17.75万位居第一,增速以10%名列前茅,同时,根据艾瑞咨询调研,IT服务大类行业毕业生的期望工资与实际薪资仍有约2000元/月的差距,考虑到目前国内的IT人才整体仍较紧张,行业人才成本持续上升是大势所趋。同时,从行业人才流向的角度上看,IT服务行业毕业生超9成进入了信息技术通信行业,流入其他行业甲方企业的人才显著不足。IT人才成本的提升以及向IT企业集中的趋势还将持续深化,甲方企业内部缺乏具备数据库和数据库管理软件开发能力的IT人才和技术,因而更需要外部厂商提供数据库管理服务。
数据库原厂将主要力量投入到自身数据库产品的研发中,但受到技术壁垒、行业分工以及其他市场因素的限制,数据库原厂无法提供自身产品以外的跨数据库统一管理和配套服务,留出的市场需求空白必然要由第三方数据库生态厂商进行补充。
企业系统的数字化改造、底层基础设施的国产化替代并行,导致多类型数据库在企业系统中并存。而从企业IT管理视角上看,理想的数据库管理需要充分的自动化、便捷性和一致性,在缺乏统一管理的条件下,数据库功能的多元和数据库管理的简便需求就会产生矛盾;同时,由于数据库是企业各类数字化软件的基础,数据库的性能缺陷会反映为上层应用的延迟、中断或数据不一致,这是企业必须解决的问题。我们已经观察到平台化趋势出现在数字化转型的各个领域,企业通过平台战略实现IT能力的解耦和复用是大势所趋;具体到数据库领域,企业通过数据库管理平台统筹管理底层数据库,能够优化数据库管理的效率和性能表现,并为上层的应用建设构建良好的基础,对于企业的整体数字化建设而言具备综合的成本效率优势。在多元混合数据库的趋势下,先建数据库统一管理能力也成为企业建设DT能力的一种新思路,云化管理平台能够帮助企业先建PaaS能力,为之后的数据库选型、扩展、业务系统迭代奠定基础。
数据库&管理平台生态共建是加速释放市场需求的最优解数据库生态对数据库的规模应用至关重要。墨天轮数据显示,国产数据厂商已超百家,形成了百花齐放的繁荣局面。但从生态的角度,新兴数据库企业要达到传统商业数据库厂商的规模还有很长的路要走——纵观中国数据库发展的四十多年,商业数据库中只有Oracle形成了较为完整体系化的规模生态,包括各种配套工具和运维人才等。数据库云管平台的出现,为数据库供应端的厂商分工合作提供了新选项——数据库企业专注自身产品的打磨、提供差异化能力;数据库生态企业着力打造统一管理平台,培养通用人才,为数据库厂商提供统一生态环境。通过这种分工协作,改变过去重复造轮子,消耗行业资源的局面,以集约的形式加速释放市场需求。

数据库云管平台是面向企业混合数据库环境,提供跨多云架构、跨多类数据库的一站式数据库管理服务的平台。数据库云管平台以标准化、自动化、智能化的方式为企业提供数据库安装部署、监控巡检、性能容量管理、提高可用性、安全管控等全生命周期数据库管理服务。为企业打造面向未来、统一规范、安全稳定、弹性高效、能力增强的数据库基础环境。
数据库云管平台是数据库服务产业生产力升级的产物,它基于云服务重构了行业的生产关系和表现形态。在数据库云管平台体系下,厂商通过数据库云化实现了异构资源的统一管理,通过解耦化、模块化、标准化和积木化将服务沉淀为产品,并以PaaS的方式为客户提供弹性、自治、智能的服务。数据库云管平台是“云库共生”在数据库服务领域的最佳实践,极大化融合了云服务的优势,实现了数据库管理的高效与智能。
如果说云资源池化、分层解耦、服务化等方法论是实现数据库云管平台的基础,那么数据库管理经验就是数据库云管平台的灵魂,因为数据库管理的各种指标与具体应用场景紧密相关,高度依赖于最佳实践和经验。数据库云管平台的本质正是数据库管理经验的代码化。经验丰富与否决定云管平台能力水平的高低,正如依赖人工管理的环境里,有一二三线技术支持之分,最棘手的问题会上升到最具丰富经验的专家来解决。数据库云管平台的上限也取决于是否有大量的最佳实践,是否有专家经验的输入。在最佳实践经验转化到产品中,形成标准化的产品能力后,企业数据中心就相当于得到最高级别专家的驻场服务,数据库管理环境的水平得到普遍提升。
基于微服务、分布式等云技术实现多元混合数据库环境的统一管理数据库云管平台体系:1)对企业所有的数据库实例(包括云上云下数据库资源)进行统一管理,屏蔽底层资源多源异构带来的复杂问题;2)功能原子化,微服务化,构建安全、弹性、敏捷的环境,支持统一编排管理;3)收集并向 Web 界面发送信息,供管理员直观地了解、分析、操作混合云环境下各数据库实例和集群;4)通过API,为第三方PaaS、网管、云管理平台开放对接接口。
面向多元混合数据库环境带来的挑战,数据库云管平台可以为企业提供一站式的全局管理、高效运维和智能运营服务,其范畴覆盖数据库从实施部署到运维运营的全生命周期。具体来看,平台的核心功能要素包括平滑迁移、自动化部署、持续集成、弹性扩容等实施服务,资源、性能、容量、配置等管理和优化服务,日常监控巡检、故障分析与智能处理服务,以及高可用、备份恢复等稳定性和安全方面的服务。知识库功能沉淀和转化数据库管理最佳实践经验,并对其它各功能模块动态赋能。
以安全稳定、降本提效、规范标准、能力增强,满足企业数字化深入转型需求
数据库云管平台作为孵化于多元混合数据库时代背景下的新兴数据库管理工具,不仅可以更高效地支持以“稳定安全”为核心的运维工作,保障业务的连续性,还可以更广泛地支持“主动优化”模式的运营工作,近一步为业务赋能。通过数据库云管平台,企业一方面可以通过标准流程自动化实现准确和高效运维,另一方面可以构建企业私有云或行业云下的DBaaS云,实现运营模式升级。
随着数据库技术的发展,数据库运维管理也历经多个阶段的发展,从手动写脚本(1.0)、使用单点工具(2.0),走向构建云化服务化的平台(3.0)。未来将基于云原生环境,向智能化自治(4.0)进一步演进。
市场处于发展前期,关注度大于成熟度,未来将保持高增长据艾瑞统计,2025年中国数据库市场总规模达509亿,CAGR(2020-2025e)达15.6%。按「数据库软件:数据库服务&生态工具」比例为8:2预测,2025年中国数据库云管平台(包含服务和生态工具)市场规模将达到101亿元。数据库云管平台作为多元混合数据库时代,数据库运维运营管理的生产工具,逐渐兴起并形成一定的市场规模。就现阶段来看,该市场还处于发展的前期,市场关注度高于行业成熟度,各家厂商的产品还有待进一步完善。但随着需求端的诉求提升和供给端的研发加速,该市场即将迎来发展的高增长。
当前提供数据库云管平台产品的厂商分为三类:一类是数据库生态厂商,他们具备多年的企业数据库服务经验和实践案例积累,具备服务产品化的先发优势;一类是公有云厂商,顺接IaaS和DBaaS服务,进而为企业提供DBPaaS服务;一类是数据库厂商,在提供核心数据库产品的同时配套管理工具。各类型厂商各具优劣势,在百花齐放,多元混合的数据库市场里,各厂商关系主线体现为竞合,不同类型厂商可以在技术、经验、资源等方面互相补足,共同拓展更广泛的市场空间。
数据库云管平台厂商间的竞争要素体现在产品层面的产品能力,厂商层面的运营模式、客户服务和生态网络上。正如前面提到的,数据库云管平台的本质是数据库管理经验的代码化,因此,由数据库管理服务经验转化而来的产品能力就是厂商的核心差异点。现阶段,从产业分工、厂商发展历程、客户需求和产品能力综合来看,数据库生态厂商具有先发优势。
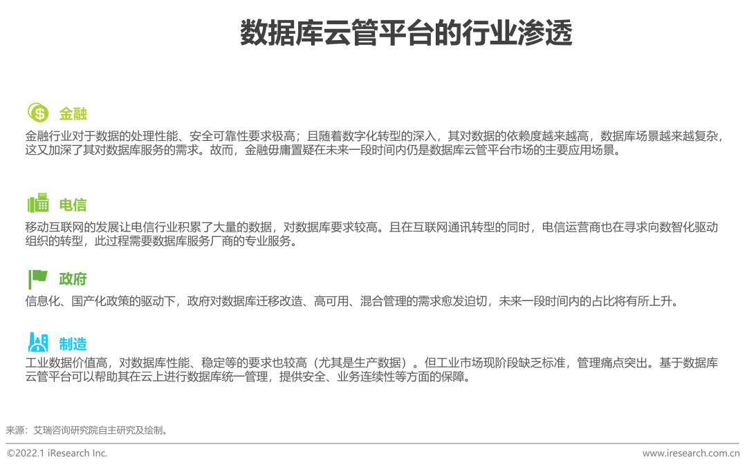
现阶段主要应用于金融和电信行业,未来将进一步向具备高价值属性的企业级场景渗透与数据库服务行业类似,现阶段数据库云管平台主要应用于对数据库性能、时延、稳定、安全要求最高的金融和电信行业。未来,随着企业数字化转型的深入,数据库云管平台的市场空间将进一步释放,向政府、制造等具备高价值属性的行业渗透,为更广泛的企业市场赋能。

人工智能触发的产业变革将涉及所有行业,乃至以一种全新的模式重构行业和企业。随着算力愈加充裕经济,算法愈加安全高效,模型训练时间缩短,人工智能将会适应更多的应用场景。在数据库管理领域,人工智能扮演越来越重要的角色,推动数据库管理从被动支撑转变为主动赋能。当前数据库管理的智能化还更多地体现在自动化与降本提效,未来将进一步向能力增强和创新发展:在Level 5自治模式下,机器自监控、自决策、自执行,几乎不需要人工干预,一个人可以轻松管理拥有数千套数据库的大型数据中心。另一方面,人工智能与云、边缘计算、大数据等技术充分协同,改变数据库服务商业模式,人工驻场服务逐步消失,云运维行业将会出现新的服务模式。
随着云服务的普及,以云形态提供的数据库服务有望占据更加主流的位置。云服务存在多种形态,私有云、公有云、行业云、混合云,不同的云有不同的云供应商和技术架构,数据库云服务也存在不同的类别,关系型数据库服务、键值数据库服务、时序数据库服务等。多云和多类型数据库服务的环境下,数据库服务统一管理仍然对企业用户有巨大的价值。对数据库云管平台本身来讲,也可以演进成云的形态,将云上运维转变为管理云,以管理即服务的形态为企业用户提供更为弹性、便捷的服务。
随着非关系数据库和大数据在企业的应用越来越广泛和深入、重要性和价值越来越高,数据统一管理的需求从当前企业核心系统关系型数据库延展到非关系型数据库和大数据,以及中间件、日志等多模数据,数据库云管平台管理更多种类的数据源成为一种自然的延伸和演进。在统一管理企业多类数据源的基础上,数据库云管平台也有望进一步演进为数据管控平台,成为企业数据资产管理、数据安全管控、数据传输与加工的统一入口。一个典型的应用场景是,通过数据管控平台支持关系型数据库、NoSQL、OLAP、Hadoop等数据源间的数据访问控制,实现数据迁移、同步、订阅和分析等功能。
展望四
数据库云管平台天然的开放性赋能生态发展
数据库云管平台本身即具备开放的特性,能够链接上下游各方要素。在市场挑战、产业成长发展的背景下,数据库云管平台供应商与各类型数据库供应商实际上更多的体现为竞合而非竞争关系。数据库云管平台在其中可以充分发挥开放平台的价值,整合数据库开源社区、数据库厂商、云服务厂商、数据库生态厂商的能力和服务,加速互动,促进各市场要素相互赋能、推进人才培养和生态培育,推动产业快速发展。

查看及下载完整版报告

👇点击阅读原文
免费查看及下载更多PDF高清完整版报告
最后修改时间:2022-01-25 15:37:07
文章转载自
艾瑞咨询,如果涉嫌侵权,请发送邮件至:contact@modb.pro进行举报,并提供相关证据,一经查实,墨天轮将立刻删除相关内容。