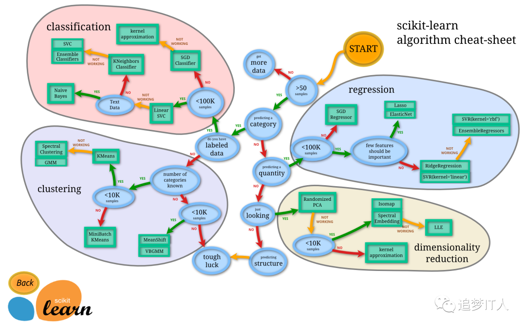
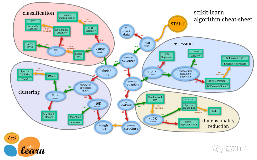
机器学习大体上分为分类算法、聚类算法、降维算法、回归算法,其中分类、聚类主要用来处理离散变量预测,降维是数据预处理的方法,回归主要用来处理连续变量预测。前面基于鸢尾花数据集进行了各种分类、聚类、降维,后续该学习一下线性回归了。
不过还是决定暂时放弃一段时间,先恶补一下跟线性回归相关的算法、数据分布、正则化、数学公式之类的,盲目的把案例做一遍倒是也会有收获,不过总有种未能尽兴的感觉,“知其然,而不知其所以然,欲摹写其情状,而心不能自喻,口不能自宣,笔不能自传”,为梁启超所说,大概意思是说只知道事物的表面现象,不知事物的本质及其产生的原因。想要描写一下他的样子,心里却不能比拟出来,嘴上也说不出来,用笔也写不出来。大概就是我此时的心情。
准备换一些轻松的话题,找一些自己关心的主题,或者别人写的比较好的,自己动手尝试一下,或者一些新的软件包,图个乐子,在这个无聊的技术世界里找点属于自己的乐子。
btw,最近熬夜有些多,除了看看技术资料,也写写项目文档,希望后面慢慢纠正这个坏毛病。

最后修改时间:2020-06-19 18:05:21
文章转载自追梦IT人,如果涉嫌侵权,请发送邮件至:contact@modb.pro进行举报,并提供相关证据,一经查实,墨天轮将立刻删除相关内容。




