
❖ 华为关闭私有云事件 ==

近期一篇《华为云-听从你心,无问西东》的文章在网上流传,进而爆出华为将关闭私有云的消息,迅速在朋友圈中刷屏。有的人为华为的决策点赞,也有人深感不解。下面谈谈我对这一事件的一些看法。
1. 解读华为决策
首先我们要明确一点,华为所谈的云,是狭义的私有云。与大家印象中的阿里云、腾讯云、AWS、金山云等不同,在线下还存在一个非常庞大的云市场(即传统企业私有云)。文中所谈的云,正是华为云此前主打的线下云市场,包括类VMware vSphere的纯服务器虚拟化或者基于OpenStack的私有云堆栈,归类下都是一种IaaS私有云(俗称为云盒子)。在这个盒子里南向包含了大量的异构化基础设施,北向则提供统一的软件能力。但这种方式有个天然的弊端,在于基座的复杂造成一种上层屈从于下层,软件妥协硬件的局面。大量定制化、非标准化的交付因此产生,企业内部形成很多三点的烟囱,交付形态各异,收编维护困难,私有定制化异构需求难以避免。相信华为做出这样的决策,也是深陷其中多年,才痛下决心做出这一决定。这也是为服务公司的云战略而必须做出的牺牲。
作为后续的进展,就在昨天5.15,华为推出了政企混合云方案-华为云Stack,通过混合云的方式来主攻政企市场。通俗来说,就是提供系列化的大盒子(标准硬件交付)。其按照能力不同,提供基础版、智数版、全栈版,支持版本间升级。同时可与华为公有云打通,实现统一云管理,消除烟囱问题。最终形成统一引擎支撑下的公有云、混合云和云边缘一体化的解决方案。做到统一管理、云边协同、安全可控的整体云方案。
2. 云形态演变及现状
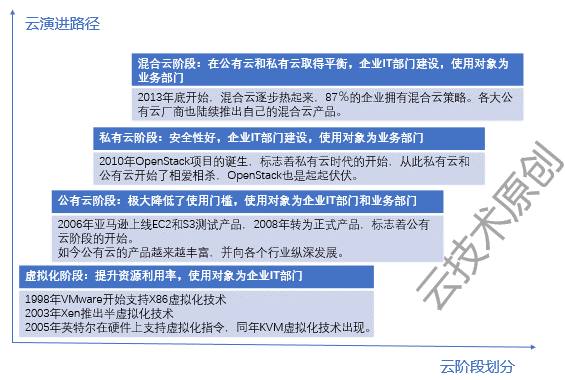
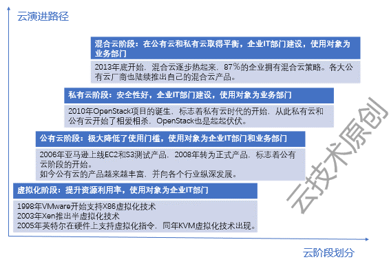
1).云发展阶段

上图为云技术公众号所总结的云发展的多个阶段,经历了早期的虚拟化阶段到后期的公有云阶段、私有云阶段、混合云阶段。这也是伴随着企业对云这一概念的认识不断深入。特别是在国内市场,私有云及混合云的形态非常之多,甚至在某种程度上与公有云不相上下。这也是中国特有国情所决定的。

下面在看看未来的一些趋势,上图是来自中桥调研机构在2020Q1所做的一份调研。其可看到在未来的一到两年,以混合云、公有云、多云形态将逐渐增加,而私有云、数据中心方式将逐渐减少。这也是企业在多年实践云之后,理性的一种选择。传统的私有云或自建方式的问题,已经被越来越多的企业看到,并更加理性地选择合适的基础架构。
2).行业典型做法
作为云的交付形态有两类比较典型的做法,一类是以IBM、Oracle(包括之前的华为)为代表的“由线下到线上”的方式,一类是以AWS、阿里、Azure为代表的“由线上到线下”。前一做法,已经逐渐被放弃,后一做法正成为主流。后者以AWS的outposts,包括微软Azure Stack、阿里Apsara Stack跟传统私有云的模式是完全不同的。
❖ AWS的策略
下面我以AWS为例,说明下这种方式。作为公有云的领导型厂商,AWS一直引领整个行业的发展,但同时其也看到广大线下市场。在2019年,推出了针对有针对性的产品-outposts。
AWS Outposts是一项完全托管的服务,可将AWS 基础设施、AWS服务、API和工具扩展到几乎任何数据中心、共处空间或本地设施,以实现真正一致的混合体验。AWS Outposts 非常适合需要低延迟访问本地系统、本地数据处理或本地数据存储的工作负载。AWS 计算、存储、数据库和其他服务均可在 Outposts 本地运行,您可以访问该区域中可用的所有 AWS 服务,以使用熟悉的 AWS 服务和工具来构建、管理和扩展本地应用程序。同时,Outposts 连接到最近的 AWS 区域,以在本地提供相同的管理和控制平面服务,从而在您的本地和云环境中提供真正一致的运营体验。就像在云中一样,AWS 可以管理、监控和更新您的 Outposts 基础设施和 AWS 服务。通过这种方式,让AWS向用户侧迈进了一大步。此外,为进一步下沉,AWS还提供另一种选择Wavelength服务。AWS Wavelength 可将 AWS 服务部署至 5G 网络边缘,降低从移动设备连接至应用程序的延迟。应用程序流量可在不离开移动运营商网络的情况下,到达 Wavelength 区域中运行的应用程序服务器。这就可以减少可能导致 100 毫秒以上延迟的额外 Internet 网络跃点,从而让客户能够充分利用 5G 带宽和延迟优势。Wavelength 可在全球多个 5G 网络之间提供一致的开发体验,让您能够利用熟悉的 AWS 服务、API 和工具构建下一代超低延迟应用程序。
3. 云形态发展趋势
1).回归本质需求
无论是采用哪种云的形态,用户对云这一基础设施有其本质的需求。未来云形态的发展,也正是为满足这些需求的演进之路。下面整理下需求:
稳定可靠
云作为基础设施,是用来支撑业务发展的基石,甚至说企业将身家性命托付于此也不过分,因此稳定可靠是最基本的要求。诸如之前的微盟删库事件,对企业的打击非常大。
组件能力
用户希望云端提供丰富的基础能力能力,这里可能包括主机、容器、负载均衡、数据库、大数据、人工智能,甚至上层的业务组件。通过丰富的组件能力,可让企业快速搭建起业务支撑系统。
可控服务
面对纷繁复杂的组件,用户同时希望做到可控服务,即对各组件的运行有充分的自我把控度,最好心中有数。不要将云服务完全作为一个黑盒子,企业很难有信心去使用。
兼容生态
无论是从避免厂商绑定角度,还是从保护自身技术发展和消除信息孤岛等角度,用户都希望云生态是一种兼容生态。可以让用户灵活去选择、易于适配。
一致体验
如果采用了多云、混合云等策略,用户希望得到的是一致化体验的交付平面。这将减低复杂度,减少重新适应学习、管理、迁移的难度。
安全可信
系统安全,是用户的底线。用户需要对基础设施有足够的安全把控,才可放心使用。
2).企业上云演进
根据上面这些诉求及云技术的发展,我们可大致勾勒出企业上云的演进之路。
私有云阶段
特点:统一底层,个性输出,企业私有。
弊端:缺乏标准,管理复杂,难以演进。
专有云
特点:统一输出,线下交付,企业私有。
弊端:扩展困难,绑定厂家,成本较高。
混合云
特点:统一输出,混合交付,共同持有。
弊端:架构复杂,绑定厂家,周期较长。
公有云
特点:标准输出,极致弹性,云端持有。
弊端:绑定厂家,可控性差,兼容存疑。
云服务(跨云、多云)
标准输出,极致弹性,云端持有、
全局可控,生态兼容,企业自主。
从上面之路可看出,其演进遵循统一硬件、统一平台、统一软件、统一标准的过程。
韩锋频道:
关注技术、管理、随想。
长按扫码可关注






