公众号后台回复“面试”,获取精品学习资料

扫描下方海报了解专栏详情

本文来源:
https://juejin.im/post/5d0a298bf265da1b827aa06f
《Java工程师面试突击(第3季)》重磅升级,由原来的70讲增至160讲,内容扩充一倍多,升级部分内容请参见文末
前言:多账户登陆 1. 创业初期 用户名密码注册登陆 手机号注册登陆 2. 数据库设计 3. 引入第三方账户方案 4. 数据库设计 5. 总结
前言:多账户登陆

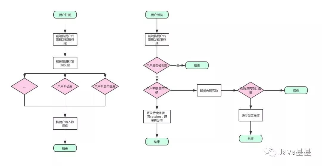
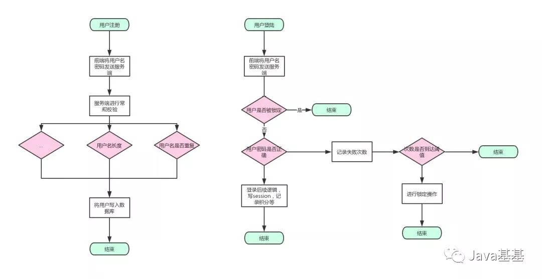
1. 创业初期
用户名密码注册登陆

前端将用户名、密码发送到服务器,服务器进行常规的判断,判断用户名、密码长度是否满足,用户名是否重复等条件,条件不通过直接返回对应错误码给到前端,这里密码字段,为了防止传输过程中被截胡,建议加密再上传,我们的传输密码默认都是会进行一个md5加密,然后记录到数据库再进行一层加密,就算是脱库也没事,密码不要明文存储。 校验通过后,就将用户名密码写入数据库,并进行后面积分发放等操作,这里不展开。 现在进行登录,前端将用户名,密码发送给到服务端,服务端首先会校验登录次数是否超过设置的阈值,如果超过只能继续等待被关小黑屋。 如果未超过继续登录逻辑,判断用户名、密码是否正确,不正确密码则进行阈值的判断,如果超过则关小黑屋,记住小黑屋必须设置过期时间,要不然就会永久关上了,这个可以用redis的过期来做。 登录成功后进行后续的一切后置逻辑,比如加积分等操作。
手机号注册登陆

首先输入手机号,然后发送到服务端,服务端将手机号记录在我们数据库中,然后生成随机验证码,并将手机号和验证码绑定到一个redis里面,然后记录过期时间,这个过期时间一般是10分钟左右,这就是我们一般手机验证码的有效期。 手机接收到手机短信后,那么就在界面填写验证码发送服务端,服务端收到验证码后就会在redis里面查询到这个手机号对应的验证码,失败就返回错误码。 成功后就进行登录操作。
2. 数据库设计

3. 引入第三方账户方案

客户端自己调起登录的界面,进行输入用户名、密码,这里的是第三方的用户名,密码,登录成功后,会返回access_token openid expire_in,这过程会使用到oauth2.0,不过在sdk里面进行内置回调获取了,后面我们会说明我们自身实现的oauth2.0 客户端拿到access_token、openid、login_type(qq、wechat…)请求应用服务器,应用服务器拿到这些数据后就会根据对应的login_type去对应的用户中心进行access_token和openid进行校验。
校验通过后就会判断本地是否有这个login_type和openid是否存在,不存在则进行获取远程的用户名、头像等基础信息来作为本地基础数据,并且返回code值 如果已经存在,那就是进行登录操作,返回code值。 客户端拿到code值后进行token值的换取,这个完全遵照oauth2.0的协议来走的,后续每次请求必须带上token,token值在服务端的时间比较久,因为我们想要做的是那种永不下线的操作,所以每次请求我们都将token过期时间进行累加。
4. 数据库设计




users表只是单纯针对我们业务侧的登录,主要是做自身业务的oauth2.0业务, user_local_auth是做自己用户名、密码登录,手机号码登录信息记录, user_third_auth是我们第三方用户体系的数据记录, user_auth_rel是用来关联我们users表与user_local_auth、user_third_auth。 整个设计理念就是将自建用户与第三方在存储上区分,这在架构演进上也是合乎情理的,开始用户体系大多自建,而后才是对外接入。
5. 总结
END
《Java工程师面试突击第三季》加餐部分大纲:(注:1-66讲的大纲请扫描文末二维码,在课程详情页获取)



详细的课程内容,大家可以扫描下方二维码了解:

最后修改时间:2020-05-19 08:18:39
文章转载自石杉的架构笔记,如果涉嫌侵权,请发送邮件至:contact@modb.pro进行举报,并提供相关证据,一经查实,墨天轮将立刻删除相关内容。




