Redis 主从复制的作用中有这么一句话“主从复制是高可用的基石”,那什么是高可用呢?高可用就是减少系统不能提供的时间,也就是常听到的以 6 个 9 为基准。实现高可用必不可少的就是哨兵和集群。

什么是哨兵
哨兵的作用
如何配置哨兵
哨兵工作原理
总结
centos 7.3
redis 4.0
redis 工作目录 usr/local/redis
在虚拟机进行模拟操作
什么是哨兵
当主节点宕机后主从复制就没有存在的意义了,数据为王的时代没有了数据何谈什么高可用。

哨兵,英文名 Sentinel,是一个分布式系统,用于对主从结构中的每一台服务器进行监控,当主节点出现故障后通过投票机制来挑选新的主节点,并且将所有的从节点连接到新的主节点上。
哨兵的作用
监控:监控谁?支持主从结构的工作一个是主节点一个是从节点,那肯定就是监控这俩个了。监控主节点和从节点是否正常运行;检测主节点是否存活,主节点和从节点运行情况。
通知:哨兵检测的服务器出现问题时,会向其他的哨兵发送通知,哨兵之间就相当于一个微信群,每个哨兵发现的问题都会发在这个群里。
自动转移故障:当检测到主节点宕机后,断开与宕机主节点连接的所有从节点,在从节点中选取一个作为主节点,然后将其他的从节点连接到这个最新主节点的上。并且告知客户端最新的服务器地址。
如何配置哨兵
准备工作
我们开始配置哨兵,开启八个客户端,三个哨兵、一个主节点、俩个从节点、一个主节点客户端、一个从节点客户端。

sentinel.conf 配置解读
哨兵使用的配置文件是 sentinel.conf,如下图:

我们来对 sentinel.conf 配置信息进行解读:

但是大多数都是注释,这里给大家提供一个命令来过滤这些无用信息:
cat sentinel.conf | grep -v '#' | grep -v '^$'

②dir tmp:存储哨兵的工作信息。
③sentinel monitor mymaster 127.0.0.1 6379 2:监控的是谁,名字可以自定义,后边的 2 代表的是,如果有俩个哨兵判断这个主节点挂了那这个主节点就挂了,通常设置为哨兵个数一半加一。
④sentinel down-after-milliseconds mymaster 30000:哨兵连接主节点多长时间没有响应就代表挂了。后边 30000 是毫秒,也就是 30 秒。
⑤sentinel parallel-syncs mymaster 1:这个配置项是指在故障转移时,最多有多少个从节点对新的主节点进行同步。
这个值越小完成故障转移的时间就越长,这个值越大就意味着越 多的从节点因为同步数据而不可用。
⑥sentinel failover-timeout mymaster 180000:在进行同步的过程中,多长时间完成算有效,系统默认值是 3 分钟。
开始配置
使用命令 cat sentinel.conf | grep -v '#' | grep -v '^$' > ./data/sentinel-26379.conf 把 sentinel.conf 过滤后的信息移到 usr/local/redis/conf 下。


再快速的复制两个哨兵配置文件,端口为 26380 和 26381:
sed 's/26379/26381/g' sentinel-26379.conf > sentinel-26381.conf

测试主从复制处于正常工作状态,启动三台 redis 服务器,端口分别为 6379、6380、6381:

lag 的值为 0 和 1 都属于正常。

测试主节点添加一个 hash 值,hset kaka name kaka:

经过测试我们的主从结构是正常运行的,如下图:


启动一个哨兵 redis-sentinel 26379-sentinel.conf:

连接 26379 哨兵,主要是最后一行,监控的主节点名为 mymaster,状态正常,从节点有俩个,哨兵数量为 1 个。

再来查看一下 26379 的哨兵配置信息,这个时候已经改动了:

在启动一个 26380 的哨兵,redis-sentinel 26380-sentinel.conf,这里注意一下最后一行多了一条信息,这个 id 就是我们 26379 配置文件新增的 id。

然后我们来到哨兵 26379 的客户端,同样也是新增的 26380 哨兵的 id:

这个时候我们再查看一下 26379 哨兵的配置文件,第一次查看配置文件是没有配置 26380 哨兵的,第二次查看时配置了 26380 哨兵后添加的信息。

直到这里我们对哨兵的配置就结束了,接下来我们把主节点 Master 给宕掉。

等待 30 秒后我们来到 26379 哨兵的客户端,这里新增了一些信息,那么这些信息都做了什么呢?让我们细细道来。

当我们在重新把 6379 的 redis 服务器上线后,就可以看到哨兵服务端响应了俩句。一句是去除 6379 的下线。最后一句就是重连 6379 到新的主节点上。


在新的主节点 6380 添加 list 类型:

在 6379 和 6381 获取这个值,至此,我们的哨兵模式就配置完成了。


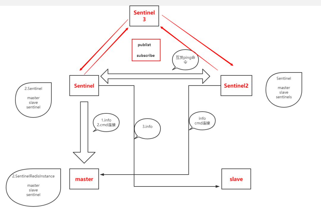
哨兵工作原理
监控工作流程

通知工作流程
sentinel 会给主从的所有节点发送命令获取其状态,并且会把信息发布到哨兵的订阅里。

故障转移原理

这时哨兵已经检测到问题所在了,那么到底是那个哨兵去负责推选新的主节点呢!不能是张三也去,李四也去,王五也去,这样就乱套了、于是就需要在所有的哨兵里选出领头的,那么是如何选的呢!请看下图。


假如 sentinel1 发的早,那么 sentinel2 的票就会投给 sentinel1。

假设说是 sentinel1 的票数满足总哨兵数量的一半之多后,sentinel1 就会当选。这个时候就进行到了下一个阶段。

先把不在线的干掉:

响应慢的干掉,sentinel 会给所有的 redis 发送信息,响应速度慢的就会被干掉。


首先会根据优先级,如果优先级一样在进行其他判断。
判断 offset 偏移量,判断数据同步性,假如说 slave4 的 offset 为 90,slave5 偏移量为 100。
那么哨兵就会认为 slave4 的网络是不是有问题,于是就会选 slave5 为新的主节点。那如果说是 slave4 和 slave5 的 offset 相同呢!还有最后一个判断。
最后一步就是判断 runid 了,也就是职场中的论资排辈了,也就说根据 runid 的创建时间来判断,时间早的上位。

选出新的主节点后就要对所有的节点发送指令了。

总结
首先进行监控,并且所有的哨兵同步信息。
哨兵向订阅里边发布信息。
故障转移:哨兵发现主节点下线→哨兵开启投票竞选负责人→由负责人推选新的主节点→新的主节点断开原主节点,并且其他的从节点连接新的主节点,原主节点上线后作为从节点连接。
简介:从业三年,从搬砖一样的生活方式换成了现在有“单”而居的日子。当然这个单不是单身的单!虽然极尽苛刻的技术学习但也远不及客户千奇百怪的要求。进入了朝九晚六,虽然躲过了风吹日晒,但是仍然很享受那些熬得只剩下黑眼圈的日子。坚持学习、坚持写博、坚持分享是咔咔从业以来一直所秉持的信念。希望在诺大互联网中咔咔的文章能带给你一丝丝帮助。
编辑:陶家龙
征稿:有投稿、寻求报道意向技术人请联络 editor@51cto.com

精彩文章推荐:




