作者:雑人链接:https://www.zhihu.com/question/355576724/answer/1303375369来源:知乎著作权归作者所有。
刚好最近拿到了中信证券对字节跳动的研究报告,现在分享给大家,这可是新鲜出炉的呀!
中信证券这个报告分为7个部分
1. 字节跳动的成长速度有多快?2. 字节跳动的高增长是动了谁的蛋糕?3. 字节跳动的核心竞争力是什么?4. 字节跳动在广告市场的成长空间还有多大?5. 国际化,为什么是字节跳动?6. 新业务,未来的收入增量将来自于哪里?7. 从4G到5G,字节跳动的成功能否延续?
这7个部分基本上可以完美的解释字节的发展潜力到底有多大,是否可能超过BAT?(实际上老B早就掉队了,被现在的后浪互联网公司早早的拍死在沙滩上了。。)
字节跳动:过去高成长,未来靠什么
惊人的高成长,8年实现从0到千亿美元估值的跨越,成长速度冠压群雄
字节跳动成立于2012年,2018年底最后一轮公开估值750亿美元,根据路透社、36Kr报道,2020年5月股权交易价格测算公司当前估值超1000亿美元。2019年公司整体收入在1200-1400亿元量级,广告收入占比超过85%,抖音贡献约50%。
公司已经形成以今日头条、抖音、西瓜视频为主的产品矩阵,加总MAU超15亿。其中,2016年9月上线的抖音DAU已超4亿,MAU超7亿,今日头条MAU超3亿。字节系产品用户时长占比从4%(2017Q2)快速提升到13%(2020Q1),超越阿里系、仅次于腾讯系。
公司在海外市场快速成长,抖音/Tiktok全球月下载量持续突破1亿次,一季度共下载3.15亿次,累计下载突破20亿次,在印度、巴西、美国、印尼等地区增长迅猛。2020年5月,TikTok全球App Store和Google Play商店内购收入9750万美元(同比增长10.6倍),蝉联全球移动应用收入榜冠军。公司在直播领域快速成长,近期亦成立以“电商”命名的一级业务部门,投资人关注公司未来的成长机遇。
动了谁的蛋糕:成功把握4G时代短视频红利,深耕老巨头忽视的丰饶赛道,抢夺用户时长和广告收入增量
字节跳动成立之初,依靠今日头条APP建立“图文内容—AI推送—广告变现”的商业模式,快速收获用户和时长增长。2013年底4G开始普及,早期应用如支付、打车、新闻、长视频等对用户流量消耗不大,或未能激发用户习惯。
2016年底,抖音、快手等短视频应用逐渐风靡,助推移动互联网用户月均流量从不足1G快速提升至近10G。抖音变今日头条商业模式为“短视频—AI推送—广告变现”,深耕彼时被腾讯、阿里忽略的短视频市场,快速抢夺用户时长和广告市场,亦透过“AI+LBS”方式在中长尾广告市场有更多斩获。
我们测算,2019年字节跳动广告收入超1000亿元,超越腾讯、百度成为中国最大的互联网广告公司之一。抖音在中国、全球的广告ARPU或分别为20美元、10美元,缩小与全球科网巨头的差距,成为全球数字广告的重要一极。
未来的成长靠什么:国际化加速、广告业务稳健成长、新业务突围提升ARPU
国际化加速:2020年3月,字节跳动组织构架升级,创始人张一鸣任全球CEO,中国业务交由张利东和张楠负责,体现字节跳动全球化野心。公司陆续从Disney、Facebook等公司引入海外团队高管,亦有来自91个国家地区的员工,充分实现全球化和本地化,驱动APP下载量和全球MAU持续提升,亦有助于海外市场广告等业务变现强度提升
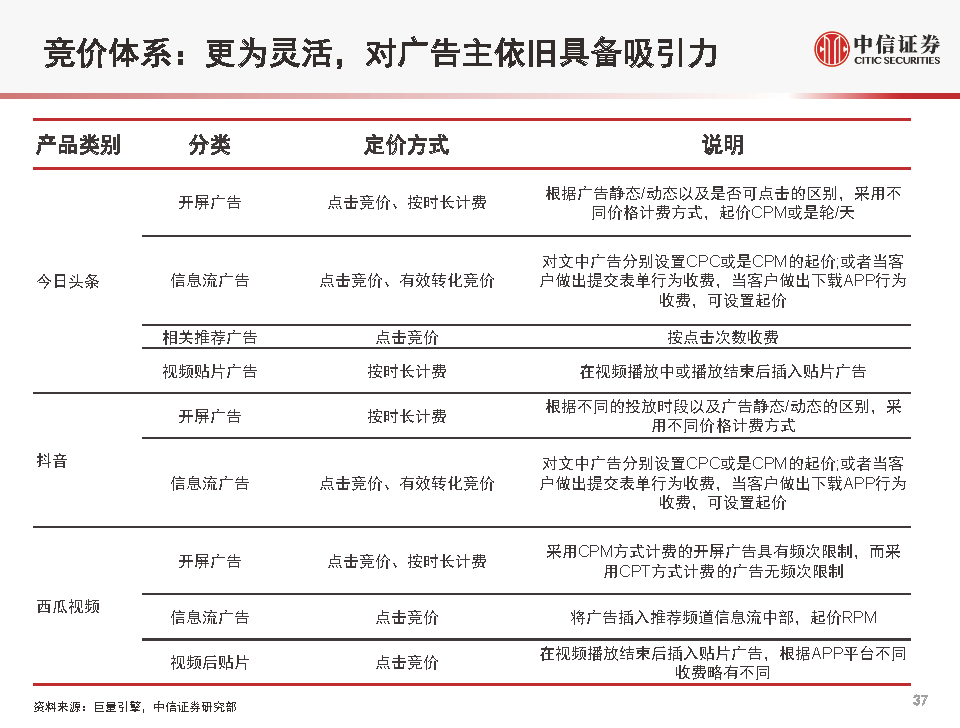
广告业务的空间:当前字节系核心产品的信息流广告加载率已近20%,但西瓜视频、TikTok等的广告加载率依旧偏低,中期有望提升。在定价层面,依靠巨量引擎与AI推送技术,对标一线巨头,公司广告价格仍具备提升空间。我们预计2020年字节系广告收入有望达2000亿元量级。
新业务尝试突围:直播、电商、游戏、教育、SaaS、车联网,公司在多领域尝试,希望进一步提升ARPU,实现广告之外的新增量。
我们判断,直播开始进入收入贡献期,电商、游戏有望受益于公司庞大的流量基础,但在现有通信和手机硬件情况下,希望彻底动摇原有巨头基本盘并不容易,上述业务需要时间,亦需要等待5G和手机技术进步。
教育是公司寄予厚望的领域,有机会利用AI技术实现超预期发展,关注语言和K12教育方向。协同办公SaaS飞书和车联网应用仍处于战略布局的孵化期,需要更多时间和耐心。
风险因素
从4G到5G,字节跳动能否再次准确把握新技术红利带来的新赛道机会的风险;面对数据政策趋严和地缘政治压力,海外市场能否实现真正的本土化和持续增长的风险;COVID疫情导致广告主开支缩减,新业务拓展进度不及预期的风险等。
投资结论
我们认为,公司是中国最优秀、成长速度最快、最具投资潜力的互联网公司。我们持续看好公司在数字移动广告领域的增长前景,以及在消费、产业互联网领域带来的增量机遇。未来,字节跳动有机会把握5G机遇,成长为全球化的科技互联网巨头。我们预计,字节跳动将依托深厚的技术储备、强大的运营与执行能力,在2020年实现超过2000亿的收入。
1. 字节跳动的成长速度有多快?






2. 字节跳动的高增长是动了谁的蛋糕?








3. 字节跳动的核心竞争力是什么?







创始人的特别之处:目标高远,延迟满足
创始人张一鸣为公司注入强大的“延迟满足”基因:一直向前看,而不是满足于当下
创办字节跳动之前,张一鸣在酷讯、微软、饭否、九九房任职,自我评价“技术至上”、“延迟满足感”
字节跳动成立之后,张一鸣目标始终定位国际大公司:
2012年,张一鸣和团队开始讨论国际化,在为公司取名“字节跳动”的时候,也想好了ByteDance这个英文名,2015发布首款国际产品2017年,张一鸣表示自己要运营的是一家全球化公司,要参与全球互联网基础设施建设2018年,接受清华大学专访,张一鸣希望今日头条真正能够实现全球化,超过50%的用户来自于海外2020年,张一鸣宣布组织架构调整,担任字节跳动全球CEO,重点放在海外市场,完善全球管理团队

人才队伍:源自并购与基层提拔,完成中国区交接
张利东,字节跳动中国董事长,1979年出生
2013年,张利东加入字节跳动,担任字节跳动合伙人、高级副总裁,全面负责商业化相关业务2020年3月12日,任字节跳动(中国)董事长,全面协调公司运营,包括字节跳动中国的战略、商业化、战略合作伙伴建设、法务、公共事务、公共关系、财务、人力。向张一鸣汇报。
张楠,字节跳动中国CEO,80后
2013年,张楠创业做图片社区App,后公司被字节跳动收购2016年,张楠从0到1推出了抖音、火山等产品。2018年,张楠担任抖音CEO兼字节跳动市场品牌负责人2018、2019年,张楠还牵头字节跳动的相机业务,带领团队研发出轻颜、剪映2020年3月12日,张楠担任字节跳动(中国)CEO,全面协调公司中国业务的产品、运营、市场和内容合作,包括今日头条、抖音、西瓜视频、搜索等业务和产品

4. 字节跳动在广告市场的成长空间还有多大?







5. 国际化,为什么是字节跳动?














关于Kevin Mayer任职字节全球首席运营官&TikTok全球CEO,知乎上有单独的讨论
迪士尼流媒体业务高管将出任 Tiktok 的新 CEO,透露了哪些信息?www.zhihu.com








6. 新业务,未来的收入增量将来自于哪里?


























在线教育:字节系长周期的战略布局,短期尚在探索
艾瑞咨询数据显示,2019年中国在线教育市场规模3225.7亿元,同比增长28.1%,预计未来3年市场规模增速保持在19-24%之间。用户对在线教育的接受度不断提升、在线付费意识逐渐养成以及线上学习体验和效果的提升是在线教育市场规模持续增长的主要原因。目前市场细分领域中,高等学历在线教育营收占比最大,但K12领域潜力较大。K12家长及学生群体对在线教育的接受度正在快速增长,艾瑞预计到2022年,K12教育的占比能提升到28%左右。






飞书:字节跳动内部孵化,具备极致效率的基因
2019年4月,字节跳动孵化首款2B产品Lark海外发布;同年9月,更名飞书在国内正式上线目前,飞书已从沟通工具拓展为包括即时通讯、在线文档、日历、视频会议和线上办公室的办公套件,专注提升协同效率,在公司内部实现5万+员工全覆盖










7. 从4G到5G,字节跳动的成功能否延续?









小结:值得期待的字节跳动
字节跳动的高成长性,以及近期媒体报道公司拟IPO进程,二级市场投资人对字节跳动及其旗下抖音、今日头条等产品关注度较高。
1、字节跳动的高成长源自:
a)公司独特的价值观b)通过今日头条打磨出来的“AI+LBS+标签”的产品和技术逻辑c)精准把握4G时代的短视频红利
2、当前公司正处在新业务探索突围、努力提升ARPU的关键时期
在互联网公司MAU、ARPU的二维矩阵中,字节跳动处于高MAU、低ARPU的象限。公司未来的成长需要寻找到更多的新业务和变现方式,以提升ARPU。公司在直播、电商、游戏、教育以及SaaS、车联网等多个领域进行探索,试图在广告方式之外突围。
我们认为,依靠公司的运营能力、现金储备以及研发实力,公司高度依赖广告的业务模式有望逐步改善,但依旧需时间和耐心
我们判断,公司有机会率先实现收入突破的领域包括:直播、电商、游戏、教育等。我们预计公司有望在2020年实现2000亿元的收入量级,直播将成为仅次于广告的第二大收入来源
3、5G将是公司面临的最大机遇和挑战
5G时代即将来临,终端设备、人机互动模式将全面变革,基于当前的4G基础设施,很难研判未来5G时代的爆款商业模式。但伴随5G手机的普及,5G有机会为视频娱乐、2B服务带来更多可能性。
届时,很可能再次出现类似于2017年前后的短视频产业基于4G的机遇。如能准确把握5G机遇,公司有机会凭借AI领域具备强劲实力,在数据智能时代实现再次跨越式增长,成为真正比肩腾讯、阿里的超一线互联网巨头。
QQ群号:763628645
QQ群二维码如下, 添加请注明:姓名+地区+职位,否则不予通过

订阅我的微信公众号“杨建荣的学习笔记”,第一时间免费收到文章更新。别忘了加星标,以免错过新推送提示。





