排行
数据库百科
核心案例
行业报告
月度解读
大事记
产业图谱
中国数据库
向量数据库
时序数据库
实时数据库
搜索引擎
空间数据库
图数据库
数据仓库
大调查
2021年报告
2022年报告
年度数据库
2020年openGauss
2021年TiDB
2022年PolarDB
2023年OceanBase
首页
资讯
活动
大会
学习
课程中心
推荐优质内容、热门课程
学习路径
预设学习计划、达成学习目标
知识图谱
综合了解技术体系知识点
课程库
快速筛选、搜索相关课程
视频学习
专业视频分享技术知识
电子文档
快速搜索阅览技术文档
文档
问答
服务
智能助手小墨
关于数据库相关的问题,您都可以问我
数据库巡检平台
脚本采集百余项,在线智能分析总结
SQLRUN
在线数据库即时SQL运行平台
数据库实训平台
实操环境、开箱即用、一键连接
数据库管理服务
汇聚顶级数据库专家,具备多数据库运维能力
数据库百科
核心案例
行业报告
月度解读
大事记
产业图谱
我的订单
登录后可立即获得以下权益
免费培训课程
收藏优质文章
疑难问题解答
下载专业文档
签到免费抽奖
提升成长等级
立即登录
登录
注册
登录
注册
首页
资讯
活动
大会
课程
文档
排行
问答
我的订单
首页
专家团队
智能助手
在线工具
SQLRUN
在线数据库即时SQL运行平台
数据库在线实训平台
实操环境、开箱即用、一键连接
AWR分析
上传AWR报告,查看分析结果
SQL格式化
快速格式化绝大多数SQL语句
SQL审核
审核编写规范,提升执行效率
PLSQL解密
解密超4000字符的PL/SQL语句
OraC函数
查询Oracle C 函数的详细描述
智能助手小墨
关于数据库相关的问题,您都可以问我
精选案例
新闻资讯
云市场
登录后可立即获得以下权益
免费培训课程
收藏优质文章
疑难问题解答
下载专业文档
签到免费抽奖
提升成长等级
立即登录
登录
注册
登录
注册
首页
专家团队
智能助手
精选案例
新闻资讯
云市场
微信扫码
复制链接
新浪微博
分享数说
采集到收藏夹
分享到数说
举报
首页
/
数据中心节能环保政策汇总分析:2022年新建大型数据中心PUE需达到1.4以下
数据中心节能环保政策汇总分析:2022年新建大型数据中心PUE需达到1.4以下
数据中心运维管理
2020-08-20
978
随着数据中心的建设在全国逐年开展起来,我国对数据中心的建设提出了节能环保的要求与规划,在《关于加强绿色数据中心建设的指导意见》中明确提出到2022年,我国数据中心平均能耗基本达到国际先进水平。地方政府也纷纷对数据中心能耗问题作出了相应的要求,如北京和上海提出了建设数据中心建设PUE值的规定。
国家对数据中心建设提出了节能环保要求
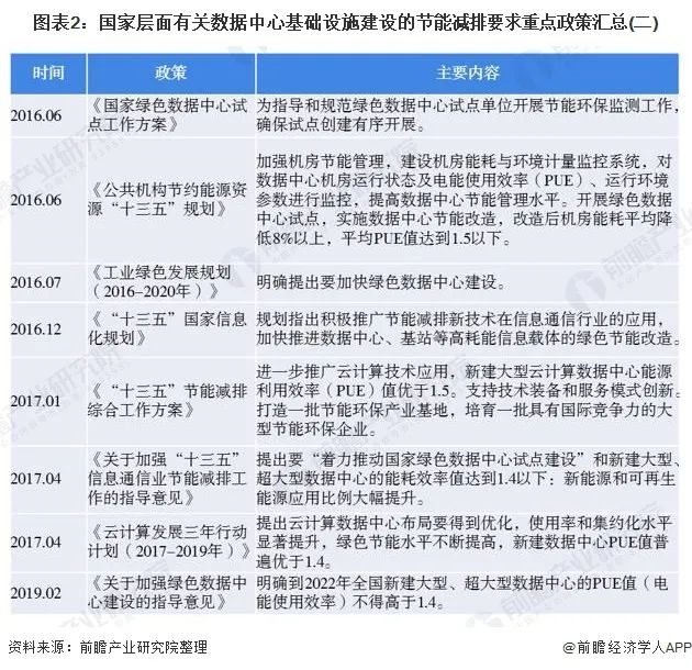
自2015年两会的政府工作报告中首次提出“互联网+”行动计划后,全国迎来了数据中心建设的热潮。数据中心基础设施作为数据中心建设的基础层和关键层,其发展必将关系到数据中心建设。因此,国家也频频发布相关政策支持鼓励数据中心基础层的建设。
但是,随着数据中心建设项目的不断增加,国家也逐渐意识到数据中心建设对环境与资源造成影响的问题。因此,国家在对数据中心建设政策上逐渐转向鼓励建设节能减排的数据中心,对数据中心能耗和环保提出了更高的要求。
2022年数据中心平均能耗达到国际先进水平
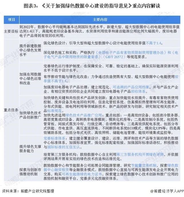
2019年2月,工业和信息化部、国家机关事务管理局和国家能源局发布《关于加强绿色数据中心建设的指导意见》,提出到2022年,数据中心平均能耗基本达到国际先进水平,新建大型、超大型数据中心的电能使用效率值达到1.4以下,高能耗老旧设备基本淘汰,水资源利用效率和清洁能源应用比例大幅提升,废旧电器电子产品得到有效回收利用。具体的重点工作任务包括加强在用数据中心绿色运维和改造、加快绿色技术产品创新推广、提升绿色支撑服务能力和探索与创新市场推动机制。
北京、上海实行“限建”政策
近年来,各地方政府也在加强对数据中心节能环保的管控,如全国数据中心最密集地之一的北京和上海,均对数据中心的建设提出了PUE值的规定。
上海在2019年1月发布的《关于加强上海互联网数据中心统筹建设的指导意见》中明确提出全市互联网数据中心新增机架数严格控制在6万架以内;坚持用能限额,新建互联网数据中心PUE值严格控制在1.3以下,改建互联网数据中心PUE值严格控制在1.4以下。
北京则在《北京市新增产业的禁止和限制目录(2018年版)中明确提出禁止新建和扩建互联网数据服务、信息处理和储存支持服务中的数据中心,PUE值在1.4以下的云计算数据中心除外;中心城区全面禁止新建和扩建数据中心。
更多数据请参考前瞻产业研究院《中国数据中心(IDC)基础设施行业市场前瞻与投资规划分析报告》。
数据库
文章转载自
数据中心运维管理
,如果涉嫌侵权,请发送邮件至:contact@modb.pro进行举报,并提供相关证据,一经查实,墨天轮将立刻删除相关内容。
评论
领墨值
有奖问卷
意见反馈
客服小墨