千呼万唤始出来,肩负广电行业全国一网整合及广电5G发展的中国广电网络股份有限公司(下称中国广电)组建工作即将迎来收官。

东方明珠公告
8月26日晚间,东方明珠、贵广网络、华数传媒等多家广电系上市公司发布公告,将参与组建中国广电。
中国广电网络股份有限公司前五大股东:

值得一提的是,除了上市公司以外,中国广电的股东阵容颇为豪华,特别是,作为战略投资者的阿里与国家电网双双拿出100亿元入股,这也让还未诞生的中国广电有了混改基因。
中国广电的第一大股东是中国广播电视网络有限公司,其认缴出资额为516.1亿元、持股51%;截止2019年年底,国网公司总资产146.76亿元,所有者权益71.7亿元,去年实现营收19.5亿元,净利润-2.44亿元。

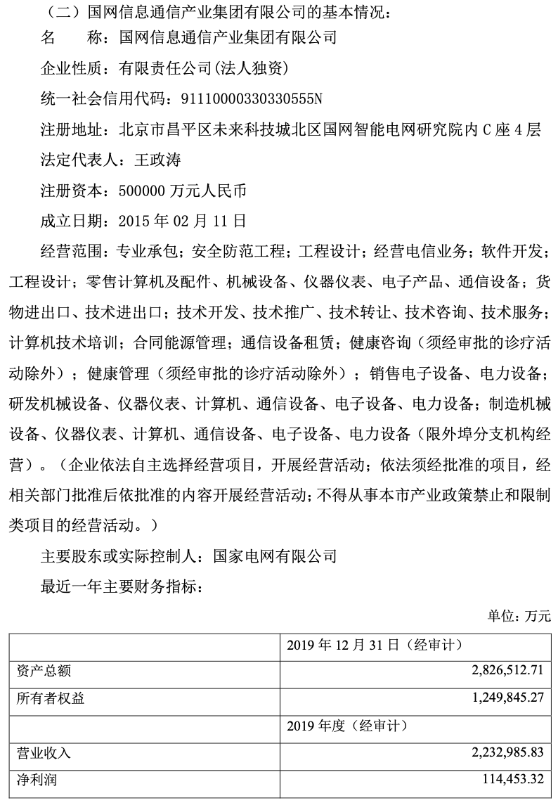
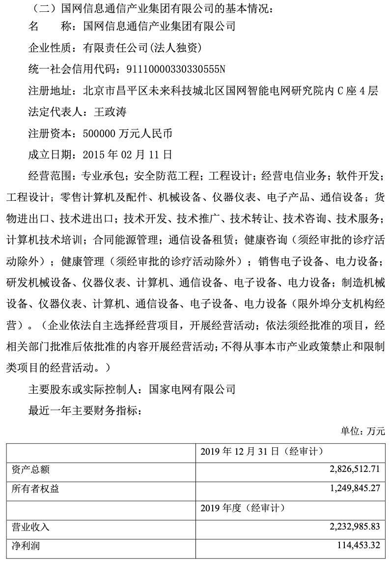
代表国家电网出资的主体是国网信息通信产业集团有限公司:

代表阿里出资的是杭州阿里巴巴创业投资管理有限公司:


国网信通和阿里创投的认缴出资额均为100亿元,持股比例也均为9.8813%,一同位列中国广电第二大股东。
在中国广电的主要股东中,还有两家公司持股比例较大,分别是广东广电网络发展有限公司(下称广东广电)和北广传媒。其中,广东广电认缴出资额62.26亿元,持股6.1523%;北广传媒认缴出资额38.93亿元,持股3.8469%。
值得一提的是,广东广电系专为本次交易而设立的持股平台公司,成立时间不足一年且没有实际控制人及控股方。天眼查数据显示,广东广电成立于今年5月19日,注册资本33.34亿元。
《发起人协议》中对中国广电的治理结构也做出约定,董事会方面,中国广电可以提名六人担任董事,国网信通、阿里创投、北广传媒均有权提名一人担任董事,另外两名董事将由以货币出资的上市网络公司和以非上市省网公司的股权/股份出资的发起人共同或分别提名。
东方明珠公告可点击“阅读原文”查看~~





