
概述

自进入电子时代以来,供应商之间一直在展开激烈的技术较量。较量的一方是提供全面集成、工程化设计、全方位实施和管理的交钥匙系统的供应商,另一方是提供自构建 (DIY) 商用组件方案的供应商。DIY 解决方案实施者认为,用现成组件自行构建系统的成本更低,而且在功能和性能上丝毫不逊色于交钥匙系统。
早在 1970 年代,当立体声系统首次面世时,许多人就开始使用组件自行构建立体声系统。在 1970 和 1980 年代,PC 机通过 Intel 芯片、现成硬盘、网络和 Microsoft DOS 实现了标准化,DIY 又再度兴起。到了 1990 年代末和 2000 年代初,随着服务器通过类似架构(Microsoft Windows 和开源 Linux)实现了标准化,这一幕又再次上演。事实上,自构建系统非常简单,只需购买商用组件和软件,然后将它们拼接在一起即可。您只要精通技术知识,并愿意投入时间和精力,就可以自行构建 DIY 系统。随着互联网的普及以及 Google YouTube™ 等服务类网站的兴起,教学视频越来越多,DIY 也更加简单易行。
那么,为什么现在很少有人自行构建立体声系统、PC 或服务器了呢?即便是大企业也只是自己进行产品设计,然后交由其他厂商来负责制造。为什么会出现这种情况?原因在于,随着交钥匙产品的设计、功能和特性日益精细,DIY 系统已无法与之匹敌。DIY 解决方案实施者意识到他们根本无法提供与交钥匙系统相当的功能、创新以及有吸引力的特性,在成本优势方面也无法与批量生产相提并论。
他们发现,第一,与交钥匙系统相比,他们需要花费更多的时间来采购、设计、构建、维护和支持自构建系统;第二,他们在创新和功能方面比不过交钥匙供应商;第三,自构建系统成本常常超出预期,并且远高于交钥匙系统。
如今,这场数据库系统之间的较量已经接近尾声。多年来,许多 IT 经理/架构师不得不DIY 数据库系统。因为很少有数据库软件供应商提供交钥匙数据库系统。这种系统不仅数量少,成本也十分高昂。IT 经理迫于无奈,只能自行构建数据库系统。他们将数据库软件加载到服务器、虚拟机 (VM)、容器和集群中,购买快速的内部直连存储 (DAS) 或者基于光纤通道或以太网等标准化网络的共享 SAN 或 NAS 存储,然后通过手动调优系统来实现最佳性能。
从 2000 年代开始,这种状况开始改变。数据库供应商开始大规模交付交钥匙数据库系统。这些数据库系统经过集成设计,可提供卓越性能。每种类型的数据库可以直接采购交钥匙数据库系统,也可以仅购买软件许可用于 DIY 系统。拥有丰富 DIY 经验的 IT 经理们认为,他们可以用比交钥匙数据库系统更低的成本获得同等或更加强大的性能。他们甚至表示,如果可以利用最新的服务器、存储和网络互连技术,他们更有把握。
然而,Oracle 通过持续升级 Exadata 数据库云平台(Oracle 数据库交钥匙系统)证明了这种认知的错误性。十年来,Oracle Exadata 系统的每一代发布都与 DIY 系统拉开了越来越大的距离。这种差距在性能、性能密度(IOPS 和/或每机架单位吞吐量,即 RU 吞吐量)、自动化、安全性、数据库弹性、可伸缩性,尤其是总拥有成本 (TCO) 方面尤为明显。
2019 年 6 月发布的 Exadata X8 更是将差距拉大到了天壤之别,无论 DIY 系统使用什么样的服务器(通用 x86、IBM Power Systems、HP-UX Integrity 服务器等)、存储(Dell EMC、Pure 全闪存阵列、NVMe-oF)、互联或存储介质,都无法与 Exadata X8 相匹敌。不仅如此,Exadata X8 的成本也远远低于 DIY 系统。即便是再狂热的 DIY 系统爱好者也很难不动心。如今,Oracle 推出了最先进的 Exadata X8M,DIY 系统完全难以望其项背了。
这场技术较量已落下帷幕!
我们来客观地分析一下。如果您是一位 IT 专业人员,正在尝试或考虑组装一个 Oracle 数据库 DIY 系统或任何其他数据库 DIY 系统……请立即停止 !请您停下手中的工作,喘口气,然后仔细阅读本文档。如今,构建一个 DIY 数据库系统需要投入大量人力和物力,尤其是时间和资金。而 Exadata X8M 能够以更简单的打包方式提供更高水平的性能和自动化功能,大幅降低总成本,全方位碾压其他数据库系统或 DIY 数据库系统。欢迎阅读本文档了解具体原因。
为什么 Oracle Exadata X8M 能够终结 DIY 数据库系统

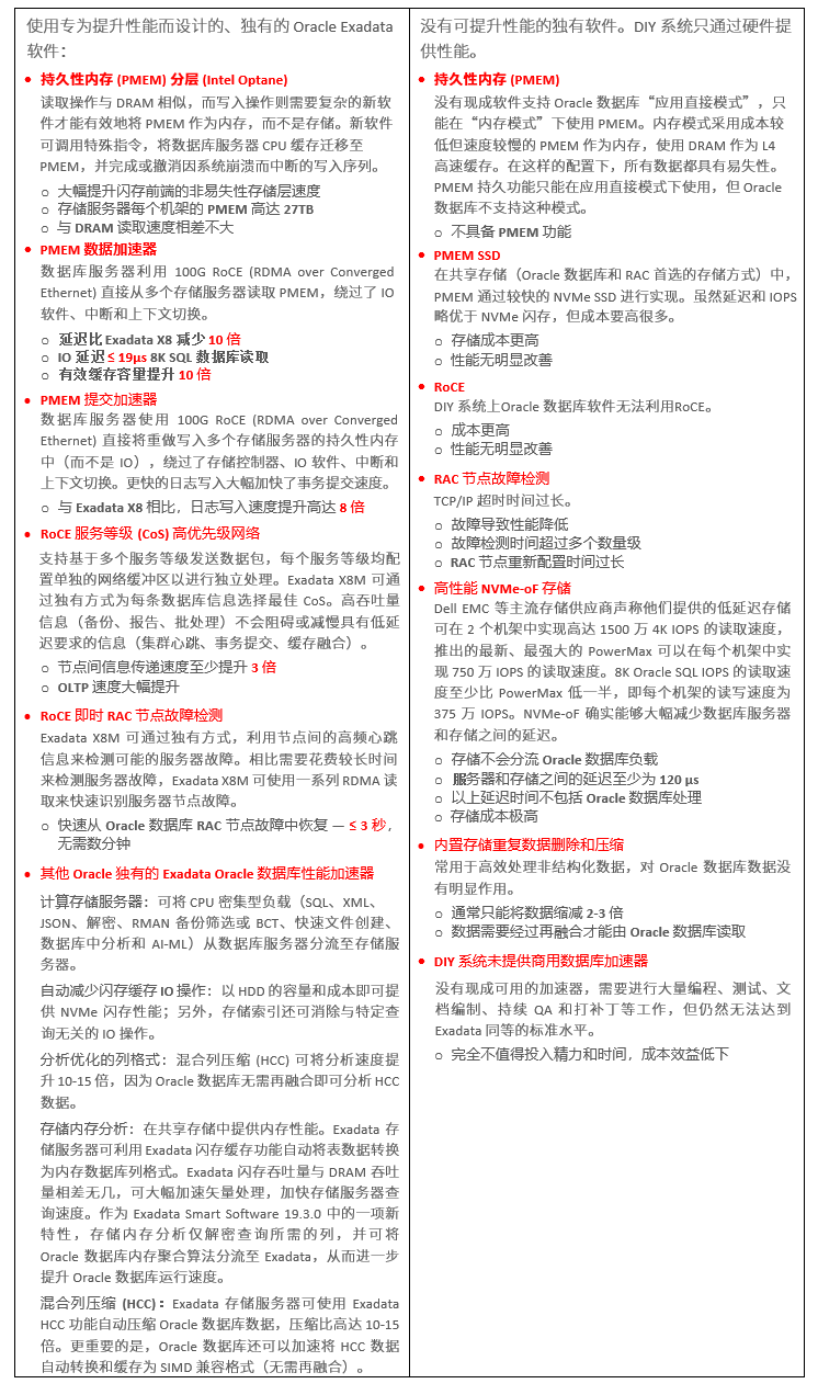
Oracle Exadata X8M 与 DIY Oracle 数据库系统之间的本质差异在于软硬件集成设计。这不仅仅是一种市场架构概念,也是一种真实存在的架构差异。Oracle 大幅调整了 Oracle 数据库软件、数据库服务器和存储服务器中的 Oracle Linux 操作系统以及 Oracle 存储服务器软件,让它们能够高效协同作业。这种协同可优化性能、性能密度、自动化、AI 机器学习、数据库弹性和安全性,并降低总拥有成本 (TCO)。如果 Oracle 数据库在 Exadata 以外的硬件上运行,就体现不出这些软件调整的作用。Exadata X8M 目前拥有 70 多项独有功能,其他任何能够运行 Oracle 数据库的硬件都不具备这些功能。也正是这些功能,使得任何 DIY 组件组装都无法与 Exadata X8M 相提并论。
为了证明这一论断,下面我们对 Exadata X8M 与 DIY 系统进行对比。在进行对比之前,我们需要先阐明一些基本假设,包括:
• DIY 系统与 Exadata X8M 使用相同的 Oracle 数据库
o DIY 系统不具备 Exadata X8M 所拥有的 70 多项独有功能
• Exadata X8M 是现成可用的标准硬件
• DIY 硬件是商用现货 (COTS)
o 服务器基于 X86 或 IBM POWER
o NIC
o 交换机
o 存储
* 采用最新的极速商用共享存储
* Dell EMC PowerMax 存储
• DIY 系统和 Exadata X8M 中均没有专用的硬件 ASIC 或 FPGA。
以下是详细对比信息。
性能


优胜方:Oracle Exadata X8M
性能结果证明

根据制造商发布的性能数据,进行同类比较。

优胜方:Oracle Exadata X8M
性能密度

性能密度对于现代化数据中心至关重要。数据中心是一种宝贵且成本较高的资产,其机架单元 (RU) 将会影响包括电源、散热、分摊开销、电缆、导管和收发器在内的成本。提高每个 RU 的性能将有助于减少满足数据库性能要求所需的硬件数量,从而降低 Oracle 数据库许可成本和总拥有成本。因此,性能密度十分重要。

优胜方:Oracle Exadata X8M
自动化

自动化可帮助数据库管理员 (DBA) 减少甚至消除耗时、手动的劳动密集型任务,例如索引、调优和故障排除等。这些任务实现自动化之后,DBA 可以专注于应用、新项目和产品上市时间,大幅提高工作效率,而不用将时间浪费在耗时的任务上。

优胜方:Oracle Exadata X8M
AI 机器学习 (AI-ML)

AI 机器学习已成为分析的下一个发展趋势,有望为各行各业创造更大价值。根据麦肯锡全球研究所的分析报告,分析为各行各业带来的附加价值从 30% 到 128% 不等。Oracle Exadata X8M 系统提供内置 AI-ML。该 AI-ML 不需要学习 Python,而是利用经过 Oracle 自治数据库验证的 SQL 命令和算法执行任务。

优胜方:平手
数据库弹性

数据库的理想状况是始终可用,而这是 DIY 数据库无法做到的。

优胜方:Oracle Exadata X8M
安全性

如今,安全性已成为 CIO 最关心的头等大事。随着恶意软件攻击(尤其是勒索软件)呈指数级增长,个人身份信息 (PII) 保护等法律法规比以往任何时候都更重视信息安全性,并制定了严厉的罚款和监管政策来防止数据泄露。

优胜方:Oracle Exadata X8M
总拥有成本

长期以来一直存在一个错误观念,那就是 DIY 系统成本比 Oracle Exadata 低。大众普遍认为,商用现成 (COTS) 硬件成本比 Exadata 系统低,两者的 Oracle 数据库许可成本相同。事实上,不仅以上两种认知完全错误,他们所基于的基本假设也是错误的。最明显的错误假设是价格和成本相同。然而事实并非如此。独有的 Exadata 软件可将 Oracle 数据库运行速度提高高达一个数量级,也就是说,Exadata 系统用更少的硬件即可实现与 DIY 系统相同的数据库目标。例如,HCC 使用更少的存储硬件即可实现与 DIY 系统相同的数据库目标。数据库服务器和存储硬件减少意味着底层基础设施硬件也会相应减少,包括 NIC、电缆、收发器、交换机以及机架空间等。Oracle 数据库采用核心数购买许可的方式。无论哪种情况,Exadata 需要的数据库服务器核心数始终少于 DIY 系统,因为 Exadata 可以将负载分流至 Exadata 存储服务器,而 Oracle 数据库许可订阅条款中并未包含 Exadata 存储服务器。数据库服务器核心数减少意味着需要的数据库订阅许可减少。而总硬件数量减少,硬件资本支出也会相应减少,其中包括资本支出和运营支出(电源、散热、机架空间、分摊开销、人员)。
以上只是分类账成本,收入方面呢?Exadata X8M 可大幅提升 Oracle 数据库运行速度,从而加快数据分析,快速生成切实可行的实用信息。大部分信息都有助于加快创收、提高工作效率以及降低组织或供应链成本。此外,Exadata X8M 还能够加快产品上市速度,大大提高企业收入水平。这也是必须要考虑的因素。
优胜方:Oracle Exadata X8M
总结

Oracle Exadata X8M 在性能、性能密度、自动化、AI-ML、数据库弹性、安全性、TCO 和产品上市时间等方面拥有巨大优势,任何 DIY 数据库系统或其他数据库系统都无法与之相提并论。而 DIY Oracle 数据库系统在前后期都要耗费大量时间、精力和资源,可以说是完全得不偿失。正是出于这些原因,如今很少有 IT 专业人员会自己构建 DIY 服务器、存储设备或便携式计算机。凭借“压倒性优势”,Oracle Exadata X8M 彻底“终结”了 DIY数据库系统。
这个选择其实很简单:
1. 投入大量精力、时间(尤其是时间)、资本支出和运营支出构建功能较弱的数据库系统。
或
2. 花少量精力、时间、资本支出和运营支出获得功能强大的数据库系统。
决定权完全在您自己。
Oracle Exadata X8M更多信息请访问:
https://www.oracle.com/cn/engineered-systems/exadata/
本文英文原版:
https://www.oracle.com/a/ocom/docs/engineered-systems/exadata/dsc-on-x8m-openworld.pdf
本文中文版请点击文末"阅读原文"获取。
扫描下方QR Code即刻预约ADW演示

编辑:萧宇





