写在前面
爱奇艺每天都为数以亿计的用户提供7x24小时不间断的视频服务。通过爱奇艺的平台,用户可以方便的获取海量、优质、高清的视频资源。但如果服务平台出现故障,会有大量的用户将无法正常播放视频,因此我们的应用服务以及数据库服务都必须具备高可用架构。
爱奇艺技术产品团队对各类应用划分了不同的重要等级,对不同重要等级的应用使用数据库服务提供了不同的SLA保障。比如S级应用RTO控制在分钟级别的保障;对A级应用RTO在10分钟级别的保障等。本文将主要介绍我们的MySQL高可用实现方案。
自研MySQL HA系统
1.基于MHA二次开发
MHA是目前比较成熟及流行的MySQL高可用解决方案,很多互联网公司正是直接使用或者基于MHA的架构进行改造实现MySQL的高可用。MHA能在30秒内对故障进行转移,并最大程度的保障数据的一致性。MHA由两个模块组成:Manager 和 Node。
Manager部署在独立的机器上,负责检查MySQL复制状态、主库状态以及执行切换操作。Node运行在每台MySQL机器上,主要负责保存和复制master binlog、识别主库宕机时各Slave差异的中继日志并将差异的事务应用到其他的Slave,同时还负责清除Slave上的relay_log。
它的部署架构如下图所示:

MHA虽然已经比较成熟,但也存在一些的缺点:
使用配置文件管理主备关系、不能重复切换 实例增减需要重启Manager Manager是单点,虽然有standby的节点,但不能自动切换
2. MySQL HA架构简介
爱奇艺自研MysQL HA系统由HA Master和HA Agent两部分组成。三个HA Master组成一个最小集群单元,这个最小集群单元对应MHA的Manager,通过raft协议实现高可用,解决Manager单点和不能重复切换的问题。HA Agent功能和MHA Node功能类似,负责责故障检测、解析和传输 binlog、清理 relay log 以 及负责 MGR 的高可用。

(1)HA Master
整个MySQL HA部分,体现出设计原则思路,有难点的部分重点如下。

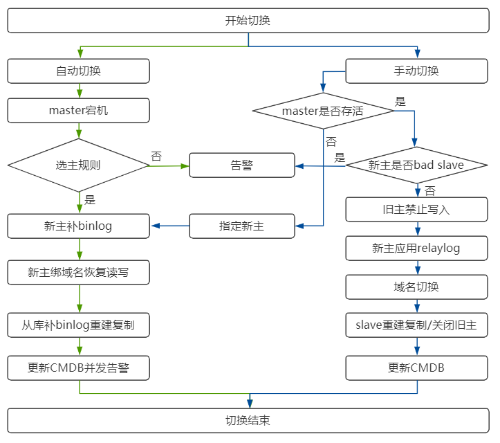
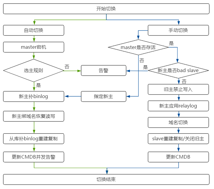
切换模块则负责具体的故障切换,通过定期轮训badinstance集合,对符合条件的实例进行切换。支持自动和手动两种切换方式。对于自动切换,需要在CMDB里配置好切换策略,可选同DC切换、跨DC切换还是跨地域切换。

除了对主库支持故障切换外,也具备对从库故障切换的能力。在从库故障宕机时,通过检测故障,再操作域名的方式实现Slave的高可用。
(2)HA Agent
Agent负责监控CMDB里状态为online的实例,通过检查mysqld进程是否存在等规则判断实例是否存活,如果判断实例宕机则向HA Master发送包含badinstance的RPC心跳。如果是机器宕机,HA Master会收到Agent的超时事件,并对心跳超时的Agent所在服务器上的实例进行切换。为了尽量避免网络抖动造成误切,我们把Agent超时时长设置为1分钟,1分钟内的闪断或者抖动不做切换。
Agent还负责对MGR的Primary节点进行监控和域名切换。MGR在主节点发生切换后,客户端需要去捕获这个切换信息,再把请求重新指向新的主节点,这对于业务来说不友好。因此我们给Agent增加一个功能,当发现主节点发生过切换后,就把源主节点上的域名重绑到新的主节点上,从而实现MGR故障切换对业务的透明。

3. HA的选主规则
HA需要一套复杂的选主规则,用以适配我们复杂的部署环境,选主规则如下:
排除在bad slaves里的slave 选择所有latest slaves优先级最高的candidate master 如果从库没有设置优先级,选出所有非bad slaves的slave 根据切换策略,依次选择同DC→同region→跨region的slave 对满足条件的从库,排除从库所在机器Master个数和Slave个数太多的salve,在剩下的slave中选择机器剩余磁盘空间最大的slave
4. 补全diff binlog
在Master切换过程中,会存在3种类型的diff binlog:
从库io thread接收到的relay log不完整,不是一个完整的事务或完整的binlog event
lastest slave与其他slave存在的diff relay log
如果dead master机器还能访问, 则还包括dead master未发送的diff binlog
diff binlog的恢复顺序如图所示:

如果是使用gtid复制,需要生成3种diff binlog文件,然后顺序apply diff binlog文件,恢复从库。非gtid复制,先change master到lastest slave,先让slave从lastest slave恢复数据,然后再apply dead master未发送的diff binlog 文件,完成binlog补齐。
5. 数据一致性
如果采用半同步复制,且主库宕机瞬间没有发生网络超时,则HA能保证切换以后数据的一致性。但如果主库宕机瞬间,网络存在超时会导致半同步复制退化为异步复制,此时发生切换就可能丢失数据。这种情况需要业务端具备补偿机制,对数据进行补齐。但如果是MGR,不会存在数据丢失的问题。
结束语
我们结合爱奇艺多种内部监控系统、资产管理系统、CMDB、链路追踪以及混沌工程平台开发一个面向业务的应用运维平台,提供一站式服务拨测、巡检、资源使用分析、调用链路追踪以及故障演练等功能。通过混沌工程平台提供的故障注入能力,对S级业务的数据库进行攻防演练。经过不断的迭代优化,数据库的攻防演练会成为常态,通过不断的演练提升应用的可用性和安全性,真正做到有备无患。








