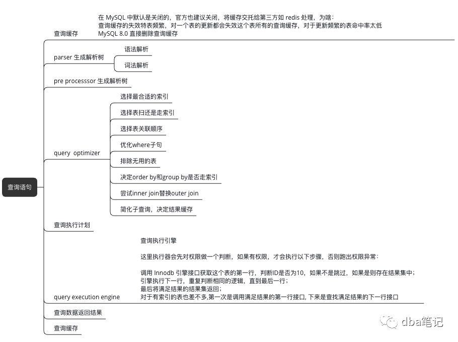
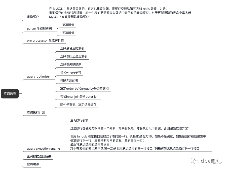
1.1,Server层关注parser,optimizer。mysql的文档不多,tidb的不错。https://pingcap.com/blog-cn/tidb-source-code-reading-3/


2.1,innodb内存结构。

2.2,innodb磁盘结构。


3.2,Redo Log块。既然是物理修改,肯定记录修改位置和修改内容。

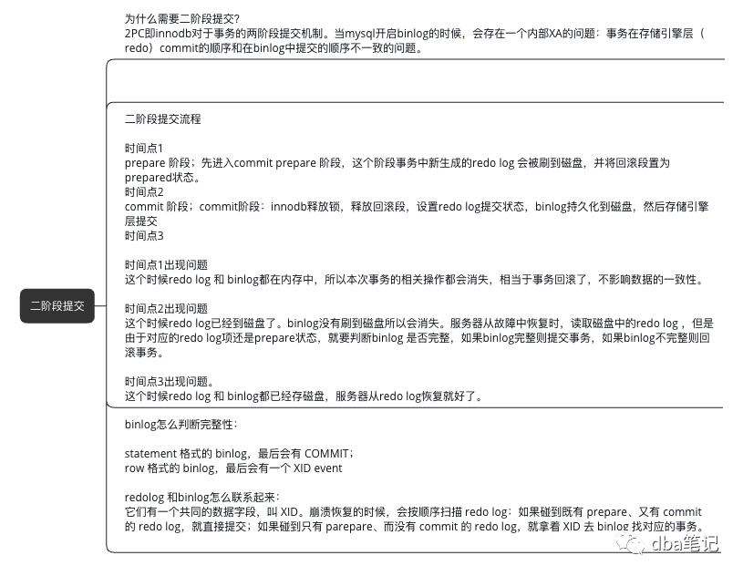
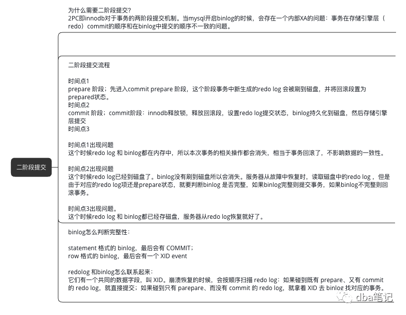
3.3,二阶段提交。能保证单事务顺序,但跟组提交冲突。
二阶段提交


3.4,三阶段提交保证多事务redo和binlog顺序一致。

文章转载自dba笔记,如果涉嫌侵权,请发送邮件至:contact@modb.pro进行举报,并提供相关证据,一经查实,墨天轮将立刻删除相关内容。




