| 作者 | 时间 | QQ技术交流群 |
|---|---|---|
| perrynzhou@gmail.com | 2021/12/15 | 672152841 |
CAP理论
consistency
:在整个集群角度来看,每个节点是看到的数据一致的;不能出现集群中节点出现数据不一致的问题vailability
:集群中节点,只有有一个节点能提供服务partitioning
:集群中的节点之间网络出现问题,造成集群中一部分节点和另外一部分节点互相无法访问
基本术语
Master节点
:提供数据写的服务节点Standby节点
:根据主节点(master节点)数据更改,这些更改同步到另外一个节点(standby节点)Warm Standby节点
:可以提升为master节点的standby节点Hot Standby节点
:主要提供读服务的standby节点
PostgreSQL支持的Replication方案
基于文件或者磁盘Replication:这种方式采用共享磁盘或者共享NAS方式,采用了存储计算分离的方式,如果采用这样的方式,PostgreSQL是计算节点,底层的是一个分布式块存储或者分布式文件存储。这样的好处很明显,只需要保证计算层的高可用即可,但是弊端也很明显由于底层是分布式存储,PG性能取决于分布式文件存储。如果底层的分布式存储做的足够健壮,数据基本不会丢失

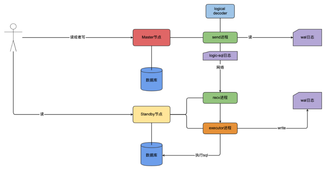
基于wal的物理Replication:postgresql支持物理复制,其原理的就是先把Master节点的热备,然后传输到standby节点,在standby节点恢复;最后master不断的发送数据变更wal日志给standby节点,standby节点不断的接受wal日志,然后进行apply。物理复制是针对所有的Master节点上的databaase.由于wal是基于page的级别的,standby节点应用比较快,开销小。在物理复制中,Master节点会运行多个wal send进程;Standby节点会运行多个wal recv进程和startup进程,send是master发送wal日志的进程;recv进程是standby节点接受wal日志的进程,startup进程是standby节点apply wal日志的进程。

基于SQL的逻辑Replication:基本原理是应用端发出更改请求,master不断的产生日志,紧接着master的send进程读取wal日志,然后经过decode模块进行解析wal日志转换为类似于sql的方式发送给standby的recv进程,recv进程接受到sql日志,发送给standby的execute模块进行解码成为sql语句,然后执行sql语句,产生wal日志。

Replication实践
物理复制
准备两个PG实例
// 主节点 ip=127.0.0.1,port = 5432
// 从节点 ip=127.0.0.1,port = 5433
[perrynzhou@CentOS8-Dev /postgres]$ ps -ef|grep -v grep|grep postgre
perrynz+ 13955 1 0 15:22 ? 00:00:00 /usr/local/postgres/bin/postgres -D /postgres/data1
perrynz+ 13957 13955 0 15:22 ? 00:00:00 postgres: checkpointer
perrynz+ 13958 13955 0 15:22 ? 00:00:00 postgres: background writer
perrynz+ 13959 13955 0 15:22 ? 00:00:00 postgres: walwriter
perrynz+ 13960 13955 0 15:22 ? 00:00:00 postgres: autovacuum launcher
perrynz+ 13961 13955 0 15:22 ? 00:00:00 postgres: archiver
perrynz+ 13962 13955 0 15:22 ? 00:00:00 postgres: stats collector
perrynz+ 13963 13955 0 15:22 ? 00:00:00 postgres: logical replication launcher
perrynz+ 13966 1 0 15:22 ? 00:00:00 /usr/local/postgres/bin/postgres -D /postgres/data2
perrynz+ 13968 13966 0 15:22 ? 00:00:00 postgres: checkpointer
perrynz+ 13969 13966 0 15:22 ? 00:00:00 postgres: background writer
perrynz+ 13970 13966 0 15:22 ? 00:00:00 postgres: walwriter
perrynz+ 13971 13966 0 15:22 ? 00:00:00 postgres: autovacuum launcher
perrynz+ 13972 13966 0 15:22 ? 00:00:00 postgres: stats collector
perrynz+ 13973 13966 0 15:22 ? 00:00:00 postgres: logical replication launcher
在主节点创建复制账户和备份主节点
// 主库创建数据库用户
$ /usr/local/postgres/bin/psql -h 127.0.0.1 postgres -p 5432 -U perrynzhou
psql (14rc1)
Type "help" for help.
// 复制槽很重要,防止主库过早清理Wal
// 删除槽位信息 select pg_drop_replication_slot('slot_name');
postgres=# select * from pg_create_physical_replication_slot('db1_repl_slot');
slot_name | lsn
---------------+-----
db1_repl_slot |
(1 row)
postgres=# select slot_name, slot_type, active, wal_status from pg_replication_slots;
slot_name | slot_type | active | wal_status
---------------+-----------+--------+------------
db1_repl_slot | physical | f |
(1 row)
// 备份主库
$ /usr/local/postgres/bin/pg_basebackup --pgdata /postgres/master_backup --format=p \
--write-recovery-conf --checkpoint=fast --label=mffb --progress \
--host=127.0.0.1 --port=5432 --username=perrynzhou
166886/166886 kB (100%), 1/1 tablespace
// 停止从库
/usr/local/postgres/bin/pg_ctl -D /postgres/data2/ -l pg_logfile2 stop
// 删除从库数据库
rm -rf /postgres/data2 && mv /postgres/master_backup /postgres/data2
// 添加配置到从库的postgresql.conf
primary_conninfo = 'host=127.0.0.1 port=5432 user=perrynzhou password=zhoulin'
primary_slot_name = 'db1_repl_slot'
主从配置
// 主库 postgresql.conf
port = 5432
max_connections = 100
shared_buffers = 128MB
dynamic_shared_memory_type = posix
wal_level = replica
max_wal_size = 1GB
min_wal_size = 80MB
archive_mode = on
archive_command = 'cp %p /postgres/archive1/%f '
listen_addresses = '*'
//从库postgresql.conf
listen_addresses = '*'
archive_command = 'cp %p /postgres/archive2/%f '
port = 5433
max_connections = 100
shared_buffers = 128MB
dynamic_shared_memory_type = posix
max_wal_size = 1GB
min_wal_size = 80MB
wal_level = replica
hot_standby = on
max_standby_streaming_delay = 30s
hot_standby_feedback = on
primary_conninfo = 'host=127.0.0.1 port=5432 user=perrynzhou password=zhoulin'
primary_slot_name = 'db1_repl_slot'
主从验证
// 主库
$ /usr/local/postgres/bin/psql -h 127.0.0.1 postgres -p 5432 -U perrynzhou
psql (14rc1)
postgres=# create table tt1(id int);
CREATE TABLE
postgres=# insert into tt1 values(1);
INSERT 0 1
postgres=#
// 从库
$ /usr/local/postgres/bin/psql -h 127.0.0.1 postgres -p 5433 -U perrynzhou
psql (14rc1)
postgres=# \d
List of relations
Schema | Name | Type | Owner
--------+------+-------+------------
public | tt1 | table | perrynzhou
(1 row)
postgres=# \t
Tuples only is on.
postgres=# select * from tt1;
1
postgres=#
逻辑复制
主从配置
port = 5432
max_connections = 100
shared_buffers = 128MB
dynamic_shared_memory_type = posix
wal_level = logical
max_wal_size = 1GB
min_wal_size = 80MB
archive_mode = on
archive_command = 'cp %p /postgres/archive1/%f '
listen_addresses = '*'
//从库postgresql.conf
listen_addresses = '*'
archive_command = 'cp %p /postgres/archive2/%f '
port = 5433
max_connections = 100
shared_buffers = 128MB
dynamic_shared_memory_type = posix
max_wal_size = 1GB
min_wal_size = 80MB
wal_level = replica
hot_standby = on
max_standby_streaming_delay = 30s
hot_standby_feedback = on
primary_conninfo = 'host=127.0.0.1 port=5432 user=perrynzhou password=zhoulin'
primary_slot_name = 'db1_repl_slot'
配置主库和从库
// 配置主库
$ /usr/local/postgres/bin/psql -h 127.0.0.1 postgres -p 5432 -U perrynzhou
psql (14rc1)
postgres=# CREATE PUBLICATION my_publication FOR ALL TABLES;
CREATE PUBLICATION
postgres=#
// 配置从库
$ /usr/local/postgres/bin/psql -h 127.0.0.1 postgres -p 5433 -U perrynzhou
psql (14rc1)
postgres=# CREATE SUBSCRIPTION my_subscription CONNECTION 'host=127.0.0.1 port=5432 user=perrynzhou dbname=postgres' PUBLICATION my_publication WITH (copy_data=false);
NOTICE: created replication slot "my_subscription" on publisher
CREATE SUBSCRIPTION
验证
// 主库插入数据
$ /usr/local/postgres/bin/psql -h 127.0.0.1 postgres -p 5432 -U perrynzhou
postgres=# select * from tt2;
id
----
(0 rows)
postgres=# insert into tt2 values(100);
INSERT 0 1
// 从库查看数据
[perrynzhou@CentOS8-Dev /postgres]$ /usr/local/postgres/bin/psql -h 127.0.0.1 postgres -p 5433 -U perrynzhou
postgres=# select * from tt2;
id
-----
100
(1 row)
postgres=#
// 主库查看复制槽位信息
postgres=# select slot_name, slot_type, active, wal_status from pg_replication_slots;
slot_name | slot_type | active | wal_status
-----------------+-----------+--------+------------
my_subscription | logical | t | reserved
(2 rows)




