小伙伴们,大家好。今天推荐一个技术文档。《MySQL笔记-高手系列》是结合业务实战问题的MySQL相关的PDF文档,免费共享给大家!
文档下载:https://www.modb.pro/doc/6121
这份资料非常全面且详细,结合业务案例,覆盖了 MySQL 基础到进阶学习的方方面面,适合初学者也适合已经工作的社畜。
资料也按目录进行编排
Mysql系列⽬录
- 第1篇:mysql基础知识
- 第2篇:详解mysql数据类型(重点)
- 第3篇:管理员必备技能(必须掌握)
- 第4篇:DDL常见操作
- 第5篇:DML操作汇总(insert,update,delete)
- 第6篇:select查询基础篇
- 第7篇:玩转select条件查询,避免采坑
- 第8篇:详解排序和分页(order by & limit)
- 第9篇:分组查询详解(group by& having)
- 第10篇:常⽤的⼏⼗个函数详解
- 第11篇:深⼊了解连接查询及原理
- 第12篇:⼦查询
- 第13篇:细说NULL导致的神坑,让⼈防不胜防
- 第14篇:详解事务
- 第15篇:详解视图
- 第16篇:变量详解
- 第17篇:存储过程&⾃定义函数详解
- 第18篇:流程控制语句
- 第19篇:游标详解
- 第20篇:异常捕获及处理详解
- 第21篇:什么是索引?
- 第22篇:mysql索引原理详解
- 第23篇:mysql索引管理详解
- 第24篇:如何正确的使⽤索引?
- 第25篇:sql中where条件在数据库中提取与应⽤浅析
- 第26篇:聊聊mysql如何实现分布式锁?
- 第27篇:MySQL如何确保数据不丢失的?
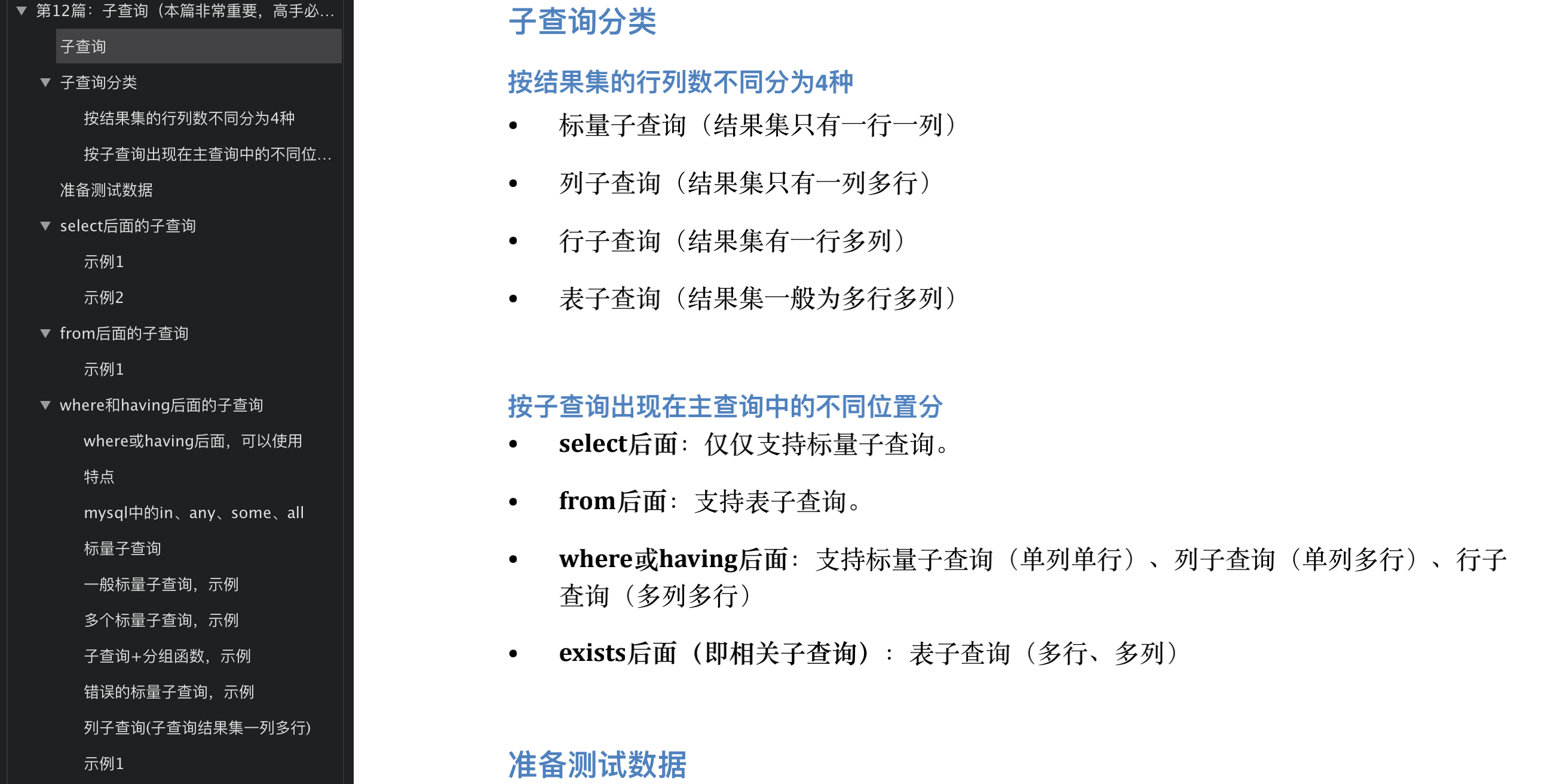
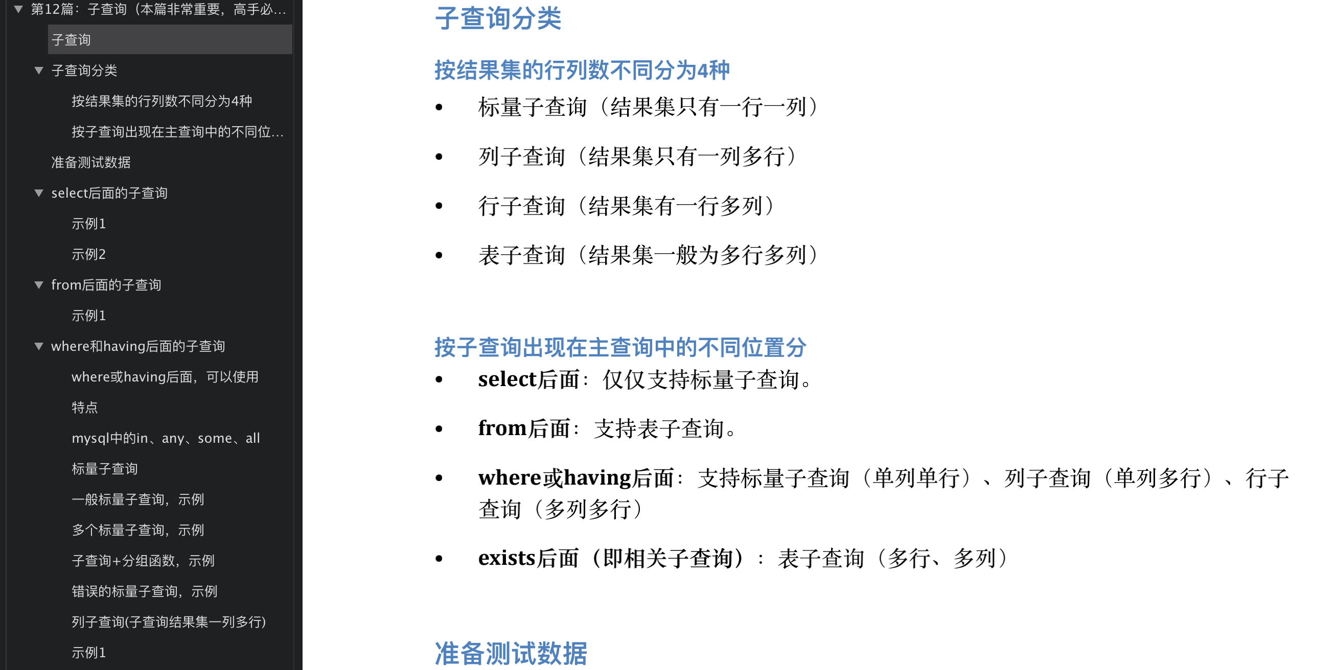
具体的内容,篇幅限制,截图展示:



而且,这份资料不是扫描版的,里面的文字都可以直接复制,非常便于我们学习。
最后修改时间:2020-09-25 10:58:59
「喜欢这篇文章,您的关注和赞赏是给作者最好的鼓励」
关注作者
【版权声明】本文为墨天轮用户原创内容,转载时必须标注文章的来源(墨天轮),文章链接,文章作者等基本信息,否则作者和墨天轮有权追究责任。如果您发现墨天轮中有涉嫌抄袭或者侵权的内容,欢迎发送邮件至:contact@modb.pro进行举报,并提供相关证据,一经查实,墨天轮将立刻删除相关内容。




