
架构设计文档
一、引言
1.1 项目背景
数据质量监测是大数据处理中最重要的一个环节,是数据服务、数据分析、数据挖掘等活动的必备支持条件。
1.2 项目概述
提出了一个基于大数据平台的数据质量管理服务Qualitis,提供统一的流程来定义和检测数据集的质量并及时报告问题。
1.3 术语表
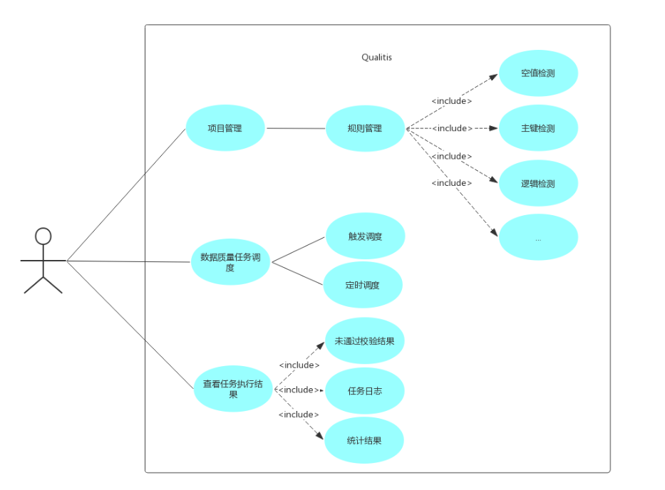
术语含义项目(project)一系列规则的集合,决定告警人和告警级别,是任务调度的单位之一。规则(rule)数据源的数据质量模型的定义,决定是否告警,是任务调度的基础单位。任务(application)数据质量检测任务,通过运行数据质量任务,可以查看数据质量校验结果。
二、总体设计
2.1 总体架构设计

2.2 灰度功能设计
由于每个Qualitis后端服务是幂等的,要灰度只需要对单个后端服务进行隔离,让其无法接受用户请求。
2.3 高可用及性能设计
Qualitis各个服务之间是幂等的,可以通过同时起多个Qualitis服务,对Qualitis服务进行负载均衡进行实现。如下图所示:

负载均衡这一策略,不仅实现了高可用,并且也实现了性能的提升。
性能方面的设计,考虑以下方案。但目前暂未实现。
1.查询缓存
使用分布式缓存,将查询结果缓存起来,就不必查询的时候,每次都查询数据库,大大的减少了数据库的压力,并且提升了查询的速度。
2.4 多线程同步设计
1.进程同步
由于存在多个Qualitis实例,多个实例之间可能会存在同时刷新监控任务状态的情况,所以需要解决进程同步的问题。
Qualitis系统采用Zookeeper协调多进程,多个Qualitis实例会争抢在Zookeeper中建立临时节点,建立临时节点成功的,会作为Monitor角色,由Monitor角色对监控任务,并刷新任务的状态。
2.线程限流
当触发监控任务提交时,需要连接hive meta store,判断保存未通过校验的数据的数据库是否存在。
当提交任务量上来时,可能会对hive meta store造成巨大压力,所以需要对任务提交进行限流。
Qualitis系统使用线程池的方式,对连接hive meta store进行限流,如果从线程池中拿不到线程,任务会等待,直到拿到线程,才连接hive meta store。
三、 模块设计
3.1 总体模块设计图

3.2 用例图

四、 接口设计
4.1 内部接口
内部接口主要分为两类接口:
1.管理员接口
2.用户接口
管理员接口设计: qualitis/api/v1/admin/*
用户接口设计: qualitis/api/v1/projector/*
通过两种不同的接口定义方式,将用户的权限区分开。
4.2 外部接口
外部接口url定义:/qualitis/outer/api/v1/*
此类接口调用需要在query中增加如下参数:
参数名必选类型说明app_id是string系统分配的授权应用APP_ID.timestamp是string时间戳。毫秒级的时间戳,时效性:7天nonce是string随机数,长度为5signature是string加密签名。md5(md5(appId + nonce + timestamp) + appToken),其中md5生成32长度,小写
其中app_id和appToken需要管理员授予外部系统。
五、系统工程结构设计
系统的工程结构可以分为2层,Web层和Core层。
Web层主要包括Controller和Service,主要包含对外提供服务的服务层,Core层主要包括核心代码逻辑和存储层。
来源:
https://www.toutiao.com/i6877417878354657795/
“IT大咖说”欢迎广大技术人员投稿,投稿邮箱:aliang@itdks.com

IT大咖说 | 关于版权
由“IT大咖说(ID:itdakashuo)”原创的文章,转载时请注明作者、出处及微信公众号。投稿、约稿、转载请加微信:ITDKS10(备注:投稿),茉莉小姐姐会及时与您联系!
感谢您对IT大咖说的热心支持!
相关推荐
推荐文章




