2021年6月1日,OceanBase正式开源,同比OpenGauss,OceanBase晚了一年多,同比TiDB,更是晚了好几年,勿论三者对比功能、性能差距如何如何,OceanBase在落后的前提下怎么打造建设它的产品品牌知名度,为大众所熟悉接受。粗浅划分,数据库市场分为ToC、ToB、ToG三个方向,当前TiDB在ToC领域深受工程师喜欢,OpenGauss凭借木兰协议与中小企业结盟也得到一些工程师的睛睬,盘踞多年的最大的势力Oracle以及Mysql更是占有一大批粉丝。别人已经优先建立根基,OceanBase虽说是个好东西,但是酒香也怕巷子深 ,加上起步晚,技术步道的工作势必有很多阻力。
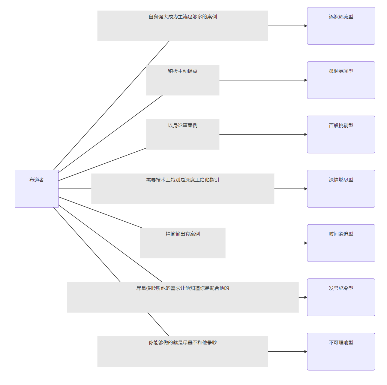
技术布道的工作有点像推销,内容将新的技术、新的框架、新的工具普及大众,让他们接受新事物,把业务迁移到新的目标平台。但与推销不同的是,技术布道不会马上产生盈利价值,技术的最主要作用是培养市场沉淀,积累使用者,为后期爆发做准备。一般目标对象群体包含有大部分是工程师,小部分是公司中高层管理人员、市场部、销售。根据职业身份和见识程度,目标人群可以分为以下不同类型。分别是孤 陋豁闻型、逐波逐流型, 百般挑剔型、深情燃尽型、时间紧迫型、发号施令型、不可理喻型。下面一一详解。
孤陋寡闻型
特征是无论个别工程师,还是环境团队,一直在用世代祖传的老技术。他们根本不知道有这种技术,或者他们知道这个技术,但是不知道它们能够解决什么业务问题。对他们而言,现在他们的技术也不错,工作的效率也可以。
典型代表: 应届毕业生、职场小白工程师、传统行业工程师
特征: “php是世界最好的语言,我爸使用MySQL开发第一代系统,我也使用MySQL开发第二代系统,以后我的儿子也将使用MySQL,MySQL是最好用的数据库。”
随波逐流型
特征是服务安排,服从公司领导的安排或者甲方的安排,他们没有选择,拿了工资就要干活,但是干活他们不会太多的热情,他们不能胜 任主动积极的推进工作,在工作进取的道路,他们更需要领导指引方向、困难攻关。
典型代表: 传统行业工程师、一线驻场工程师、外包工程师
特征: 这类男人一般胡须喳喳,说话不会超过XX分贝,上有老下有小,因为公司发了工资养活他们家人,所以让他干嘛就干吗?
“mysql 也好,Oracle也好,OceanBase也好,只要发工资,你让我干嘛就干嘛”
百般挑剔型
关键词是质疑。这类群体总怀疑总事物,他们有做过调研,但是没有应用实践,害怕新事务带来麻烦和灾难。所以谈论时,他们总会和 你针锋相对,总认为你忽略细节或者考虑不周到。
典型代表: 学霸工程师、甲方领导、高级工程师
特征: 这些人走路的时候一般是昂头挺胸,头发油光滑亮,他说话的时候你只有听的份。
“你这块东西行不行,有没有行业案例,你这个行业案例和我公司的业务结构是一样的吗?如果一样,哪一个部门的业务需求,解决问题了? 不低于一万字的数字报告给我”
深情燃尽型
他们曾经遭受过新技术的伤害。他们曾经有使用过新技术失败的经验,不但不给他们的业务带来价值,还带来业务部门的一系列指责。他们内心深处也希望提高业务效率,渴望的领导一定非常强大的。
典型代表: 踩坑工程师、只会CRUD的工程师
特征: 受过因为新处术而被处理处分扣工资,至今沉默寡言
“当前的Oracle能够满足我们业务的需求 ,未来十年也能够满足我们业务的需求,我为什么要换数据库,数据迁移有风险,业务不稳定怎么办? 上次,我们去O把Oracle换成MySQL,结果5天连续 宕机。”
时间紧迫型
他们工作排得很紧,来听你的技术布道会也是他们好不挤了时间才挤出来。如果他们挤出了时间,那么他们想听的内容一定是一些务实的内容。
典型代表: 甲方领导、高层
特征: “10分钟后我要开会,我给你5分把话讲完”
发号施令型
这类群体有自己的价值观,思考问题格局不限于一方技术。提升工作效能可以招聘员工、加班时长或者政治利益的考量,你必须知道新技术稍一不慎,会给他置入永不翻身的困境。
典型代表: 甲方领导、架构师、高层
特征: “你们在周五下班前把XXX解决” “把你的领导叫过来”
不可理喻型
从商业价值的角度来看,不可理喻型最不可能成单的。其它各种类型的群体反对原因都是有逻辑原因,唯独不可理喻型 没有,他满脑心思就是想否定你,否定新技术的价值。你又够做的事就是尽量不和他争论,否则矛盾会更尖锐。背后的原因五花八门,不一定是利益问题。
典型代表: 甲方领导、资深工程师
特征: “你说的都是错的! 你不专业! 我的部门用过你们的东西,一天24小时,它25小时都在宕机”
简而言之,OceanBase技术布道会遇到各种光怪陆离的人。除此之外,还有可能遇上信仰TiDB技术之道或者OpenGauss技术之道的人,将会发生什么事情?我说个生活真实发生的故事,黎明有一批粉丝,郭富城有一批粉丝,郭富城开演唱会,郭富城的粉丝在台下尖声高叫,而黎明的粉丝跑到郭富城的粉丝人群之中,高举大牌,大喊我爱黎明,我爱黎明! 结果被郭富城的粉丝狂揍一顿。
客户虐我千万遍,我待客户如初恋。诚实、客观、热情、多聆听、提高自已,有助于解决问题 。社区运营的本质唯 有利他,才能成就彼此,大家共赢。所以正确的社区经营理念和态度如下。

参考文章
《布道之道 引领团队拥抱技术创新》
《社区运营的艺术》




