1 需求的层次
需求的特性:可验证性、优先级

业务需求:反应企业或客户对系统高层次的目标要求,描述了组织为什么要开发一个系统,即组织希望达到的目标用户需求:用户要求系统必须能完成的任务,系统用来做什么
系统需求:从系统角度说明软件的需求,包括功能需求、非功能需求和设计约束等
1.软件需求的基本特征是()
A、可验证性 B、可度量性 C、可替代性 D、可维护性
2. 确认软件需求是软件项目成功的重要保证,其中反映本组织对系统、产品高层次目标的要求属于()。
A.业务需求 B.用户需求 C.功能需求 D.系统需求
3. 软件需求包括三个不同的层次:业务需求、用户需求和功能需求。其中业务需求()
A、反映了组织结构或客户对系统、产品高层次的目标要求。在项目视图与范围文档中予以说明
B、描述了用户使用产品必须要完成的任务,在使用实例文档或方案脚本说明中予以说明
C、定义了开发人员必须实现的软件功能
D、描述了系统展现给用户的行为和执行的操作等
2. QFD(质量功能部署)是一种将用户要求转化为软件需求的技术,目的是最大限度提升软件工程中用户的满意度。将软件需求分为三类:常规需求、期望需求和意外需求。
3-6 需求管理的过程

好的需求应该:无二义性、完整性、一致性、可测试性、确定性、可跟踪性、正确性、必要性等特征
4. 在软件需求分析中,()分别用来表示功能模型和行为模型。
A、数据流图、状态转换图
B、状态转换图、E-R图
C、状态转换图、数据流图
D、E-R图、状态转换图
软件需求是针对待解决问题的特性的描述。所定义的需求必须可以被验证,可以通过优先级对需求进行权衡。
软件需求分析的目的:检测和解决需求之间的冲突,发现软件边界,以及软件与其环境如何交互,详细描述系统需求,以导出软件需求
软件需求分析要清晰描述软件的功能和性能,要站在用户的角度考虑,避免主观想象;
软件需求分析包括:需求提出、需求描述和需求评审三个阶段。需求分析的任务包括:建立分析模型、编写需求规格说明书。
需求规格说明书是软件设计的依据、软件验收的依据和数据库设计的依据。应包括数据描述、功能描述、性能描述、软件确认准则等
5. 软件需求分析所要做的工作是()
A、确定软件开发阶段的适用工具
B、清晰描述软件的功能和性能
C、为原始问题及目标软件建立物理模型
D、不仅解决目标系统“做什么”,还要解决目标系统“怎么做”的问题
6. 软件需求分析,进行需求分析时()。
A、应充分发挥分析人员的想象力
B、应充分发挥分析人员和用户的想象力
C、应注意一切信息与需求都是站在开发方的角度上考虑
D、应注意一切信息与需求都是站在用户的角度上考虑
7. 需求分析是对各种需求信息进行分析并抽象描述。()不属于需求分析的范畴。
A、检测和解决需求之间的冲突
B、发现软件的边界,以及软件及其环境如何交互
C、详细描述系统需求,以导出软件需求
D、将分配的需求在组件上实现
结构化方法(SA):自顶向下、逐步求精的功能分解方法,面向数据流,核心是数据字典。包括三个层次模型,分别是数据模型(E-R图)、功能模型(数据流图DFD)和行为模型(状态转换图STD)
其中:E-R图是描述实体、属性,及实体之间的关系
面向对象方法(OOA):以用例模型为基础
•对问题域进行分解和理解,正确认识其中的事物及它们之间的关系。
•找出描述问题域和系统功能所需的类和对象,定义它们的属性和职责,以及联系
软件需求规格说明书(SRS):需求开发活动的产物,使干系人与开发团队对系统的初始规定有一个共同的理解,使之成为整个开发工作的基础。
8. 信息系统的软件需求说明书是需求分析阶段最后的成果之一,()不是软件需求说明书应包含的内容。
A. 数据描述
B. 功能描述
C. 系统结构描述
D. 性能描述
需求验证:
1.SRS正确的描述了预期的满足项目干系人需求的系统行为和特征
2.SRS中的软件需求是从系统需求,业务规格和其他来源中正确推导而来的
3.需求是完整的和高质量的
4.需求的表示在所有地方都是一致的
5.需求为继续进行系统设计,实现和测试提供了足够的基础。
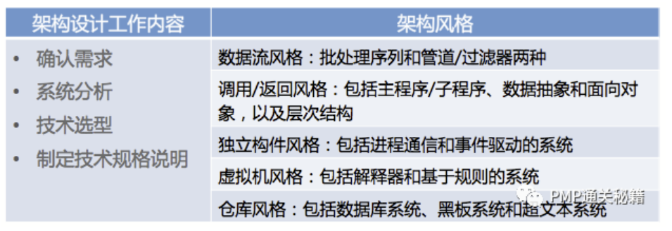
1.4.2 软件架构设计
描述软件的结构和组织,标识各种不同的组件。
架构设计的工作任务之一就是需求分配,把满足需求的职责分配到组件。

注意:调用/返回风格、独立构件风格等的描述。
9. 软件架构中,()模式包括主程序/子程序、数据抽象和面向对象,以及层次结构。
A、数据流
B、调用/返回
C、虚拟机
D、独立构件
10. 老于是某银行的系统架构师,他为银行投资管理系统设计的软件架构包括进程通信和事件驱动的系统,该软件架构风格属于()。
A、数据流风格
B、独立构件风格
C、仓库风格
D、虚拟机风格
11. 软件设计过程是定义一个系统或组件架构和接口的过程,其中描述软件的结构和组织,标识各种不同组件的设计是()
A、软件详细设计
B、软件对象设计
C、软件环境设计
D、软件架构设计
1.4.3 软件设计软件设计是定义一个系统或组件的架构、组件、接口和其他特征的过程,并得到这个过程的结果根据软件需求,产生一个软件内部结构的描述,并将其作为软件构造的基础。通过软件设计,描述出软件架构及相关组件之间的接口,然后进一步详细描述组件,以便构造组件
12. 软件设计过程是定义一个系统或组件()的过程
A、数据和控制流
B、架构和接口
C、对象模型
D、数据模型
结构化设计(SD):将软件设计成由相对独立且具有单一功能的模块组成的结构。主要包括概要设计、详细设计两个阶段。基本原则是,高内聚、低耦合。内聚性,表示模块内部各成分之间的联系程度,一个好的内聚模块,应当恰好做目标单一的事情;耦合度,表示模块之间的联系程度,包括松散耦合、紧耦合和非耦合。
一个模块应该只有一个控制入口和控制出口,主要功能由一个模块实现,不利于维护人员对软件进行维护。
13.()是软件系统结构中各个模块之间相互联系紧密程度的一种度量
A、内聚性 B、耦合性 C、层次性 D、关联性
14. 在设计和实现软件系统的功能模块时,()最不利于软件维护。
A.系统的主要功能应该由一个模块实现
B.一个模块应该只实现一个主要功能
C.模块之间的相互作用和耦合应尽量小
D.一个模块应该只有一个控制入口和控制出口
面向对象设计(OOD)的原则:
•单一职责原则:功能单一的类
•开放-封闭原则:对扩展开放,对修改封闭
•李氏(Liskov)替换原则:子类可以替换父类 -- 李氏替换
•依赖倒置原则:依赖于抽象二不是具体实现;针对接口编程,不要针对实现编程
•接口隔离原则:使用多个专门接口
•组合重用原则:尽量使用组合,而不是集成关系
•迪米特原则(Demeter):最少知识法则,类似低耦合
设计模式
前人经验的总结,使人们可以方便地复用成功的软件设计。
设计模式包括:模式名称、问题、目的、解决方案、效果、示例代码和相关设计模式要素
分为:类模式(静态关系)和对象模式(动态关系)
15. 关于设计模式的描述,不正确的是()。
A、设计模式包括模式名称、问题、目的、解决方案、效果、实例代码和相关设计模式等基本要素
B、根据处理范围不同,设计模式分为类模式和对象模式
C、根据目的和用途不同,设计模式分为创建型模式、结构型模式和行为型模式 D、对象模式处理对象之间的关系,这些关系通过继承建立,在编译的时刻就被确定下来,属于静态关系
1.4.4 软件工程的过程管理软件过程是软件生命周期中的一系列相关活动,用于开发和维护软件及相关产品的一系列活动。最著名的是能力成熟度模型集成(CMMI)对同一组织采用阶段式模型和连续式模型分别进行CMMI评估,得到的结论应该是相同的。连续式模型:表示组织的过程能力,将24个过程域按功能划分为:过程管理、项目管理、工程管理和支持。

16. 关于软件过程管理的描述,不正确的是()。
A、在软件过程管理方面,最著名的是能力成熟度模型集成(CMMI)
B、CMMI成熟度级别3级与4级的关键区别在于对过程性能的可预测性
C、连续式模型将24个过程域按照功能划分为过程管理、项目管理、工程和支持4个过程组
D、对同一组织采用阶段式模型和连续式模型分别进行CMMI评估,得到的结论不同
17. 在CMMI阶段表示法中,过程域()属于已定义级。
A、组织级过程焦点
B、组织级过程性能
C、组织级改革与实施
D、因果分析和解决方案
18. 办公软件开发公司A非常重视软件过程管理,按照CMMI(能力成熟度模型)逐步进行过程改进,刚刚实现了组织级过程性能、定量项目管理,按照CMMI(能力成熟度模型),A公司达到了()级别。
A、CMMI2
B、CMMI3
C、CMMI4
D、CMMI5
1.4.5 软件测试
合并到23章
1.4.6 软件集成技术
EAI可以消除信息孤岛,将多个企业信息系统连接起来,实现无缝集成。
包括:界面集成(黑盒)、数据集成(白盒)、控制集成(黑盒)、业务流程集成、企业之间的应用集成 等五种

表示集成(界面集成):黑盒,无需了解程序和数据库内部构造,如屏幕截取和输入模拟;数据集成(白盒):对数据进行标识和编目等;控制集成(黑盒):在业务逻辑层对应用系统进行集成,可以利用远程调用、消息中间件等;业务流程集成:超越了数据和系统,可包括应用集成、B2B集成、自动化业务流程管理、企业门户等。
19. 关于企业应用集成(EAI)技术,描述不正确的是()
A、EAI可以实现表示集成、数据集成、控制集成、应用集成等
B、表示集成和数据集成是白盒集成,控制集成是黑盒集成
C、EAI技术适用于大多数实施电子商务的企业以及企业之间的应用集成
D、在做数据集成之前必须首先对数据进行标识并编成目录
20. 企业应用集成技术可以消除信息孤岛,将多个企业信息系统连接起来。实现无缝集成,下图显示的是()集成模型。

A、表示 B、数据 C、控制 D、业务




