1、 早期关系型数据库之间的数据同步
1)、全量同步

比如从oracle数据库中同步一张表的数据到Mysql中,通常的做法就是 分页查询源端的表,然后通过 jdbc的batch 方式插入到目标表,这个地方需要注意的是,分页查询时,一定要按照主键id来排序分页,避免重复插入。

2)、基于数据文件导出和导入的全量同步,这种同步方式一般只适用于同种数据库之间的同步,如果是不同的数据库,这种方式可能会存在问题。
3)、基于触发器的增量同步
增量同步一般是做实时的同步,早期很多数据同步都是基于关系型数据库的触发器trigger来做的。

使用触发器实时同步数据的步骤:
A、 基于原表创触发器,触发器包含insert,modify,delete 三种类型的操作,数据库的触发器分Before和After两种情况,一种是在insert,modify,delete 三种类型的操作发生之前触发(比如记录日志操作,一般是Before),一种是在insert,modify,delete 三种类型的操作之后触发。
B、 创建增量表,增量表中的字段和原表中的字段完全一样,但是需要多一个操作类型字段(分表代表insert,modify,delete 三种类型的操作),并且需要一个唯一自增ID,代表数据原表中数据操作的顺序,这个自增id非常重要,不然数据同步就会错乱。
C、 原表中出现insert,modify,delete 三种类型的操作时,通过触发器自动产生增量数据,插入增量表中。
D、处理增量表中的数据,处理时,一定是按照自增id的顺序来处理,这种效率会非常低,没办法做批量操作,不然数据会错乱。 有人可能会说,是不是可以把insert操作合并在一起,modify合并在一起,delete操作合并在一起,然后批量处理,我给的答案是不行,因为数据的增删改是有顺序的,合并后,就没有顺序了,同一条数据的增删改顺序一旦错了,那数据同步就肯定错了。
市面上很多数据etl数据交换产品都是基于这种思想来做的。
E、 这种思想使用kettle 很容易就可以实现,笔者曾经在自己的博客中写过 kettle的文章,https://www.cnblogs.com/laoqing/p/7360673.html

4)、基于时间戳的增量同步
A、首先我们需要一张临时temp表,用来存取每次读取的待同步的数据,也就是把每次从原表中根据时间戳读取到数据先插入到临时表中,每次在插入前,先清空临时表的数据
B、我们还需要创建一个时间戳配置表,用于存放每次读取的处理完的数据的最后的时间戳。
C、每次从原表中读取数据时,先查询时间戳配置表,然后就知道了查询原表时的开始时间戳。
D、根据时间戳读取到原表的数据,插入到临时表中,然后再将临时表中的数据插入到目标表中。
E、从缓存表中读取出数据的最大时间戳,并且更新到时间戳配置表中。缓存表的作用就是使用sql获取每次读取到的数据的最大的时间戳,当然这些都是完全基于sql语句在kettle中来配置,才需要这样的一张临时表。

2、 大数据时代下的数据同步
1)、基于数据库日志(比如mysql的binlog)的同步
我们都知道很多数据库都支持了主从自动同步,尤其是mysql,可以支持多主多从的模式。那么我们是不是可以利用这种思想呢,答案当然是肯定的,mysql的主从同步的过程是这样的。
A、master将改变记录到二进制日志(binary log)中(这些记录叫做二进制日志事件,binary log events,可以通过show binlog events进行查看);
B、slave将master的binary log events拷贝到它的中继日志(relay log);
C、slave重做中继日志中的事件,将改变反映它自己的数据。

阿里巴巴开源的canal就完美的使用这种方式,canal 伪装了一个Slave 去喝Master进行同步。

A、 canal模拟mysql slave的交互协议,伪装自己为mysql slave,向mysql master发送dump协议
B、 mysql master收到dump请求,开始推送binary log给slave(也就是canal)
C、 canal解析binary log对象(原始为byte流)
另外canal 在设计时,特别设计了 client-server 模式,交互协议使用 protobuf 3.0 , client 端可采用不同语言实现不同的消费逻辑。
canal java 客户端: https://github.com/alibaba/canal/wiki/ClientExample
canal c# 客户端: https://github.com/dotnetcore/CanalSharp
canal go客户端: https://github.com/CanalClient/canal-go
canal php客户端: https://github.com/xingwenge/canal-php、
github的地址:https://github.com/alibaba/canal/
另外canal 1.1.1版本之后, 默认支持将canal server接收到的binlog数据直接投递到MQ https://github.com/alibaba/canal/wiki/Canal-Kafka-RocketMQ-QuickStart
D、在使用canal时,mysql需要开启binlog,并且binlog-format必须为row,可以在mysql的my.cnf文件中增加如下配置
log-bin=E:/mysql5.5/bin_log/mysql-bin.log
binlog-format=ROW
server-id=123、
E、 部署canal的服务端,配置canal.properties文件,然后 启动 bin/startup.sh 或bin/startup.bat
#设置要监听的mysql服务器的地址和端口
canal.instance.master.address = 127.0.0.1:3306
#设置一个可访问mysql的用户名和密码并具有相应的权限,本示例用户名、密码都为canal
canal.instance.dbUsername = canal
canal.instance.dbPassword = canal
#连接的数据库
canal.instance.defaultDatabaseName =test
#订阅实例中所有的数据库和表
canal.instance.filter.regex = .*\\..*
#连接canal的端口
canal.port= 11111
#监听到的数据变更发送的队列
canal.destinations= example
F、 客户端开发,在maven中引入canal的依赖
<dependency>
<groupId>com.alibaba.otter</groupId>
<artifactId>canal.client</artifactId>
<version>1.0.21</version>
</dependency>
代码示例:
1 2 3 4 5 6 7 8 9 10 11 12 13 14 15 16 17 18 19 20 21 22 23 24 25 26 27 28 29 30 31 32 33 34 35 36 37 38 39 40 41 42 43 44 45 46 47 48 49 50 51 52 53 54 55 56 57 58 59 60 61 62 63 64 65 66 67 68 69 70 71 72 73 74 75 76 77 78 79 80 81 82 83 84 85 86 87 88 89 90 |
|
2)、基于BulkLoad的数据同步,比如从hive同步数据到hbase

我们有两种方式可以实现,
A、 使用spark任务,通过HQl读取数据,然后再通过hbase的Api插入到hbase中。

但是这种做法,效率很低,而且大批量的数据同时插入Hbase,对Hbase的性能影响很大。
在大数据量的情况下,使用BulkLoad可以快速导入,BulkLoad主要是借用了hbase的存储设计思想,因为hbase本质是存储在hdfs上的一个文件夹,然后底层是以一个个的Hfile存在的。HFile的形式存在。Hfile的路径格式一般是这样的:
/hbase/data/default(默认是这个,如果hbase的表没有指定命名空间的话,如果指定了,这个就是命名空间的名字)/<tbl_name>/<region_id>/<cf>/<hfile_id>
B、 BulkLoad实现的原理就是按照HFile格式存储数据到HDFS上,生成Hfile可以使用hadoop的MapReduce来实现。如果不是hive中的数据,比如外部的数据,那么我们可以将外部的数据生成文件,然后上传到hdfs中,组装RowKey,然后将封装后的数据在回写到HDFS上,以HFile的形式存储到HDFS指定的目录中。

当然我们也可以不事先生成hfile,可以使用spark任务直接从hive中读取数据转换成RDD,然后使用HbaseContext的自动生成Hfile文件,部分关键代码如下:
1 2 3 4 5 6 7 8 9 10 11 12 13 14 15 16 17 18 19 20 21 22 23 24 25 26 27 28 29 30 31 32 33 34 35 36 37 38 39 40 41 42 43 44 45 46 47 48 49 |
|
C、pg_bulkload的使用
这是一个支持pg库(PostgreSQL)批量导入的插件工具,它的思想也是通过外部文件加载的方式,这个工具笔者没有亲自去用过,详细的介绍可以参考:https://my.oschina.net/u/3317105/blog/852785 pg_bulkload项目的地址:http://pgfoundry.org/projects/pgbulkload/
3)、基于sqoop的全量导入
Sqoop 是hadoop生态中的一个工具,专门用于外部数据导入进入到hdfs中,外部数据导出时,支持很多常见的关系型数据库,也是在大数据中常用的一个数据导出导入的交换工具。

Sqoop从外部导入数据的流程图如下:

Sqoop将hdfs中的数据导出的流程如下:

本质都是用了大数据的数据分布式处理来快速的导入和导出数据。
4)、HBase中建表,然后Hive中建一个外部表,这样当Hive中写入数据后,HBase中也会同时更新,但是需要注意
A、hbase中的空cell在hive中会补null
B、hive和hbase中不匹配的字段会补null
C、hive的外部表是通过hbase handle 来加载数据,在hbase的数据量非常大时,性能并不好。hive的外部表 在数据量大时,不管是通过HQL计算查询还是通过spark sql,外部表的性能都非常差,因为在加载数据时,会使用hbase的scan等,产生全表扫描。
我们可以在hbase的shell 交互模式下,创建一张hbse表
create 'bokeyuan','zhangyongqing'
使用这个命令,我们可以创建一张叫bokeyuan的表,并且里面有一个列族zhangyongqing,hbase创建表时,可以不用指定字段,但是需要指定表名以及列族
我们可以使用的hbase的put命令插入一些数据
put 'bokeyuan','001','zhangyongqing:name','robot'
put 'bokeyuan','001','zhangyongqing:age','20'
put 'bokeyuan','002','zhangyongqing:name','spring'
put 'bokeyuan','002','zhangyongqing:age','18'
可以通过hbase的scan 全表扫描的方式查看我们插入的数据
scan ' bokeyuan'
我们继续创建一张hive外部表
create external table bokeyuan (id int, name string, age int)
STORED BY 'org.apache.hadoop.hive.hbase.HBaseStorageHandler'
WITH SERDEPROPERTIES ("hbase.columns.mapping" = ":key,zhangyongqing:name,zhangyongqing:age")
TBLPROPERTIES("hbase.table.name" = " bokeyuan");
外部表创建好了后,我们可以使用HQL语句来查询hive中的数据了
select * from bokeyuan ;
OK
1 robot 20
2 spring 18
5)、Debezium+bireme:Debezium for PostgreSQL to Kafka Debezium也是一个通过监控数据库的日志变化,通过对行级日志的处理来达到数据同步,而且Debezium 可以通过把数据放入到kafka,这样就可以通过消费kafka的数据来达到数据同步的目的。而且还可以给多个地方进行消费使用。
Debezium是一个开源项目,为捕获数据更改(change data capture,CDC)提供了一个低延迟的流式处理平台。你可以安装并且配置Debezium去监控你的数据库,然后你的应用就可以消费对数据库的每一个行级别(row-level)的更改。只有已提交的更改才是可见的,所以你的应用不用担心事务(transaction)或者更改被回滚(roll back)。Debezium为所有的数据库更改事件提供了一个统一的模型,所以你的应用不用担心每一种数据库管理系统的错综复杂性。另外,由于Debezium用持久化的、有副本备份的日志来记录数据库数据变化的历史,因此,你的应用可以随时停止再重启,而不会错过它停止运行时发生的事件,保证了所有的事件都能被正确地、完全地处理掉。

该项目的GitHub地址为:https://github.com/debezium/debezium 这是一个开源的项目。

本来监控数据库,并且在数据变动的时候获得通知其实一直是一件很复杂的事情。关系型数据库的触发器可以做到,但是只对特定的数据库有效,而且通常只能更新数据库内的状态(无法和外部的进程通信)。一些数据库提供了监控数据变动的API或者框架,但是没有一个标准,每种数据库的实现方式都是不同的,并且需要大量特定的知识和理解特定的代码才能运用。确保以相同的顺序查看和处理所有更改,同时最小化影响数据库仍然非常具有挑战性。
Debezium正好提供了模块为你做这些复杂的工作。一些模块是通用的,并且能够适用多种数据库管理系统,但在功能和性能方面仍有一些限制。另一些模块是为特定的数据库管理系统定制的,所以他们通常可以更多地利用数据库系统本身的特性来提供更多功能,Debezium提供了对MongoDB,mysql,pg,sqlserver的支持。
Debezium是一个捕获数据更改(CDC)平台,并且利用Kafka和Kafka Connect实现了自己的持久性、可靠性和容错性。每一个部署在Kafka Connect分布式的、可扩展的、容错性的服务中的connector监控一个上游数据库服务器,捕获所有的数据库更改,然后记录到一个或者多个Kafka topic(通常一个数据库表对应一个kafka topic)。Kafka确保所有这些数据更改事件都能够多副本并且总体上有序(Kafka只能保证一个topic的单个分区内有序),这样,更多的客户端可以独立消费同样的数据更改事件而对上游数据库系统造成的影响降到很小(如果N个应用都直接去监控数据库更改,对数据库的压力为N,而用debezium汇报数据库更改事件到kafka,所有的应用都去消费kafka中的消息,可以把对数据库的压力降到1)。另外,客户端可以随时停止消费,然后重启,从上次停止消费的地方接着消费。每个客户端可以自行决定他们是否需要exactly-once或者at-least-once消息交付语义保证,并且所有的数据库或者表的更改事件是按照上游数据库发生的顺序被交付的。
对于不需要或者不想要这种容错级别、性能、可扩展性、可靠性的应用,他们可以使用内嵌的Debezium connector引擎来直接在应用内部运行connector。这种应用仍需要消费数据库更改事件,但更希望connector直接传递给它,而不是持久化到Kafka里。
更详细的介绍可以参考:https://www.jianshu.com/p/f86219b1ab98
bireme 的github 地址 https://github.com/HashDataInc/bireme
bireme 的介绍:https://github.com/HashDataInc/bireme/blob/master/README_zh-cn.md
另外Maxwell也是可以实现MySQL到Kafka的消息中间件,消息格式采用Json:
Download:
https://github.com/zendesk/maxwell/releases/download/v1.22.5/maxwell-1.22.5.tar.gz
Source:
https://github.com/zendesk/maxwell
6)、datax
datax 是阿里开源的etl 工具,实现包括 MySQL、Oracle、SqlServer、Postgre、HDFS、Hive、ADS、HBase、TableStore(OTS)、MaxCompute(ODPS)、DRDS 等各种异构数据源之间高效的数据同步功能,采用java+python进行开发,核心是java语言实现。
github地址:https://github.com/alibaba/DataX
A、设计架构:

数据交换通过DataX进行中转,任何数据源只要和DataX连接上即可以和已实现的任意数据源同步
B、框架


核心模块介绍:
DataX完成单个数据同步的作业,我们称之为Job,DataX接受到一个Job之后,将启动一个进程来完成整个作业同步过程。DataX Job模块是单个作业的中枢管理节点,承担了数据清理、子任务切分(将单一作业计算转化为多个子Task)、TaskGroup管理等功能。
DataXJob启动后,会根据不同的源端切分策略,将Job切分成多个小的Task(子任务),以便于并发执行。Task便是DataX作业的最小单元,每一个Task都会负责一部分数据的同步工作。
切分多个Task之后,DataX Job会调用Scheduler模块,根据配置的并发数据量,将拆分成的Task重新组合,组装成TaskGroup(任务组)。每一个TaskGroup负责以一定的并发运行完毕分配好的所有Task,默认单个任务组的并发数量为5。
每一个Task都由TaskGroup负责启动,Task启动后,会固定启动Reader—>Channel—>Writer的线程来完成任务同步工作。
DataX作业运行起来之后, Job监控并等待多个TaskGroup模块任务完成,等待所有TaskGroup任务完成后Job成功退出。否则,异常退出,进程退出值非0
DataX调度流程:
举例来说,用户提交了一个DataX作业,并且配置了20个并发,目的是将一个100张分表的mysql数据同步到odps里面。DataX的调度决策思路是:
DataXJob根据分库分表切分成了100个Task。
根据20个并发,DataX计算共需要分配4个TaskGroup。
4个TaskGroup平分切分好的100个Task,每一个TaskGroup负责以5个并发共计运行25个Task。
优势:
每种插件都有自己的数据转换策略,放置数据失真;
提供作业全链路的流量以及数据量运行时监控,包括作业本身状态、数据流量、数据速度、执行进度等。
由于各种原因导致传输报错的脏数据,DataX可以实现精确的过滤、识别、采集、展示,为用户提过多种脏数据处理模式;
精确的速度控制
健壮的容错机制,包括线程内部重试、线程级别重试;
从插件视角看框架
Job:是DataX用来描述从一个源头到目的的同步作业,是DataX数据同步的最小业务单元;
Task:为最大化而把Job拆分得到最小的执行单元,进行并发执行;
TaskGroup:一组Task集合,在同一个TaskGroupContainer执行下的Task集合称为TaskGroup;
JobContainer:Job执行器,负责Job全局拆分、调度、前置语句和后置语句等工作的工作单元。类似Yarn中的JobTracker;
TaskGroupContainer:TaskGroup执行器,负责执行一组Task的工作单元,类似Yarn中的TAskTacker。
总之,Job拆分为Task,分别在框架提供的容器中执行,插件只需要实现Job和Task两部分逻辑。
物理执行有三种运行模式:
Standalone:单进程运行,没有外部依赖;
Local:单进程运行,统计信息,错误信息汇报到集中存储;
Distrubuted:分布式多线程运行,依赖DataX Service服务;
总体来说,当JobContainer和TaskGroupContainer运行在同一个进程内的时候就是单机模式,在不同进程执行就是分布式模式。
如果需要开发插件,可以看zhege这个插件开发指南: https://github.com/alibaba/DataX/blob/master/dataxPluginDev.md
数据源支持情况:
| 类型 | 数据源 | Reader(读) | Writer(写) | 文档 |
|---|---|---|---|---|
| RDBMS 关系型数据库 | MySQL | √ | √ | 读 、写 |
| Oracle | √ | √ | 读 、写 | |
| SQLServer | √ | √ | 读 、写 | |
| PostgreSQL | √ | √ | 读 、写 | |
| DRDS | √ | √ | 读 、写 | |
| 通用RDBMS(支持所有关系型数据库) | √ | √ | 读 、写 | |
| 阿里云数仓数据存储 | ODPS | √ | √ | 读 、写 |
| ADS | √ | 写 | ||
| OSS | √ | √ | 读 、写 | |
| OCS | √ | √ | 读 、写 | |
| NoSQL数据存储 | OTS | √ | √ | 读 、写 |
| Hbase0.94 | √ | √ | 读 、写 | |
| Hbase1.1 | √ | √ | 读 、写 | |
| Phoenix4.x | √ | √ | 读 、写 | |
| Phoenix5.x | √ | √ | 读 、写 | |
| MongoDB | √ | √ | 读 、写 | |
| Hive | √ | √ | 读 、写 | |
| 无结构化数据存储 | TxtFile | √ | √ | 读 、写 |
| FTP | √ | √ | 读 、写 | |
| HDFS | √ | √ | 读 、写 | |
| Elasticsearch | √ | 写 | ||
| 时间序列数据库 | OpenTSDB | √ | 读 | |
| TSDB | √ | 写 |
7)、OGG
OGG 一般主要用于Oracle数据库。即Oracle GoldenGate是Oracle的同步工具 ,可以实现两个Oracle数据库之间的数据的同步,也可以实现Oracle数据同步到Kafka,相关的配置操作可以参考如下:
https://blog.csdn.net/dkl12/article/details/80447154
https://www.jianshu.com/p/446ed2f267fa
http://blog.itpub.net/15412087/viewspace-2154644/
8)、databus
Databus是一个实时的、可靠的、支持事务的、保持一致性的数据变更抓取系统。2011年在LinkedIn正式进入生产系统,2013年开源。
Databus通过挖掘数据库日志的方式,将数据库变更实时、可靠的从数据库拉取出来,业务可以通过定制化client实时获取变更。
Databus的传输层端到端延迟是微秒级的,每台服务器每秒可以处理数千次数据吞吐变更事件,同时还支持无限回溯能力和丰富的变更订阅功能。
github:https://github.com/linkedin/databus
databus架构设计:

来源独立:Databus支持多种数据来源的变更抓取,包括Oracle和MySQL。
可扩展、高度可用:Databus能扩展到支持数千消费者和事务数据来源,同时保持高度可用性。
事务按序提交:Databus能保持来源数据库中的事务完整性,并按照事务分组和来源的提交顺寻交付变更事件。
低延迟、支持多种订阅机制:数据源变更完成后,Databus能在微秒级内将事务提交给消费者。同时,消费者使用Databus中的服务器端过滤功能,可以只获取自己需要的特定数据。
无限回溯:这是Databus最具创新性的组件之一,对消费者支持无限回溯能力。当消费者需要产生数据的完整拷贝时(比如新的搜索索引),它不会对数据库产生任何额外负担,就可以达成目的。当消费者的数据大大落后于来源数据库时,也可以使用该功能。
Databus Bootstrap Producer的功能有:
Databus客户端的功能主要包括:
Databus Relay中继的功能主要包括:
检查中继上的新数据变更事件
将变更存储在MySQL数据库中
MySQL数据库供Bootstrap和客户端使用
检查Relay上新的数据变更事件,并执行特定业务逻辑的回调
如果落后Relay太多,向Bootstrap Server发起查询
新Databus客户端会向Bootstrap Server发起bootstrap启动查询,然后切换到向中继发起查询,以完成最新的数据变更事件
单一客户端可以处理整个Databus数据流,或者可以成为消费者集群的一部分,其中每个消费者只处理一部分流数据
从Databus来源读取变更行,并在内存缓存内将其序列化为Databus变更事件
监听来自Databus客户端(包括Bootstrap Producer)的请求,并传输新的Databus数据变更事件
Databus Bootstrap Server的主要功能,监听来自Databus客户端的请求,并返回长期回溯数据变更事件。
更多可以参考 databus社区wiki主页:https://github.com/linkedin/Databus/wiki
Databus和canal的功能对比:
对比项 |
| Databus | canal | 结论 |
|---|---|---|---|---|
支持的数据库 | mysql, oracle | mysql(据说内部版本支持oracle) | Databus目前支持的数据源更多 | |
业务开发 | 业务只需要实现事件处理接口 | 事件处理外,需要处理ack/rollback, 反序列化异常等 | Databus开发接口用户友好度更高 | |
服务模型 | relay | relay可以同时服务多个client | 一个server instance只能服务一个client (受限于server端保存拉取位点) | Databus服务模式更灵活 |
client | client可以拉取多个relay的变更, 访问的relay可以指定拉取某些表某些分片的变更 | client只能从一个server拉取变更, 而且只能是拉取全量的变更 | ||
可扩展性 | client可以线性扩展,处理能力也能线性扩展 (Databus可识别pk,自动做数据分片) | client无法扩展 | Databus扩展性更好 | |
可用性 | client ha | client支持cluster模式,每个client处理一部分数据, 某个client挂掉,其他client自动接管对应分片数据 | 主备client模式,主client消费, 如果主client挂掉,备client可自动接管 | Databus实时热备方案更成熟 |
relay/server ha | 多个relay可连接到同一个数据库, client可以配置多个relay,relay故障启动切换 | 主备relay模式,relay通过zk进行failover | canal主备模式对数据库影响更小 | |
故障对上游 数据库的影响 | client故障,bootstrap会继续拉取变更, client恢复后直接从bootstrap拉取历史变更 | client故障会阻塞server拉取变更, client恢复会导致server瞬时从数据库拉取大量变更 | Databus本身的故障对数据库影响几乎为0 | |
系统状态监控 | 程序通过http接口将运行状态暴露给外部 | 暂无 | Databus程序可监控性更好 | |
开发语言 | java,核心代码16w,测试代码6w | java,4.2w核心代码,6k测试代码 | Databus项目更成熟,当然学习成本也更大 |
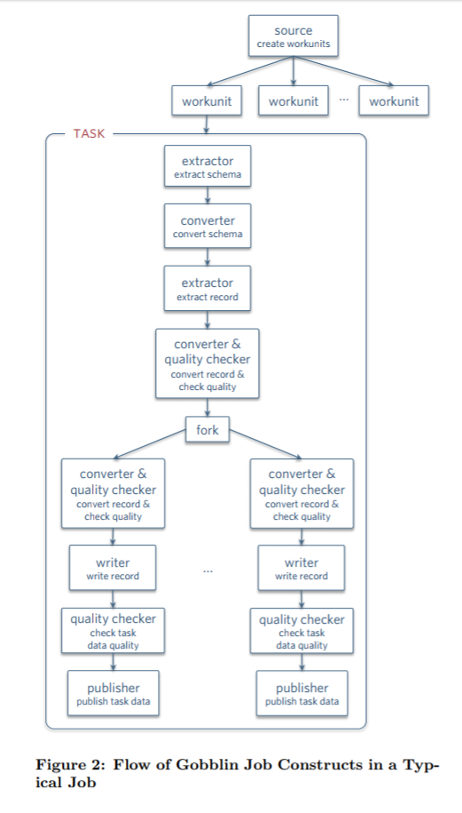
9)、gobblin
Gobblin是用来整合各种数据源的通用型ETL框架,在某种意义上,各种数据都可以在这里“一站式”的解决ETL整个过程,专为大数据采集而生,易于操作和监控,提供流式抽取支持。主要用于Kafka的数据同步到HDFS。
该框架来源于kafka的东家LinkedIn。大体的架构如下:

Gobblin的功能真的是非常的全。底层支持三种部署方式,分别是standalone,mapreduce,mapreduce on yarn。可以方便快捷的与Hadoop进行集成,上层有运行时任务调度和状态管理层,可以与Oozie,Azkaban进行整合,同时也支持使用Quartz来调度(standalone模式默认使用Quartz进行调度)。对于失败的任务还拥有多种级别的重试机制,可以充分满足我们的需求。再上层呢就是由6大组件组成的执行单元了。这6大组件的设计也正是Gobblin高度可扩展的原因。
Gobblin组件
Gobblin提供了6个不同的组件接口,因此易于扩展并进行定制化开发。分别是:
source
extractor
convertor
quality checker
writer
publisher
Source主要负责将源数据整合到一系列workunits中,并指出对应的extractor是什么。这有点类似于Hadoop的InputFormat。
Extractor则通过workunit指定数据源的信息,例如kafka,指出topic中每个partition的起始offset,用于本次抽取使用。Gobblin使用了watermark的概念,记录每次抽取的数据的起始位置信息。
Converter顾名思义是转换器的意思,即对抽取的数据进行一些过滤、转换操作,例如将byte arrays 或者JSON格式的数据转换为需要输出的格式。转换操作也可以将一条数据映射成0条或多条数据(类似于flatmap操作)。
Quality Checker即质量检测器,有2中类型的checker:record-level和task-level的策略。通过手动策略或可选的策略,将被check的数据输出到外部文件或者给出warning。
Writer就是把导出的数据写出,但是这里并不是直接写出到output file,而是写到一个缓冲路径( staging directory)中。当所有的数据被写完后,才写到输出路径以便被publisher发布。Sink的路径可以包括HDFS或者kafka或者S3中,而格式可以是Avro,Parquet,或者CSV格式。同时Writer也可是根据时间戳,将输出的文件输出到按照“小时”或者“天”命名的目录中。
Publisher就是根据writer写出的路径,将数据输出到最终的路径。同时其提供2种提交机制:完全提交和部分提交;如果是完全提交,则需要等到task成功后才pub,如果是部分提交模式,则当task失败时,有部分在staging directory的数据已经被pub到输出路径了。
Gobblin执行流程

Job被创建后,Runtime就根据Job的部署方式进行执行。Runtime负责job/task的定时执行,状态管理,错误处理以及失败重试,监控和报告等工作。Gobblin存在分支的概念,从数据源获取的数据由不同的分支进行处理。每个分支都可以有自己的Converter,Quality Checker,Writer和Publisher。因此各个分支可以按不同的结构发布到不同的目标地址。单个分支任务失败不会影响其他分支。同时每一次Job的执行都会将结果持久化到文件( SequenceFiles)中,以便下一次执行时可以读到上次执行的位置信息(例如offset),本次执行可以从上次offset开始执行本次Job。状态的存储会被定期清理,以免出现存储无限增长的情况。
Gobblin详情参考:http://www.imooc.com/article/78811
github源码:https://github.com/apache/incubator-gobblin
10)、MongoShake
MongoShake是阿里巴巴Nosql团队开源出来的一个项目,主要用于mongdb的数据同步到kafka或者其他的mongdb数据库中,MongoShake是一个以golang语言进行编写的通用的平台型服务,通过读取MongoDB集群的Oplog操作日志,对MongoDB的数据进行复制,后续通过操作日志实现特定需求。日志可以提供很多场景化的应用,为此,我们在设计时就考虑了把MongoShake做成通用的平台型服务。通过操作日志,我们提供日志数据订阅消费PUB/SUB功能,可通过SDK、Kafka、MetaQ等方式灵活对接以适应不同场景(如日志订阅、数据中心同步、Cache异步淘汰等)。集群数据同步是其中核心应用场景,通过抓取oplog后进行回放达到同步目的,实现灾备和多活的业务场景。
整体的架构图如下:


应用场景举例
1. MongoDB集群间数据的异步复制,免去业务双写开销。
2. MongoDB集群间数据的镜像备份(当前1.0开源版本支持受限)
3. 日志离线分析
4. 日志订阅
5. 数据路由。根据业务需求,结合日志订阅和过滤机制,可以获取关注的数据,达到数据路由的功能。
6. Cache同步。日志分析的结果,知道哪些Cache可以被淘汰,哪些Cache可以进行预加载,反向推动Cache的更新。
7. 基于日志的集群监控
功能介绍
MongoShake从源库抓取oplog数据,然后发送到各个不同的tunnel通道。源库支持:ReplicaSet,Sharding,Mongod,目的库支持:Mongos,Mongod。现有通道类型有:
1. Direct:直接写入目的MongoDB
2. RPC:通过net/rpc方式连接
3. TCP:通过tcp方式连接
4. File:通过文件方式对接
5. Kafka:通过Kafka方式对接
6. Mock:用于测试,不写入tunnel,抛弃所有数据
数据同步的架构如下图所示

更多详细介绍可以参考官方提供的中文介绍文档:https://yq.aliyun.com/articles/603329
11)、Flinkx
FlinkX是一款基于Flink的分布式离线/实时数据同步插件,可实现多种异构数据源高效的数据同步,其由袋鼠云于2016年初步研发完成,目前有稳定的研发团队持续维护,已在Github上开源(开源地址详见文章末尾)。并于今年6年份,完成批流统一,离线计算与流
计算的数据同步任务都可基于FlinkX实现。
github地址:https://github.com/DTStack/flinkx
FlinkX是一个基于Flink的批流统一的数据同步工具,既可以采集静态的数据,比如MySQL,HDFS等,也可以采集实时变化的数据,比如MySQL binlog,Kafka等。FlinkX目前包含下面这些特性:
大部分插件支持并发读写数据,可以大幅度提高读写速度;
部分插件支持失败恢复的功能,可以从失败的位置恢复任务,节约运行时间;失败恢复
关系数据库的Reader插件支持间隔轮询功能,可以持续不断的采集变化的数据;间隔轮询
部分数据库支持开启Kerberos安全认证;Kerberos
可以限制reader的读取速度,降低对业务数据库的影响;
可以记录writer插件写数据时产生的脏数据;
可以限制脏数据的最大数量;
支持多种运行模式;
基于Flink开发,支持分布式运行;
双向读写,某数据库既可以作为源库,也可以作为目标库;
支持多种异构数据源,可实现MySQL、Oracle、SQLServer、Hive、Hbase等近20种数据源的双向采集。
高扩展性,强灵活性,新扩展的数据源可与现有数据源可即时互通。
FlinkX目前支持下面这些数据库:
| Database Type | Reader | Writer | |
|---|---|---|---|
| Batch Synchronization | MySQL | doc | doc |
| Oracle | doc | doc | |
| SqlServer | doc | doc | |
| PostgreSQL | doc | doc | |
| DB2 | doc | doc | |
| GBase | doc | doc | |
| ClickHouse | doc | doc | |
| PolarDB | doc | doc | |
| SAP Hana | doc | doc | |
| Teradata | doc | doc | |
| Phoenix | doc | doc | |
| 达梦 | doc | doc | |
| Cassandra | doc | doc | |
| ODPS | doc | doc | |
| HBase | doc | doc | |
| MongoDB | doc | doc | |
| Kudu | doc | doc | |
| ElasticSearch | doc | doc | |
| FTP | doc | doc | |
| HDFS | doc | doc | |
| Carbondata | doc | doc | |
| Stream | doc | doc | |
| Redis | doc | ||
| Hive | doc | ||
| Stream Synchronization | Kafka | doc | doc |
| EMQX | doc | doc | |
| MySQL Binlog | doc | ||
| MongoDB Oplog | doc | ||
| PostgreSQL WAL | doc | ||
| Oracle Logminer | Coming Soon | ||
| SqlServer CDC | Coming Soon |

FlinkX开发者只需要关注InputFormat和OutputFormat接口实现即可。工作原理如下:

更多详情参考:
1、https://mp.weixin.qq.com/s/VknlH8L2kpnlcJ3990ZkUw
2、https://github.com/DTStack/flinkx/blob/1.8_release/README_CH.md
12)、Apache NIFI
A、背景:
Apache NiFi项目,它是一种实时数据流处理 系统,在去年由美国安全局(NSA)开源并进入Apache社区,NiFi初始的项目名称是Niagarafiles。当NiFi项目开源之后,一些早先在NSA的开发者们创立了初创公司Onyara,Onyara随之继续NiFi项目的开发并提供相关的支
持。Hortonworks公司收购了Onyara并将其开发者整合到自己的团队中,形成HDF(Hortonworks Data Flow)平台,如下图所示。

B、介绍:
一个易于使用,功能强大且可靠处理和分发数据的系统。
接下来我们分析一下关键字。
NIFI定义:
处理和分发数据,这是NIFI的要旨。它可以在系统中移动数据,并为你提供处理该数据的工具。
NIFI可以处理各种各样的数据源和不同格式的数据。你可以从一个源中获取数据,对其进行转换,然后将其推送到另一个目标存储地。

易于使用
Processors-boxes-通过连接器链接-箭头创建流程。NIFI提供了一个基于流的编程体验。
NIFI让我们一眼就能理解一组数据流操作,而这或许将需要数百行源代码来实现。
考虑下面的pipeline:

如果要在NIFI中实现转换上述的数据流,只需在NIFI图形用户界面,将三个组件拖放到画布中,然后连接做配置。也就需要个两分钟。

而如果你编写代码来执行相同的操作,则可能需要数百行才能达到相似的结果。
NIFI在构建数据pipeline方面更具表现力,我们不需要写代码,而NIFI就是为此而设计的。
强大
NIFI提供了许多开箱即用的处理器。使用者其实是站在巨人的肩膀上。这些标准处理器可以处理你可能遇到的绝大多数需求。
NIFI是高度并发的,但其内部封装了相关的复杂性。我们看到的处理器是一个高级抽象,它掩盖了并行编程固有的复杂性。我们可以多个处理器一起运行,一个处理器也可以有多个线程运行。
并发是你不希望打开的计算型Pandora盒。NIFI使得pipeline构建器免受并发复杂性的影响。
可靠
NIFI的设计实现具有扎实的理论基础。与SEDA之类的模型相似(SEDA全称是:stage event driver architecture,中文直译为“分阶段的事件驱动架构”,它旨在结合事件驱动和多线程模式两者的优点,从而做到易扩展,解耦合,高并发。各个stage之间的通信由event来传递,event的处理由stage的线程池异步处理。)。
对于数据流系统,要解决的主要问题之一就是可靠性。你想确保发送到某处的数据得到了有效接收。
NIFI通过多种机制在任何时间点跟踪系统状态,从而实现了高度的可靠性。这些机制是可配置的,因此你可以在延迟和应用程序所需的吞吐量之间进行适当的权衡。
NIFI利用lineage和provenance特征来跟踪每条数据的历史记录。它使得知道每条信息发生了什么转变。
Apache NIFI提出的数据血缘解决方案被证明是审核数据pipeline的出色工具。在诸如欧盟这样的跨国参与者提出支持准确数据处理的准则的背景下,数据血缘功能对于增强人们对大数据和AI系统的信心至关重要。
为什么要使用NIFI?
在确定解决方案时,请记住大数据的四个特点。

Volume — 你有多少数据?在数量级上,你接近几GB还是几百个PB?
Variety — 你有多少个数据源?你的数据是否结构化?如果是,结构是否经常变化?
Velocity — 你需要处理的频率是多少?是信用卡付款吗?它是物联网设备发送的每日性能报告吗?
Veracity — 你可以信任数据吗?另外,在操作之前是否需要进行多次清洁操作?
NIFI无缝地从多个数据源提取数据,并提供了处理数据中不同模式的机制。因此,当数据种类繁多时,它就非常适用了。
如果数据准确性不高,则NIFI尤其有价值。NIFI提供了多个处理器来清理和格式化数据。
通过其配置选项,NIFI可以解决各种 volume/velocity 场景问题。
数据路由解决方案的应用程序列表越来越多
物联网的兴起及其生成的数据流都强调了诸如Apache NIFI之类的工具的重要性。
微服务是新潮。在那些松耦合的服务中,数据是服务之间的契约。NIFI是在这些服务之间路由数据的可靠方法。
物联网将大量数据带到云中。对从边缘到云的数据的采集和验证带来了许多新挑战,NIFI可以有效应对这些挑战(主要是通过MiNIFI,针对边缘设备的NIFI项目)
制定了新的准则和法规以重新调整大数据经济。在日益增加的监视范围内,对于企业来说,至关重要的是清楚地了解其数据pipeline。例如,NIFI数据血缘可能会有助于你遵守法规。
弥合大数据专家与其他专家之间的鸿沟
从用户界面可以看到,用NIFI表示的数据流非常适合与你的数据pipeline进行通信。它可以帮助你的组织成员更加了解数据pipeline中发生的事情。
分析师正在寻求有关为什么这些数据以这种方式到达此处的见解?坐在一起,并在流程中漫步。在五分钟内,你将对提取转换和加载-ETL-pipeline有深入的了解。
你是否需要同行的反馈,以帮助你创建新的错误处理流程?NIFI决定将错误路径视为有效结果,这是一项设计决策。期望流程审查比传统的代码审查要短。
你应该使用它吗?或许吧
NIFI本身就易于使用。尽管如此,它还是一个企业数据流平台。它提供了一套完整的功能,你可能只需要其中的一部分即可。
如果你是从头开始并管理来自受信任数据源的一些数据,那么最好设置ETL pipeline。你可能只需要从数据库中捕获更改数据和一些数据准备脚本即可。
另一方面,如果你在使用现有大数据解决方案(用于存储,处理或消息传递)的环境中工作,则NIFI可以很好地与它们集成,并且很可能会很快获胜。你可以利用现成的连接器连接其他大数据解决方案。
既然我们已经看到了Apache NIFI的优点,现在我们来看看它的关键概念并剖析其内部结构。
我们已经理解了“NiFi is boxes and arrow programming”。但是,如果你必须使用NIFI,则可能需要更多地了解其工作原理。
在第二部分中,我将说明Apache NIFI的关键概念。
剖析Apache NIFI
启动NIFI时,你会进入其Web界面。Web UI是设计和控制数据pipeline的蓝图。

在NIFI中,处理器通过connections连接在一起。在前面介绍的示例数据流中,有三个处理器。

理解NIFI术语
要使用NIFI表示数据流,你必须首先掌握其语言。不用担心,只需几个术语就足以掌握其背后的概念。
那些一个个黑匣子称为处理器,它们通过称为connections的队列交换名为FlowFiles的信息块。最后,FlowFile Controller负责管理这些组件之间的资源。

让我们看看它是如何工作的。
FlowFile
在NIFI中,FlowFile是在pipeline处理器中移动的信息包。

FlowFile分为两个部分:
Attributes,即键/值对。例如,文件名,文件路径和唯一标识符是标准属性。
Content,对字节流的引用构成了FlowFile内容。
FlowFile不包含数据本身,否则会严重限制pipeline的吞吐量。相反,FlowFile保留的是一个指针,该指针引用存储在本地存储中某个位置的数据。这个地方称为内容存储库(Content Repository)。

为了访问内容,FlowFile从内容存储库中声明资源(claims),然后将跟踪内容所在位置的确切磁盘偏移,并将其返回FlowFile。
并非所有处理器都需要访问FlowFile的内容来执行其操作-例如,聚合两个FlowFiles的内容不需要将其内容加载到内存中。
当处理器修改FlowFile的内容时,将保留先前的数据。NIFI的copies-on-write
机制会在将内容复制到新位置时对其进行修改。原始信息保留在内容存储库中。
Example
比如一个压缩FlowFile内容的处理器。原始内容会保留在内容存储库中,NIFI并为压缩内容创建一个新条目。
内容存储库最终将返回对压缩内容的引用。FlowFile里指向内容的指针被更新为指向压缩数据。
下图总结了带有压缩FlowFiles内容的处理器的示例。

Reliability
NIFI声称是可靠的,实际上如何?当前使用的所有FlowFiles的属性以及对其内容的引用都存储在FlowFile Repository
中。
在pipeline的每个步骤中,在对流文件进行修改之前,首先将其以预写日志的方式(write-ahead log)记录在FlowFile Repository
中。
对于系统中当前存在的每个FlowFile,FlowFile Repository
存储:
FlowFile属性
指向FlowFile内容的指针
FlowFile的状态。例如:Flowfile在此瞬间属于哪个队列。

FlowFile Repository
为我们提供了流程的最新状态;因此,它是从中断中恢复的强大工具。
NIFI提供了另一个工具来跟踪流程中所有FlowFiles的完整历史记录:Provenance Repository
。
Provenance Repository
每次修改FlowFile时,NIFI都会获取FlowFile及其上下文的快照。NIFI中此快照的名称是Provenance Event
。Provenance Repository
记录Provenance Events
。
Provenance
使我们能够追溯数据血缘关系并为在NIFI中处理的每条信息建立完整的监管链。

除了提供完整的数据血缘之外,Provenance Repository
还提供从任何时间点重播数据的功能。

等等,FlowFile Repository
和Provenance Repository
有什么区别?
FlowFile Repository
和Provenance Repository
背后的想法非常相似,但是它们解决的是不同的问题。
FlowFile Repository
是一个日志,仅包含系统中正在使用的FlowFiles的最新状态。这是flow的最新情况,可以快速从中断中恢复。Provenance Repository
更为详尽,因为它可以跟踪流中每个FlowFile的完整生命周期。

可以这么理解,FlowFile Repository
里面保存的是你此时某个动作的照片,Provenance Repository
保存的是你这个动作的视频。你可以倒退到过去的任何时刻,研究数据,并从给定的时间重放操作。它提供了数据的完整血缘关系。
#Processor
处理器是执行操作的黑匣子。处理器可以访问FlowFile的属性和内容来执行所有类型的操作。它们使你能够在数据输入,标准数据转换/验证任务中执行许多操作,并将这些数据保存到各种数据接收器。

NIFI在安装时会附带许多处理器。如果你找不到适合自己的用例的处理器,可以构建自己的处理器。
处理器是完成一项任务的高级抽象。这种抽象非常方便,因为它使pipeline的构建免受并发编程和错误处理机制的困扰。
处理器提供了多个配置设置的界面以微调其行为。

这些处理器的属性是NIFI与你的应用程序需求之间的最后联系。细节很重要,所以pipeline建设者会花费大部分时间来微调这些属性以匹配预期的行为。
Scaling
对于每个处理器,你可以指定要同时运行的并发任务数。这样,流控制器将更多资源分配给该处理器,从而提高其吞吐量。处理器共享线程。如果一个处理器请求更多的线程,则其他处理器的可用线程就会少了。
横向扩展:扩展的另一种方法是增加NIFI群集中的节点数。
Process Group
现在,我们已经了解了什么是处理器,这很简单。
一堆处理器及其连接可以组成一个Process Group
。你添加了一个Input Port
和一个Output Port
,以便Process Group
可以接收和发送数据。

Connections
Connections
是处理器之间的队列。这些队列允许处理器以不同的速率进行交互。就像存在不同尺寸的水管Connections
可以具有不同的容量。

由于处理器根据它们执行的操作以不同的速率消耗和产生数据,因此Connections
充当FlowFiles的缓冲区。
Connections
中可以有多少数据是有限制的。同样,当水管已满时,你将无法再加水,否则水会溢出。
在NIFI中,你可以限制FlowFile的数量及其通过Connections
的聚合内容的大小。
当你发送的数据超出Connections
的处理能力会发生什么?
如果FlowFiles的数量或数据量超过定义的阈值,则将触发背压机制(backpressure)。在队列中没有空间之前,Flow Controller不会安排Connections
上游的处理器再次运行。
假设你在两个处理器之间最多只能有10000个FlowFile。在某个时候,连接中有7000个元素。因为限制为10000。P1仍然可以通过Connections
发送数据到P2。

现在,假设处理器一下子向该Connections
发送了4000个新的FlowFiles。7000 + 4000 = 11000→我们超过了10000个FlowFiles的连接阈值。

这个限制是软限制,表示可以超出限制,但是Flow Controller不会调度处理器P1,直到Connections
恢复到其阈值(10000个FlowFiles)以下。

你想要设置适合于要处理的数据量和速度的Connections
阈值,要始终考虑四个V(大数据的四个特点)。
超出限制的想法听起来很奇怪,当FlowFiles或关联数据的数量超过阈值时,将触发交换机制(swap mechanism)。

优先处理FlowFiles
NIFI中的Connections
是高度可配置的。你可以选择如何在队列中确定FlowFiles的优先级,以确定接下来要处理的文件。
在可用的配置中,例如,先进先出-FIFO。但是,你甚至可以通过FlowFile中的属性来优先处理传入数据包。
#Flow Controller
Flow Controller是将一切融合在一起的粘合剂。它为处理器分配和管理线程。这就是执行数据流的方式。

此外,Flow Controller还可以添加Controller Services。
这些服务有助于管理共享资源,例如数据库连接或云服务提供商凭据。Controller Services是守护进程(daemons)。它们在后台运行,并提供配置,资源和参数供处理器执行。
例如,你可以使用AWS凭证提供程序服务使你的服务与S3存储桶进行交互,而不必担心处理器级别的凭证。

与处理器一样,开箱即用的控制器服务也很多。
更多介绍可以参考:https://www.jianshu.com/p/115e6771ed5a
官方网址:http://nifi.apache.org/
13)、streamsets
StreamSets 数据收集器是一个轻量级,强大的引擎,实时流数据。使用Data Collector在数据流中路由和处理数据。
要为Data Collector定义数据流,请配置管道。一个流水线由代表流水线起点和终点的阶段以及您想要执行的任何附加处理组成。配置管道后,单击“开始”,“ 数据收集器”开始工作。
Data Collector在数据到达原点时处理数据,在不需要时静静地等待。您可以查看有关数据的实时统计信息,在数据通过管道时检查数据,或仔细查看数据快照。

对于Streamsets来说,最重要的概念就是数据源(Origins)、操作(Processors)、目的地(Destinations)。创建一个Pipelines管道配置也基本是这三个方面。
常见的Origins有Kafka、HTTP、UDP、JDBC、HDFS等;Processors可以实现对每个字段的过滤、更改、编码、聚合等操作;Destinations跟Origins差不多,可以写入Kafka、Flume、JDBC、HDFS、Redis等。
你可以自己部署一个单机版,免费的,那么这个单机版就会收到硬件资源的限制导致总任务数量的是有瓶颈的,目前看下来还是有点吃资源的,4核16G,差不多跑50多个任务吧,可能我的任务计算量还是比较大,部署有增量和递减,管理用户只能有一个。有Rest Api
你可以部署一个Control Hub集群版,收费的,多钱官网没有明确标明
官方地址:https://streamsets.com/
github源码:https://github.com/streamsets
学习方式:
youtube 的Demo视频
Ask 社区 https://ask.streamsets.com/ 提问用的,回答率不保证,在Jira之后的一个社区
Jira https://issues.streamsets.com/
slack 聊天室 streamsetters.slack.com
14)、FLink SQL CDC
flink sql cdc 是flink 1.11 版本开始推出的功能,指在加强flink sql的能力以及flink 数据同步的能力。支持canal和Debezium 的cdc 。
Flink’s Table API & SQL programs can be connected to other external systems for reading and writing both batch and streaming tables. A table source provides access to data which is stored in external systems (such as a database, key-value store, message queue, or file system). A table sink emits a table to an external storage system. Depending on the type of source and sink, they support different formats such as CSV, Avro, Parquet, or ORC.


官方详细说明:https://ci.apache.org/projects/flink/flink-docs-release-1.11/zh/dev/table/connectors/formats/canal.html
总结:
1、databus活跃度不高,datax和canal 相对比较活跃。
2、datax 一般比较适合于全量数据同步,对全量数据同步效率很高(任务可以拆分,并发同步,所以效率高),对于增量数据同步支持的不太好(可以依靠时间戳+定时调度来实现,但是不能做到实时,延迟较大)。
3、canal 、databus 等由于是通过日志抓取的方式进行同步,所以对增量同步支持的比较好。
4、以上这些工具都缺少一个监控和任务配置调度管理的平台来进行支撑。
5、flinkx活跃度也不是非常高,关注的人还不是很多。
6、Apache NIFI 适合于重量级的数据同步处理,datax 相对来说比较轻量级。
7、Flink sql cdc 应该再未来会很有前景
附:github个人相关代码:https://github.com/597365581/bigdata_tools




