Java研发工程师必备技能非MySQL莫属,虽说易学好上手,但应对大厂面试,最容易遭遇滑铁卢、功败垂成的也是它。
上手简单,玩转难,才是这款开源数据库叱咤业界多年的真实写照。
MySQL 8.0正式版的到来,在性能和速度方面带来的双重提升,进一步夯实着自身的霸榜地位,远非一句简单的“不可小觑”能够定义的。
毕竟关乎数据,差之毫厘谬以千里,数据的真实有效和精准程度直接影响着价值呈现,左右决策的制定和落地执行。
所以,大厂面试提问的细腻程度达到“令人发指”的程度也就可以理解了。
更遑论基于对MySQL的掌握程度进行的阶级划分。
如果只能单纯地进行数据库的开发和使用,自然无法跳出初级开发工程师的能力范畴;倘若能够熟练掌握技术,对业务进行数据建模,表达实体关系、索引优化,自然进阶Java高级开发工程师之列。

但大多数技术人往往沉湎于知识点的累积和记忆,对MySQL的底层原理和架构设计知之甚少,遇到面试官抛出的相关考题很难进行多元解答和灵活应变。
应对高并发、如何高效分库分表、进行索引优化等实战难题,选择的解决方案更是千篇一律,毫无新意和创新可言,想要从一众竞争者中杀出重围无疑是难上加难。
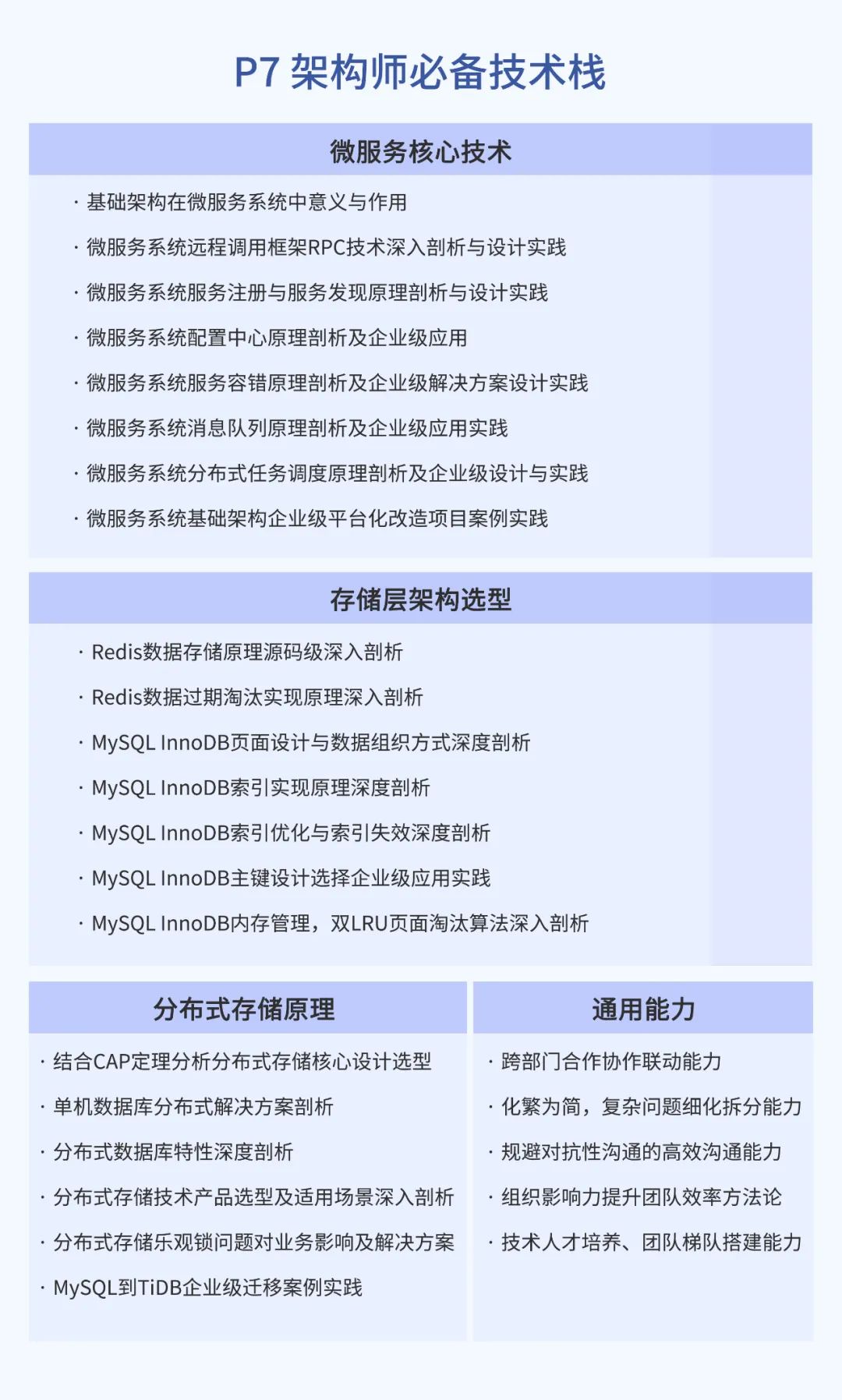
破局思维的前提是基于对技术软件底层原理和架构设计的熟练掌握,以架构师的思路和视野学习MySQL,既能够夯实分库分表、分布式部署等核心技术点,又能够掌握普通开发者难以触及的MySQL架构设计方法论。
既拥有强劲的技术实力做背书,又能以架构师的视角带你玩转MySQL,至尊首选非玄姐莫属。
为了帮助更多开发工程师、架构师掌握MySQL核心,成功进阶大厂,玄姐携手前58集团高级架构师陈东老师,结合10多年一线大厂实践经验,对标大厂需求,打磨了一套《MySQL实战34讲》在线专栏课,全面涵盖大厂考点,更有底层设计原理剖析+架构设计实战双重元素高维加持!3天时间,掌握MySQL 核心架构技术,并在58、转转等大厂千亿级真实海量数据案例中,培养你的MySQL 实战能力,助你斩获大厂offer,实现职场进阶!

高薪工程师(P6~P9)能力测评系统
进行专业测评
3天,覆盖34个知识要点。主讲东哥将结合他在58集团的高级架构师经验,手把手带你掌握 MySQL 架构体系设计,揭秘存储、锁、事务等核心技术原理,并在腾讯、阿里的真实项目中,加深你对分库分表等核心技能的理解。

特别福利:
报名训练营即可免费领取高薪工程师(P6~P9)能力测评系统,进行能力自测。由业界名师大咖教研团队倾心打造的IT工程师能力测试系统从专业知识、通用能力、专业技能和组织影响力等四大能力维度进行评估,并针对性地给出在各个维度需要进行提升的方向。
对于广大技术人而言,可谓是指明前路和挖掘自身潜力的法宝神器。






掌握MySQL架构体系的设计原理;
掌握MySQL存储引擎、索引、事务等实现原理;
掌握千亿级企业海量数据分库分表设计方法论;
掌握海量数据分库分表带来的数据路由与分布式事务解决方案设计能力;
掌握千亿级企业海量数据真实案例(电商、微信等)设计与实践;
具备架构师灵活应用、优化和分析数据库的能力,再也不用担心微服务下数据分片的问题,具备应对海量数据存储的设计能力。
《MySQL实战34讲》专栏课将基于大厂真实实战案例,深入剖析MySQL架构设计、提炼千亿级企业海量数据分库分表方法论、落地应对千亿级并发场景方案设计与实践,外加大牛名师通俗易懂的企业案例式讲解,带你真正掌握架构师级MySQL海量数据设计与实践,从而在成为优秀架构师的路上越走越快!
推荐给所有初、中级 Java 开发工程师,真的很值得一看。





