
ohasd无法kill,一旦kill,立马又会被拉起了(参考/etc/initab中的respawn含义)

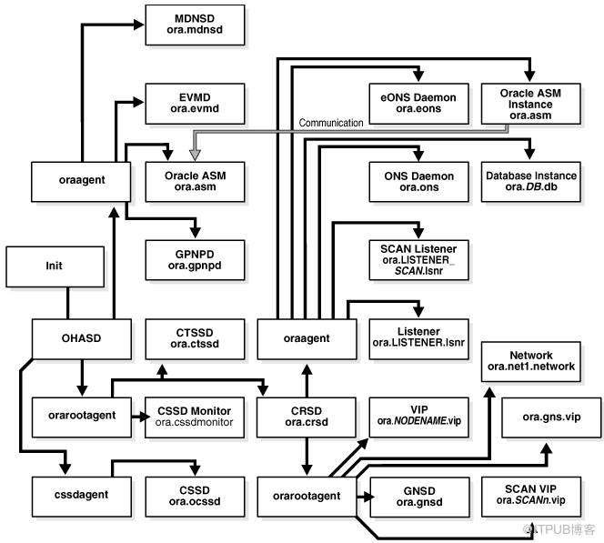
Level 1:OHASD派生出:
cssdagent:负责生成CSSD的agent代理进程。
orarootagent:负责管理所有root所拥有的ohasd资源的agent代理进程。
oraagent:负责管理所有Oracle所拥有的ohasd资源的agent代理进程。
cssdmonitor:与cssdagent共同负责监控CSSD和节点健康。
Level 2:
OHASD orarootagent派生出:
CRSD:负责管理集群资源的主要进程
CTSSD:集群时间同步的服务进程
Diskmon:磁盘监控进程
ACFS: (ASM Cluster File System) Drivers。ASM集群文件系统驱动程序
OHASD cssdagent派生出:
CSSD:集群同步服务进程
OHASD oraagent派生出:
MDNSD:DNS lookup时使用的进程
EVMD:时间监控进程
ASM:监控ASM实例的资源
GIPCD:内联集成和内连接节点通信时使用的进程
GPNPD:即插即用主进程
OHASD cssdmonitor派生出:
CSSMONITOR:CSSD进程监控进程
Level 3:CRSD派生出:
oraagent:负责管理所有Oracle所拥有的属于crsd相关资源的代理进程
orarootagent:负责管理所有root所拥有的属于crsd相关资源的代理进程
Level 4:CRSD oraagent派生出:
ASM Resource:ASM实例资源
Diskgroup:用于管理、监控ASM磁盘组使用的资源
DB Resource:用来监控、管理数据库和实例使用的资源
SCAN Listener:Single Client Access Name监听器资源,在SCAN VIP上进行监听。
Listener:节点监听器资源
Services:用来监控和管理service使用的资源
ONS:Oracle Notification Service,Oracle通知服务
eONS: 增强的Oracle通知服务
GSD:向后兼容9i的资源
GNS(可选的):Grid Naming Service网格命名服务,该服务用于SCAN命名解析。
Level 4:CRSD rootagent派生出:
Network Resource:监控公共网络资源
SCAN VIP(s):SCAN VIP资源
Node VIPs:每个节点一个VIP资源
ACFS Registery:加载ACFS资源(ASM Cluster File System)
GNS VIP(可选的):GNS VIP资源
各进程对应表:





