
❑ 导 读
企业进行数字化建设是实现精细化运营和数字化创新发展的关键所在,数据中台建设是企业实现数智化转型的必经之路。

来源 | 数据中台交付标准化白皮书
数据中台建设是企业实现数智化转型的必经之路,拥有转型需求的企业应该尽早迈出这一步,打破惯性、坚定地推进数据指导下的自驱动变革。
数据中台交付“1+3+3+1”框架
白皮书指出,数据中台是业务与技术的结合点,其基于产品化的运营思路,跑通数据流转之后,服务于业务前台,企业基于对数据的洞察优化业务方向,并通过反馈回来的业务数据再次输入数据中台,持续提升中台使用价值,实现数据和业务不断的正向循环和相互促进。数据中台需要不断的打磨、开发和持续运营,在不断实践的过程中企业也会建立起走出经验主义、走入数据管理的核心逻辑。
白皮书指出,企业家面临最大的确定性是如何应对巨变时代的不确定性,未来十年全球数字经济最重要的主题之一是数字基础设施的重构、切换与迁移以及基于新型数字基础设施的商业生态再造。今天越来越多的企业因管理失衡、市场失焦、营销失语、系统失灵、增长失速等方面的风险而进行数字化转型,进行数据中台建设。
然而,实践表明,数据中台建设经常遇到客户预期过高、低估困难、押注外力等情况;客户想要服务商以标准专业的交付体系,以专业能力指导项目高质量完成,甚至是从各个维度以最佳实践和未来驱动的思想引领客户进入数据智能的全新时代。实际上,数据中台技术服务提供商因行业经验、专业人员、方案成熟度等方面的不足,导致以客户价值为中心的定制化需求服务面临巨大挑战。
数据中台的建设是业务和技术双轮驱动的,基于业务价值需求导向,企业在进行数据中台建设时通常会以数据统一化、标准化、资产化等为手段,进而实现数据面向全业务开放赋能,所以数据中台建设内容基本都会涉及不同程度的数据治理、数据服务、数据应用、管理流程制度、数据运营及上下游业务协同等,这样以来其交付周期一般以数月为最小单位,加上以下方面原因导致交付内容和过程管控困复杂。
1)数据中台项目交付一般都要涉及咨询、业务、数据、技术、运营等,交付技术覆盖范围广、资源需求大;同时,客户服务需求的多样性及服务商专业人员储备不足,导致数据中台设计和落地实施存在诸多质量问题和不确定性;
2)在交付过程中,从需求调研、方案设计、开发实施到试运行,基本都是在线下由不同角色、甚至不同服务商完成的,缺乏项目交付全流程、全生命周期的数字化工作台承载,很难实现对项目全局掌控,各个环节都容易出现不同类型的问题与挑战;除项目前期需要充分准备与思考外,也需要项目交付人员的个人经验与能力去把控项目进度与质量;
3)交付验收周期长,根据各行业数字化转型趋势分析和阿里巴巴数据中台交付实践经验发现,数据中台技术服务从需求调研、方案规划再到实施落地的整体交付周期以数月为单位,同时交付的业务价值及质量等级很难做到在线化、可视化评估。
一般产品交付完成产品售卖和产品部署即可,而数据中台交付是集成交付,包罗万象,软件、硬件、基础设施、大数据平台、数据资产、数据服务、数据应用、定制化开发等基本都涉及,导致交付复杂度高。
因此,数据中台服务提供商需要建设数据中台交付的生态体系作为支撑,形成合作模式,进行彼此资源整合应用,来应对日趋复杂的企业需求及规模化交付需求。但是,数据中台服务提供商之间在能力的匹配上有很大不确定性,而造成这种不确定性的原因往往集中在伙伴间能力成长差异性、伙伴内部对员工的不同组织架构带来的不稳定性以及员工本人对职业路径规划所产生的波动性、伙伴对行业领域知识的缺乏。这些因服务提供商的知识和能力上的参差不齐,使得数据中台交付生态协同难,进而导致企业对数据中台交付的不确定性存在敏锐的感知。

数据中台交付的标准体系
交付流程、交付文档集、交付工具集是三位一体的能力支撑体系。基于交付流程动作及产出,沉淀交付技术资产,包含交付物、过程产出物、项目评审意见、阶段性汇报总结等文档;通过对多个项目文档的提炼抽象脱敏等手段,形成通用解决方案和行业解决方案;结合数据资产目录划分方法,进行文档集的资产目录构建,一方面做内部参考借鉴,另一方面为交付工具打造提供输入;交付工具集,基于通用解决方案和基础产品开放能力,围绕具体交付实施场景而构建,能有效降低数据中台交付门槛,为交付动作执行提供武器弹药支持,同时倒逼交付文档集的不断迭代更新。交付技术服务团队包含业务架构师、技术架构师、数据产品经理及实施人员等,与政企客户服务对象一起,基于数字化工作台进行数据中台项目在线化交付。

交付前阶段包括交付前置环节,支持售前团队进行数据中台需求沟通及方案设计,提前识别交付风险,并提供规避建议,完成数据中台项目签约,保障项目交付履约。交付前置环节的交付任务包括需求方案、风险识别、交付评审和启动规划。
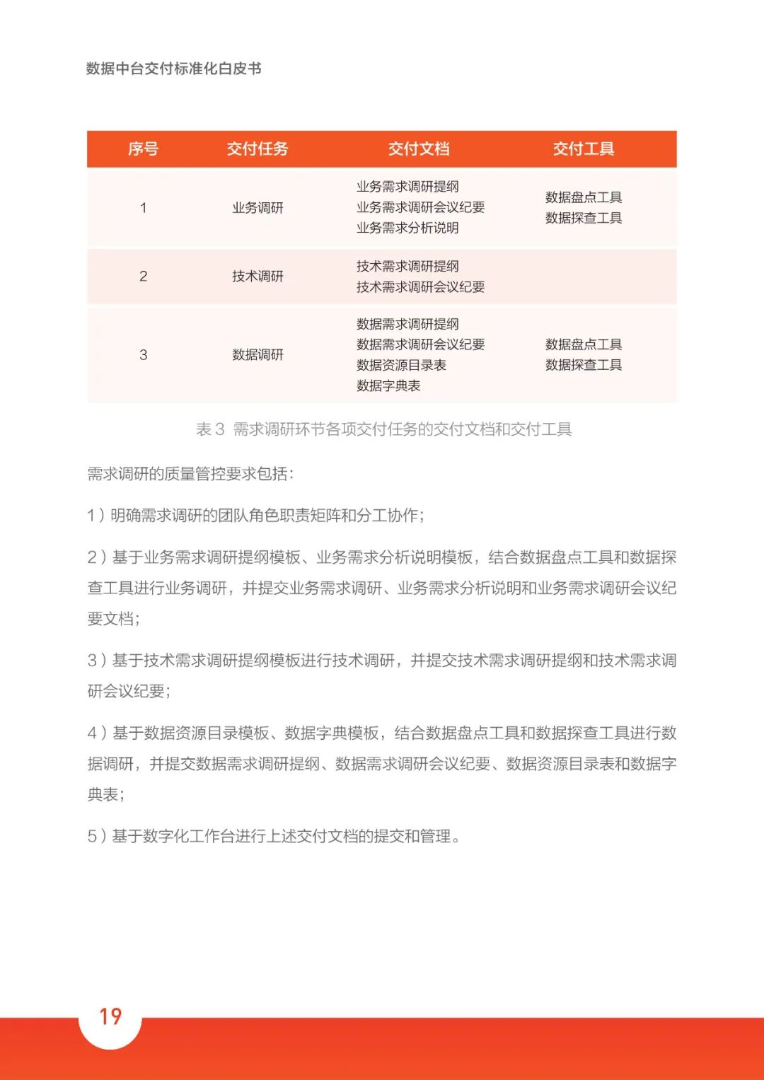
需求调研环节:需求调研环节基于工作说明书中的业务目标和范围,从业务、数据、技术等方面对客户的需求进行详细调研,为交付实施提供需求输入。需求调研环节的交付任务包括业务调研、技术调研和数据调研。
方案设计环节:方案设计环节基于需求调研环节的交付文档和交付前置环节的项目交付工作说明书文档,完成数据中台业务蓝图设计、数据产品设计、架构设计、数据模型设计及测试方案设计,为开发实施提供输入。
开发实施环节:开发实施环节基于数据中台详细设计方案,进行数据中台平台环境搭建、数据采集、代码研发、数据回刷与校验、数据服务研发与测试、数据应用研发与测试等交付实施工作。开发实施环节的交付任务包括数据集成、数据研发、应用研发、数据回刷和集成测试。
试运行环节:试运行环节确定试运行目标与范围,制定试运行方案与运行保障机制,配置监控告警,处理试运行的缺陷及需求;明确交付质量要求,便于制定正式上线运行措施和管理规范,完成知识转移,为转维和终验做准备。试运行环节的交付任务包括试运行和知识转移。
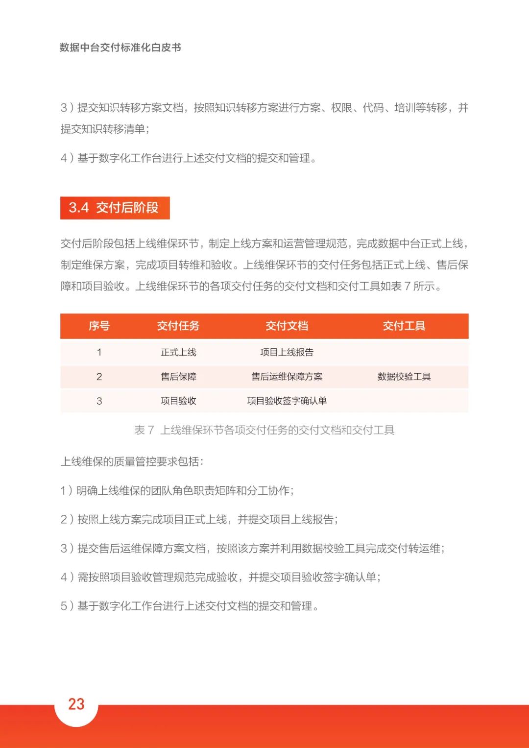
交付后阶段包括上线维保环节,制定上线方案和运营管理规范,完成数据中台正式上线,制定维保方案,完成项目转维和验收。上线维保环节的交付任务包括正式上线、售后保障和项目验收。
随着数据中台在行业头部及领先企业逐渐落地,服务商和生态伙伴经历了各类业务场景能力沉淀过程,产品技术和实施方法日趋成熟,需求端对数据中台的理解和信任逐步加深,行业增长势头明显,市场规模迅速扩展。
在大型、头部企业渗透率逐渐增加的同时,中小企业将成为服务商的重要增量市场。因此,提炼和总结数据中台的服务内容,沉淀行业通用能力,形成标准化的整体解决方案,以助力中小企业数字化转型,提升数据中台服务商和生态伙伴的规模化交付能力,其重要意义不言而喻。
现阶段,数据中台技术已相对成熟,在数据中台的交付实践过程中,企业自身的资源配置能力、管理经验、组织变革等成为高质量建设数据中台的关键要素,这些要素的标准能力构建也迫在眉睫。
当然,数据中台的涵义一直随着发展而改变,但无论怎么变化,数据中台交付标准化建设始终以时代发展的趋势和业务需求为出发点,继续围绕要做什么、怎么做、产出什么、怎么衡量等为主线持续迭代演进,不断将其推向新时代、新台阶、新高度。
具体内容如下













































▐ 白皮书
数字孪生技术应用白皮书(2021)
▐ 国际要闻
▐ 政策新规
▐ 数据观出品






