点击上方蓝色字体,选择“设为星标”

几个问题,引发思考:
什么时候 leader 选举? 选举的过程? 选举过程中,是否能提供服务? 选举结果,是否会丢失数据?
服务器角色
2 个小问题:
服务器节点有多少角色? 每个角色的作用?
角色
ZK 集群中,服务器节点,有 3 中角色:
Leader:ZK 集群工作机制的核心,主要工作: 调度者:集群内部各个服务节点的调度者 事务请求:事务请求的唯一调度和处理者,保证集群事务处理的顺序性 Follower:主要职责: 非事务请求:Follower 直接处理非事务请求,对于事务请求,转发给 Leader Proposal 投票:Leader 上执行事务时,需要 Follower 投票,Leader 才真正执行 Leader 选举投票 Observer:ZK 3.3.0+
版本开始引入,提升 ZK 集群的非事务处理能力,主要职责:非事务请求:Follower 直接处理非事务请求,对于事务请求,转发给 Leader
特别说明:Observer 跟 Follower 的唯一区别:
Follower 参与投票:Leader 选举、Proposal 提议投票(事务执行确认) Observer 不参与投票:只用于提供非事务请求的处理
疑问:节点成为 Follower 还是 Observer 是 配置文件中设定的?
Leader 选举
2 个小问题:
什么时候,进行 Leader 选举? Leader 选举的具体过程,是什么?
时机
下面任何一种情况,都会触发 Leader 选举:
启动时,集群服务器刚启动 运行时,Leader 崩溃
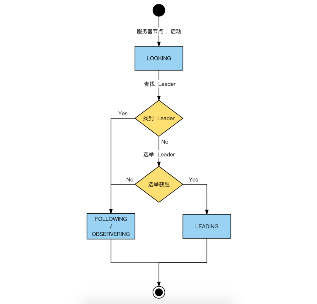
服务器的状态流转:

过程
Leader 选举过程,本质就是广播优先级消息
的过程,选出数据最新的服务节点,选出优先级最高的服务节点,基本步骤:
各个服务器节点,广播自己的优先级标识 (sid,zxid)服务器节点收到其他广播消息后,跟自己的优先级对比,自己优先级低,则变更当前节点投票的优先级 (sid,zxid)
,并广播变更后的结果当任意一个服务器节点收到的投票数,超过了 法定数量
(quorum),则,升级为 Leader,并广播结果。
疑问:法定数量
(quorum),一般设置为集群规模大小的半数以上,quorum 在哪配置的?
特别说明:
服务器节点的优先级标识: (sid,zxid)优先比较 zxid
(事务 ID),其次比较sid
(服务器ID)sid
(服务器 ID) 是节点配置文件中设定的当前服务器上的 zxid
是什么时候设定的?是在 Leader 执行事务过程中,向当前服务器同步的?如何活的当前服务器上的zxid
?
具体选举过程:

补充说明:
由于网络延时,节点得不到足够多广播信息时,会做出错误的投票判断,纠正过程更耗时 选举过程中,服务器节点会等待一定时间,再广播投票信息,时间间隔一般设定为 200 ms上面 Leader 选举,采取事件触发 Push 方式
广播消息,称为快速 Leader 选举
,因为之前的 Leader 选举,采用Pull 方式
,每隔1s
拉取一次。
疑问:
服务器节点,等待
200ms
的起始时间点是什么?是收到一轮新投票消息,开始计时?RE:
正常情况下,投票信息是 事件触发
,广播出去的;当某个服务器节点,判断支持当前节点的投票数量 >= 法定数量
(quorum),则,仍然等待200ms
,确认是否有更优的投票。
真正的投票信息:
| 属性 | 说明 |
|---|---|
| id | 被推举 Leader 的 sid |
| zxid | 被推举 Leader 的事务ID |
| electionEpoch | 投票的轮数,约束:同一轮投票,计数有效 |
| peerEpoch | 被推举 Leader 的 epoch |
| state | 当前服务器的状态 |
一次 Leader 选举过程,属于同一个 electionEpoch
,结束时,会选出新的 Leader;服务器节点,在比较 (sid,zxid)
之前,会先比较选举轮次 electionEpoch
,只有同一轮次的 Leader 投票信息才是有效的:
外部投票轮次 > 内部投票轮次,更新内部投票,并且触发当前节点投票信息的重新广播 外部投票轮次 < 内部投票轮次,直接忽略当前的外部投票 外部投票轮次 = 内部投票轮次,进一步比较 (sid,zxid)
疑问:Leader 负责执行所有的事务操作,一次事务操作,
Leader 如何将事务操作同步到 Follower 和 Observer ?同步、异步? 如何保证同步过程中,事务一定执行成功?事务失败的影响?
Leader 上执行的事务状态,通过 Zab
状态更新的广播协议,更新到 Follower 和 Observer。
附录
分布式系统 Leader 选举:脑裂
脑裂(split brain):服务器集群的 2 个子集,能够同时独立选举 Leader,并正常运行,形成 2 个集群。
解决办法:Leader 选举的法定数量
(quorum),超过正常集群的半数。
Leader 选举的必要条件:节点数量 > 法定数量
。

文章转载自yangyidba,如果涉嫌侵权,请发送邮件至:contact@modb.pro进行举报,并提供相关证据,一经查实,墨天轮将立刻删除相关内容。




