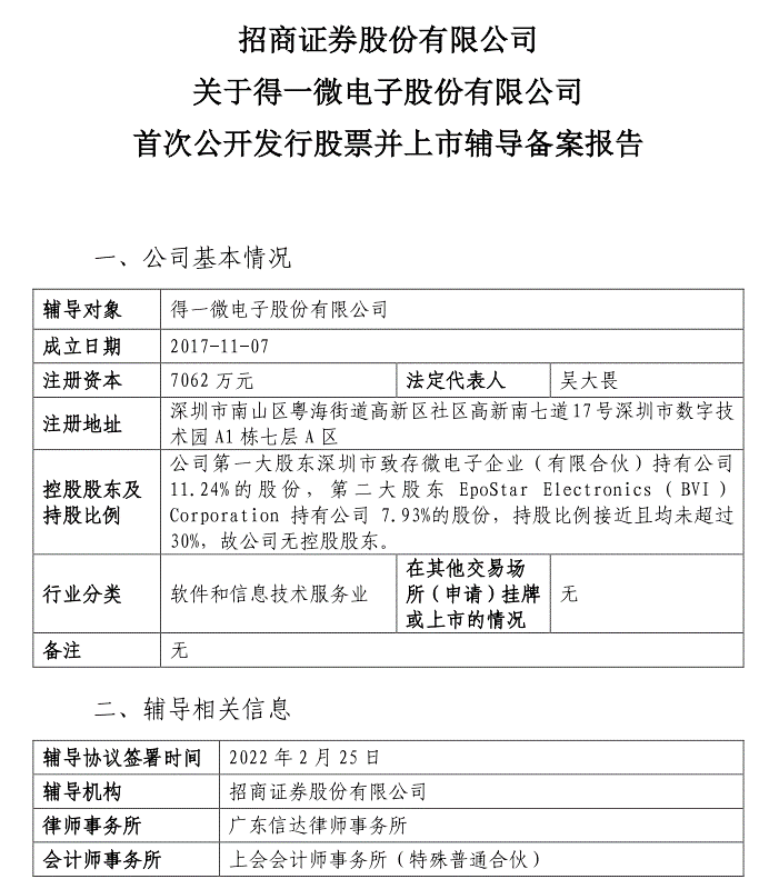
近年来,深圳存储产业链公司相继启动上市,继已上市的朗科之后,江波龙也已成功过会即将登陆创业板,同时佰维等存储厂商也在陆续备战IPO,此次国产主控厂商得一微电子也正式开启了上市之路。得一微电子早前已于2018年完成3亿人民币的A轮融资,2020年度先后完成B轮、B1轮和B2轮融资,其快速发展的背后,不乏江波龙、TCL、传音控股、越秀金控、鼎晖投资、松禾资本等知名企业和投资机构的身影。根据近期招商证券投行披露的关于得一微电子股份有限公司首次公开发行股票并上市辅导备案报告,得一微电子上市辅导协议签署于2月25日,预计于2022年7月至8月通过最终辅导验收,此后将正式提交上市申请。报告显示,得一微第一大股东深圳市致存微电子企业(有限合伙)持有11.24%的股份,第二大股东EpoStar Electronics(BVI)Corporation 持有其7.93%的股份,持股比例接近且均未超过30%,故暂无控股股东。
来源:公开信息总部位于深圳的得一微电子股份有限公司(YEESTOR),在合肥、新竹、广州、长沙等地均设有分支机构。其前身是2007年成立的深圳市硅格半导体有限公司,于2018年与存储主控芯片厂商立而鼎科技合并为得一微电子。公司通过15年的技术积累和业务拓展,建立了通用存储(USB/SD)、嵌入式存储(UFS/eMMC/SPI-NAND)和SSD存储(SATA/PCIe)的完整存储产品线。得一微致力于为行业客户提供存储控制芯片、工业用存储模组、IP和设计服务在内的一站式存储解决方案,产品覆盖消费级、企业级、工业级、汽车级应用,累计出货超10亿套。据了解,得一微电子不仅是大陆唯一全产品线稳定出货的存储控制芯片厂商,也凭借自身优势打造一流的工业用存储模组,为客户提供稳定可靠、高质量的工业存储解决方案。公司掌握多项关键技术,已获得授权发明专利224项,拥有所有存储控制器的核心IP,并提供存算一体解决方案,满足AIoT及数据中心等新兴应用的挑战。【免责声明】文章为作者独立观点,不代表IC咖啡立场。如因作品内容、版权等存在问题,请联系IC咖啡进行删除。
最后修改时间:2022-03-25 10:08:12
文章转载自
IC咖啡,如果涉嫌侵权,请发送邮件至:contact@modb.pro进行举报,并提供相关证据,一经查实,墨天轮将立刻删除相关内容。