
“信创”,即信息技术应用创新,最早出现在2016年。在“棱镜门”事件之后,以银行为主的传统金融机构积极开展去IOE等信创运动。之后随着科技自主化成为国家战略,信创产业获得越来越多的资源和政策支持,也带动整个产业迈入黄金发展期。本专题将通过案例报告等形式聚焦信创产业发展所面临的核心问题,并提出相关策略建议。
√ 人大金仓成立于1999年,由中国人民大学最早一批从事数据库学科理论研究的专家学者发起创建,是中国电子科技集团公司(CETC)的成员企业之一。
√ 人大金仓的主要业务为数据库配套产品及解决方案,主要服务于电子政务、党务、国防军工、金融、智慧城市、企业信息化等行业。人大金仓数据库已累计装机部署近100万套,是唯一入选国家自主创新产品目录的数据库产品,在特定场景下的性能已超越国际数据库巨头Oracle等厂商。
√ 2022年2月,人大金仓入围工信部“2021年数字技术融合创新应用典型解决方案”,同时作为中国数据库领域头部厂商,人大金仓相继中标中国石化、中国石油、中国海油的数据库国产化采购项目。2021年12月,人大金仓再次获得太极股份近2亿元增资,持股比例从33.28%上升至51%。此前,太极股份已先后于2011年、2017年、2020年三次战略投资人大金仓。
【目前,零壹智库正在撰写《国产数据库发展报告2022》,欢迎各数据库厂商通过点击文末“阅读全文”参与调研。】
出品 | 零壹智库
作者 | 林若薇 编审 | 李昕
目录
一、公司介绍
(一)公司概况
(二)覆盖行业多,业务区域大
(三)产品性能优越,不断引进高端技术人才和技术
(四)受资本青睐,2年融资近3亿
二、产品及发展战略
(一)产品获国家级认证,明星产品党政信创市占率第一
1.数据存储计算产品
2.数据采集整合产品
3.数据生态产品
(二)“国产化”替代先行者,一心只为赶超Oracle
(三)积极响应国家需求,“国家队”先行一步
三、机遇及挑战
(一)大数据时代来临,数据安全成为隐患
(二)信创产业迎巨大市场需求机遇
一、公司介绍
(一)公司概况
北京人大金仓信息技术股份有限公司(简称:人大金仓)成立于1999年,由中国人民大学最早一批在国内从事数据库学科理论研究和教学的专家学者发起创建,是中国电子科技集团公司(CETC)的成员企业之一。
人大金仓的主要产品为全面的数据库配套产品及解决方案。作为中国数据库产业带路人,人大金仓已形成以数据库管理系统KingbaseES、分析型数据库系统KingbaseADB、异构数据同步软件KingbaseFS、数据库迁移评估系统KingbaseDMS为核心,多款产品协同配合的产品体系,满足客户上云、海量数据存储与调用、复杂场景应用等需求。
2022年2月,人大金仓入围工信部“2021年数字技术融合创新应用典型解决方案”,同时作为中国数据库领域头部厂商,人大金仓相继中标中国石化、中国石油、中国海油的数据库国产化采购项目。
人大金仓主要服务于电子政务、党务、国防军工、金融、智慧城市、企业信息化等行业,数据库已累计装机部署近100万套。公司官方公众号显示,2018年,人大金仓申报的“数据库管理系统核心技术的创新与金仓数据库产业化”项目荣获2018年度国家科学技术进步二等奖,是唯一入选国家自主创新产品目录的数据库产品。2021年,人大金仓持续在国产数据库关键领域市占率第一,在信创领域中标占比超50%。目前已获得26项授权数据库内核实现技术专利,87项软件著作权。
根据Wind数据显示,人大金仓2016年和2020年的营业收入分别为4914.43万元、2.41亿元,年复合增长率为48.86%。截至2021年第三季度,人大金仓2021年的归母净利润为1327.87万元,已超过2020年的归母净利润625.55万元。但人大金仓2016年的归母净利润为806.70万元。经过四年的发展,人大金仓的归母净利润反倒下降22.46%,但2021年大幅上升,大概原因或是2020年疫情爆发导致公司销量下降所致。
(二)覆盖行业多,业务区域大
人大金仓构建了覆盖数据管理全生命周期、全技术栈的产品以及解决方案体系,广泛应用于电子政务、国防军工、能源、金融、电信等超过20个重点行业和关键领域,在北京、上海、天津等地设有研发和服务中心,在全国近3000个县市设有分公司、办事处及代理机构,提供7×24小时的本地化服务。
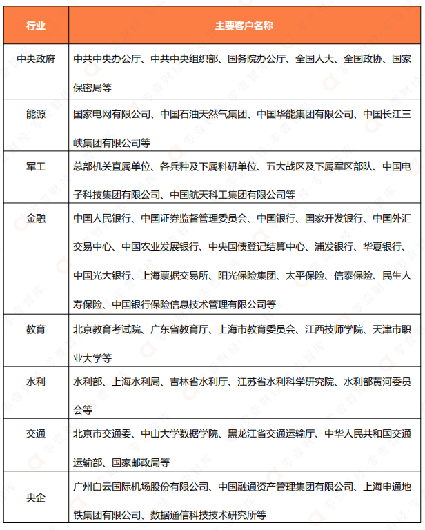
由表1可以看出,人大金仓产品广泛应用于政府、能源、军工和金融各大领域。根据人大金仓官方公众号显示,截至2021年,人大金仓在党政信创数据库领域的总体市场占有率在50%以上,排名第一。在金融领域,金仓数据库产品已广泛应用于中国人民银行、中国证券监督管理委员会、中国进出口银行等多个金融监管机构和重点金融企业。在行业信创市场,金仓数据库已覆盖能源、电信、建筑、铁路、航空、轨交、制造等领域。而正在推进的信息技术创新工作,也为龙芯、飞腾、鲲鹏等国产芯片以及麒麟、统信UOS等操作系统厂商带来了新的发展机遇。
此外,人大金仓还积极同产业链上下游伙伴及应用厂商展开深度兼容认证及其他生态合作。2021年,人大金仓与华为、麒麟软件、统信软件等十多家厂商围绕数据库生态建设发起“金兰生态联盟”,聚合产业生态力量搭建行业生态用户平台。人大金仓还通过KCA、KCP课程培训、开发者社区赋能DBA及技术人员,打造企业——个人互动、互促、共进步的生态格局。
表1:人大金仓部分客户目录

数据来源:公司官网,零壹智库
(三)产品性能优越,不断引进高端技术人才和技术
人大金仓自成立以来,立足自主研发,专注数据管理领域。据人大金仓官方公众号显示,人大金仓曾担任“核高基”重大专项数据库方向课题的牵头承担单位。2013年被评为国家规划布局重点软件企业。2018年,申报的“数据库管理系统核心技术的创新与金仓数据库产业化”项目荣获2018年度国家科学技术进步二等奖。2019年,在中央国家机关2019年软件协议供货采购项目中,人大金仓9款产品成功中标入围。
在2021年中国数据库产业峰会上,人大金仓发布了立于多云环境的金仓云数据库服务管控平台KRDS,该产品同步支持KES、KADB、PostgreSQL等数据库产品,并支持阿里云、华为云、曙光云、腾讯云等国内主流云平台。目前人大金仓与华为、中国移动、联想等多家企业达成合作关系,而金仓数据库系统在特定场景下的性能已超越国际巨头数据库Oracle等厂商。
在人才和技术引进方面,人大金仓联合高校力量,打破数据库行业发展瓶颈,建立数据库内核研发专家库。2021年,中国计算机学会数据库专业委员会携手人大金仓,联合中国人民大学、北京理工大学、西南大学、北京交通大学等十所高校发起了数据库产业人才培养“核计划”。2020年7月,人大金仓宣布完成近亿元融资,更是引入了数家产业龙头企业,如电子政务领域的南威软件和医疗领域的东华软件,将彼此的产品与服务相融合,共同开拓市场与客户,提升市场竞争力。
图1:数据库产业人才培养“核计划”联合高校名单

资料来源:公司官方公众号,零壹智库
(四)受资本青睐,2年融资近3亿
2021年12月,人大金仓再次获得太极股份(002368.SZ)近2亿元增资,少数股东股权被收购,太极股份持股比例从33.28%上升至51%。此前,太极股份已先后于2011年、2017年、2020年三次战略投资人大金仓,持续增资逐步成为控股股东。2020年,人大金仓获得南威软件(603636.SH)、东华软件(002065.SZ)和电科研投等公司的融资加持。2017年,南天信息(000948.SZ)投资人大金仓,持有股权比例为11.72%。截至2021年12月,南天信息最新持股比例摊薄为7.94%。
数据库作为基础软件之一,在科技生态底层建设中起着重要的作用。中国电科通过子公司太极股份多次增资人大金仓,旨在加速自有软件体系的搭建和相关产品的自主研发。在太极股份2021年中报重点提及,人大金仓基于鲲鹏96核服务器的单机构限性能达到150万TPMC,新增45项Oracle专有能力和10项高可用能力;核心产品金仓数据库对于1TB-5TB数据库完全备份最多只需要1.38小时,备份性能已接近国际领先水平。
2020年受疫情影响,经济发展受挫,大多数企业举步维艰,但人大金仓却逆势而为,获得太极股份追加增资,同时战略投资方电科研投、南威软件与东华软件加入,总融资额近亿元。人大金仓也得以借助股东的渠道和客户资源,使得产品迅速为广泛市场客户所接受和使用,推动国产化数据库在中国各行各业应用的纵深发展。
图2:2016年至2021年人大金仓融资历程

数据来源:企查查,零壹智库
表2:2021年12月交易后人大金仓股权结构

数据来源:Wind,零壹智库
二、产品及发展战略
作为国产数据库的先行者,人大金仓早在2009年就已经走进电力行业入驻华北电网,以后备系统的身份与主调系统并行一年多后,终于成功上位替换掉了Oracle数据库。自2014年来,市场快速发展,国产化替代的机会越来越多。很多行业客户主动要求试用人大金仓的产品,很多合作伙伴上门做产品适配和兼容性认证等。之后,人大金仓一直致力于产品研发和市场开拓。一方面定制了一系列国产化替代方案,并进行行业应用,另一方面,人大金仓与产品链合作伙伴一起,共同打造软硬件一体化的自主可控解决方案。目前,人大金仓是唯一获得国家科学技术进步奖的中国数据库企业,作为国内数据库领路人,人大金仓在追赶国际水平,缩小差距这条路上越走越远。
(一)产品获国家级认证,明星产品党政信创市占率第一
人大金仓的核心业务是数据库,主要产品有数据存储计算产品、数据采集整合产品和数据生态产品。下面将对其产品性能简要介绍。
1.数据存储计算产品
数据存储计算产品包括金仓数据库管理系统(KES)、金仓分析型数据库系统(KADB)和金仓HTAP分布式数据库(KSOne)。KES是一款面向企事业单位管理信息系统、业务及生产系统、决策支持系统等打造的承载数据库,致力于解决高并发、高可靠数据存储计算问题。KADB是支撑GB-PB级结构化数据存储、分析、挖掘的大规模并行处理(MPP)数据库。KSOne则是一款面向交易型业务、实时分析、时间序列等场景的HTAP分布式数据库。
其中,KES是人大金仓的明星产品。据公司官方公众号,KES在信创三期市场份额超过50%,国内数据库关键应用领域销售套数占比第一。2020年7月,人大金仓成功入围中国移动的自主可控OLTP数据库联合创新项目招标,随后展开数据库自主创新工作。目前,中国移动网间结算系统各项测试任务均已完成,KES全替代了之前的Oracle数据库并支撑了中国移动网间集中结算系统每月400-500亿条话单处理需求,保障了运营商之间正常的业务流转及运行。2022年3月,人大金仓凭借金仓KES领先技术,全面参与全国政府两会的电力系统运维以及现场数据库系统巡检工作,确保两会顺利进行。
2.数据采集整合产品
数据采集整合产品包括金仓数据比对工具(KDC)和金仓异构数据同步软件(KFS)。KDC是人大金仓自主研发的数据比对工具。具有数据比对、结构比对、用户管理等功能。KFS是面向异地容灾、数据集中共享分发、兼顾数据仓库场景推出的数据同步产品。
3.数据生态产品
金仓数据库迁移评估系统(KDMS)是一款可以将Oracle、SQLServer、MySQL等主流数据库轻松迁移到Kingbase上的数据库迁移工具。KDMS使用向导式数据迁移工具,可实现数据无损、快速迁移,支持DB2、MySQL、Excel文件等数据源中的数据迁移。其中,与Oracle兼容率达97%以上,数据迁移平滑、成本更低,被称为数据库语言的“翻译家”,数据库对象的“搬运工”。
(二)“国产化”替代先行者,一心只为赶超Oracle
2009年,人大金仓以后备系统的身份入驻华北电网。国家电网智能电网调度系统是7×24小时连续运行的,在这种情况下,客户对数据规模、数据压力和系统运行的稳定性等要求都非常高。以华北电网的数据量为例,人大金仓数据库每分钟要处理30万条数据,并通过高可用配置等一系列机制保证了系统的长期稳定运行,对产品性能要求非常高。一年多后,人大金仓成功替代了Oracle。为了让各企业客户能够更加了解人大金仓产品,人大金仓官网上有一项产品试用功能,迄今为止还在提供。自2014年以来,国产化替代的机会越来越多,很多行业客户主动要求试用人大金仓的产品,很多合作伙伴上门做产品适配和兼容性认证等。人大金仓公众号显示,到2021年为止,人大金仓在国产数据库关键领域市占率第一。
人大金仓总裁任永杰坦言,无论是品牌、市场的影响力方面,还是在技术方面,国内数据库厂商和国外的还有很大差距。但在自身发展和国家使命的双重激励下,人大金仓持续发力,积极与国内外一些开放联盟加强合作,还通过自主研发、产学研合作、借鉴开源等措施,实现对产品的持续完善和增强,不断提高市场竞争力。
(三)积极响应国家需求,“国家队”先行一步
2021年中关村论坛中,国家主席习近平在开幕致辞中强调,碳达峰碳中和是我国实现可持续发展、高质量发展的内在要求,也是推动构建人类命运共同体的必然选择。面对数字化世界能源需求量的大幅度提升,降低各类耗能设备的能源消耗成为必然选择。对此,人大金仓率先在中关村论坛现场发布“低碳”产品KRDS,打造“绿色”数据库管理解决方案。KRDS提供基于浏览器专业的开发和运维管理、专业的诊断分析与调优、多维度数据库实例资源状态概览等能力,为信创应用轻松上云提供强有力支持,为用户提供稳定高效的数据库服务。
不仅如此,在2021安徽省智慧医疗和大健康产业信息化创新峰会上,人大金仓作为中国数据库龙头企业,携金仓KES、KADB、KSOne等核心产品及解决方案重磅亮相。医疗数据涉及个人隐私、临床、基因以及全程诊疗数据,数据安全将成为医疗信息化转型的重点。人大金仓表示能够持续提供灵活又安全的信息技术,重构医疗行业和大健康产业模式,提升综合效益和运行效率。
三、机遇及挑战
(一)大数据时代来临,数据安全成为隐患
第48次《中国互联网络发展状况统计报告》显示,截至2021年6月,我国网民规模达10.11亿,互联网普及率达71.6%,形成了全球最为庞大、生机勃勃的数字社会。随着互联网用户规模不断扩大,用户在互联网的行为被记录进而转化为数据,全新的大数据时代悄然而至。但与此同时,各项技术应用背后的数据安全风险也日益凸显。近年来,有关数据泄露、数据窃听、数据滥用等安全事件屡见不鲜。并且目前国内市场大部分都还在使用国外数据库,存在巨大的数据泄露风险。因此,数据库的国产化替代迫在眉睫。人大金仓数据库对数据库文件的运行过程中备份,对数据库在存储过程的保护,以及在数据库运行过程中具有安全措施对丢失和损坏的数据进行恢复功能,能够保证数据在运行过程中的安全。但目前国内数据库的市场影响力相对较弱,还无法撼动国外产品的垄断地位,未来还需继续加强产品研发,提高市场竞争力。
图3:我国2018年上半年至2021年上半年网民规模发展情况

数据来源:中国互联网络信息中心,零壹智库
(二)信创产业迎巨大市场需求机遇
我国信创产业在近些年迈入了新的发展阶段,从早期“863”“核高基”时期从无到有的开创与突破,到国家半导体产业大基金用资本方式驱动产业发展,信创产业走过了不可用、可用阶段,开始进入了好用阶段。这一阶段,信创产品将在党政军及金融、能源、电信等八大行业全方位替代,同时意味着信创产业迎来巨大市场需求机遇。信创产业的发展离不开外在环境,但更重要的是企业本身的技术力量。
为了发展我国自己的技术,国产数据库人大金仓于1999年设立。时至2021年,人大金仓深耕政务服务领域20多年,持续稳定支撑70%以上的中央部委政务电子系统国产化升级。在全国产运行环境下,公司政务服务覆盖全国31个省份,全面助推数字政府建设。
推荐阅读

End.

↓↓点击“阅读原文”,参与案例征集。




