Postgres Operator 的 scope 是提供、修改配置和清理使用 Patroni 的 Postgres 集群,基本上是为了在 K8s 上轻松方便地运行基于 Patroni 的集群。
Postgres Operator 在由 Patroni 提供支持的 Kubernetes (K8s) 上提供易于运行的高可用性 PostgreSQL 集群。它仅通过 Postgres 清单 (CRD) 进行配置,以轻松集成到自动化 CI/CD 管道中,而无需直接访问 Kubernetes API,从而促进基础设施即代码(infrastructure as code)而不是手动操作。
- Patroni: https://github.com/zalando/patroni
- PostgreSQL: https://www.postgresql.org/
Operator 功能
- Postgres 集群变化的滚动更新,包括快速的小版本更新
- 无需重新启动 pod 即可调整实时卷大小(AWS EBS、PVC)
- 使用 PGBouncer 进行数据库连接池
- 支持 PG13 的快速升级。支持所有集群全局升级
- 恢复和克隆 Postgres 集群(包括主要版本升级)
- 此外,可以配置到 S3 存储桶的逻辑备份
- 来自 S3 WAL 存档的备用集群
- 可针对非云环境进行配置
- K8s 上的基本凭证和用户管理,简化应用程序部署
- 支持自定义 TLS 证书
- 创建和编辑 Postgres 集群清单的 UI
- 在 Amazon AWS、Google Cloud、OpenShift 和 Kind 本地运行良好
- 支持 AWS EBS gp2 到 gp3 迁移,支持 iops 和吞吐量配置
PostgreSQL 功能
- 支持 PostgreSQL 14,从 9.6+ 开始
- 通过 Patroni 流式复制集群
- 通过 Spilo 使用 pg_basebackup / WAL-E 进行时间点恢复(Point-In-Time-Recovery)
Spilo: https://github.com/zalando/spilo
pg_basebackup: https://www.postgresql.org/docs/11/app-pgbasebackup.html
WAL-E: https://github.com/wal-e/wal-e
- 预加载库:bg_mon, pg_stat_statements, pgextwlist, pg_auth_mon
bg_mon: https://github.com/CyberDem0n/bg_mon
pg_stat_statements: https://www.postgresql.org/docs/14/pgstatstatements.html
pgextwlist: https://github.com/dimitri/pgextwlist
pg_auth_mon: https://github.com/RafiaSabih/pg_auth_mon
- 包括。流行的 Postgres 扩展,例如 decoderbufs, hypopg, pg_cron, pg_partman, pg_stat_kcache, pgq, plpgsql_check, postgis, set_user 和 timescaledb
decoderbufs: https://github.com/debezium/postgres-decoderbufs
hypopg: https://github.com/HypoPG/hypopg
pg_cron: https://github.com/citusdata/pg_cron
pg_partman: https://github.com/pgpartman/pg_partman
pg_stat_kcache: https://github.com/powa-team/pg_stat_kcache
pgq: https://github.com/pgq/pgq
plpgsql_check: https://github.com/okbob/plpgsql_check
postgis: https://postgis.net/
set_user: https://github.com/pgaudit/set_user
timescaledb: https://github.com/timescale/timescaledb
Postgres Operator 在 Zalando 开发并已在生产中使用了三年多。
使用 Spilo 12 或更旧的镜像
如果您已经在旧版本中使用带有 Spilo 12 Docker 镜像的 Postgres operator,则需要注意备份路径的更改。我们将主版本引入备份路径,以平滑现在支持的主版本升级。
- 主版本升级: https://github.com/zalando/postgres-operator/blob/master/docs/administrator.md#minor-and-major-version-upgrade
新的 operator 配置可以设置兼容性标志 enable_spilo_wal_path_compat 以使 Spilo 在当前路径中查找 wal 段,但也可以在旧格式路径中查找。这是以潜在的性能成本为代价的,应该在几天后禁用。
最新的 Spilo 镜像是:registry.opensource.zalan.do/acid/spilo-14:2.1-p4
最旧的 Spilo 镜像是:registry.opensource.zalan.do/acid/spilo-12:1.6-p5
入门
为了快速获得第一印象,请按照入门教程的说明进行操作。
- 入门教程: https://github.com/zalando/postgres-operator/blob/master/docs/quickstart.md
支持的 Postgres 和应用程序设置

概念
Postgres operator 在 Kubernetes (K8s) 上管理 PostgreSQL 集群:
- operator 监视 PostgreSQL 集群清单的添加、更新和删除,并相应地更改正在运行的集群。例如,当用户提交新清单时,operator 会获取该清单并生成一个新的 Postgres 集群以及所有必要的实体,例如 K8s StatefulSets 和 Postgres 角色。有关清单可能包含的设置,请参阅此 Postgres 集群清单。
operator: https://coreos.com/blog/introducing-operators.html
Postgres 集群清单: https://github.com/zalando/postgres-operator/blob/master/manifests/complete-postgres-manifest.yaml
- operator 还监视其自身配置的更新,并在必要时更改正在运行的 Postgres 集群。例如,如果 pod 中的 Docker 镜像发生变化,则 operator 执行滚动更新,这意味着它会与新的 Docker 镜像一一重新生成每个托管 StatefulSet 的 pod。
自身配置: https://github.com/zalando/postgres-operator/blob/master/manifests/configmap.yaml
- 最后,operator 定期将每个 Postgres 集群的实际状态与集群清单中定义的所需状态同步。
- operator 的目标是解放双手,因为配置只能通过清单进行。这可以轻松集成到自动化部署管道中,而无需直接访问 K8s。
作用域
Postgres Operator 的 scope 是提供、修改配置和清理使用 Patroni 的 Postgres 集群,基本上是为了在 K8s 上轻松方便地运行基于 Patroni 的集群。配置和修改包括一侧的 K8s 资源,但也包括集群启动并运行后的数据库和角色配置。我们尽量把工作留给 K8s 和 Patroni,尤其是集群引导和高可用性。不过,operator 需要参与一些总体编排,比如滚动更新以改善用户体验。
在当前状态下,监控或调整 Postgres 不在 operator 的作用域内。但是,通过全局可配置的 sidecar,我们提供了足够的灵活性来补充其他工具,如 ZMON、Prometheus 或更多 Postgres 特定选项。
- ZMON: https://opensource.zalando.com/zmon/
- Prometheus: https://prometheus.io/
所涉实体概述
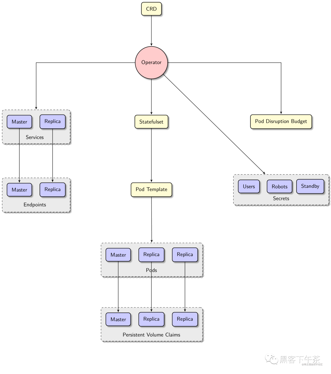
这是一张图,它总结了 operator 在提交新的 Postgres cluster CRD 时将创建的内容:

如果没有对单个集群 pod 内部的概述,这张图是不完整的,所以让我们放大一下:

这两张图应该可以帮助您了解 operator 提供的功能类型的基础知识。
状态
该项目目前正在积极开发中。然而,Zalando 已经在内部使用它,以便在 K8s 上运行大量 Postgres 集群,用于 staging 环境和越来越多的 production 集群。在这种环境中,operator 被部署到多个 K8s 集群中,用户通过我们的 CI/CD 基础设施部署清单或依靠精简的用户界面来创建清单。
作者:为少




