现象
先来看个现象,下图中一个sql任务居然有多个job并行跑,为什么呢?

不错看到这里是不是有很多疑问,下面我就带着这些疑问,从以下几方面一一解答。
看看Spark的调度框架是否支持并行提交多个job(引用了些其他博主的内容) 讲解 SparkSQL
的ThriftServer
入口,为后面SQL并行提交Job做铺垫讲解在非自适应与自适应情况下SQL的并行提交Job的机制
1 并行提交多个job
1.1 是否支持并行提交多个任务
df.write.partitionBy("type", "interval").mode("append").parquet("s3://data")
通过 partitionBy
功能让Spark自动做将数据写入不同的分区路径。对于一个 Spark Job
,我们总是期望能充分利用所有的cpu-vcore
来并行执行,因此通常会将数据repartition
成cpu-vcore
的个数,即每个cpu-vcore
上跑一个Task。而对于写文件的Job,每个Task会写入到自己的一个文件中,最终生成的文件数是由Task个数决定。在下图中,假设集群总共有12个cpu-vcore
分配给Executor
使用,那么就会有12个Task并行执行写入,最终生成12个文件。

从充分利用资源的角度来看,这样的设计无疑是最佳的。但是, 对于一些实时流处理任务或者周期性的离线任务而言,这样做会产生大量的小文件,会给后续的文件加载和快速查询带来困难
。因此,从尽可能产生少量文件的角度出发,需要采用下图所示的写入方式,即在写入前,将数据分配到少量的Partition中,用少量的Task来执行。但是,这样做就会导致有部分cpu-vcore
在写入过程中处于闲置状态,造成了资源浪费。

显然,在这件事情上,“充分利用资源”和“产生少量文件”两个方向发生了冲突。那么,有没有一个两全之策呢?即既保证产生少量文件,又能把原本闲置的资源利用起来。如下图所示,假设我们能 同时跑多个写入文件的Job,每个Job利用一部分cpu-vcore来执行
,似乎就可以达到这个目的了。带着这样的思路,做一番调研与实践。

上述思路可以总结为:通过一个SparkContex并行提交多个Job,由Spark自己来调度资源,实现并行执行。针对这个思路,首先要搞清楚Spark是否支持这么玩,如果支持的话又是怎么支持的。 简单梳理下Spark的任务调度机制:
SparkContext
向DAGScheduler
提交一个Job后,会创建一个JobWaiter
对象,用于阻塞当前线程,等待Job的执行结果。因此,在一个线程中,Job是顺序执行的。DAGScheduler
会根据RDD的依赖关系将一个Job划分为若干个Stage(以Shuffle为界)。因为前后Stage存在数据上的依赖,所以只有父Stage执行完毕才能提交当前Stage。DAGScheduler
在提交Stage时,会根据Partition信息生成相应的Task,打包成TaskSet,提交给TaskScheduler
。而TaskScheduler
收到后,会将TaskSet封装成TaskSetManager,丢到任务队列中等待执行。SchedulerBackend
负责Executor状态与资源的管理,当发现有空闲资源时,就会通过TaskScheduler
从任务队列中取出相应的TaskSetManager去调度执行。TaskSetManager
中的Task最终会分发到Executor中的线程里去执行。

Spark是以TaskSetManager
为单元来调度任务的。通常情况下,任务队列中只会有一个TaskSetManager
,而通过多线程提交多个Job时,则会有多个TaskSetManager
被丢到任务队列中。在有空闲资源的情况下,谁会从队列里被取出来执行就取决于相应的调度策略了。目前,Spark支持FIFO和FAIR两种调度策略。
基本可以明确以下两点:
Spark支持通过多线程在一个 SparkContext
上提交多个Job,每个线程里面的Job是顺序执行的,但是不同线程的Job是可以并行执行的,取决当时Executor中是否有充足的cpu-vcore。任务队列中的 TaskSetManager
是有序执行,还是轮询执行(可分配权重)取决于采用哪种调度策略。
可以用多线程方式并行提交Job,示例如下:
var df = spark.read.json("person.json").repartition(55)
// df.cache()
// val c = df.count()
// println(s"${c}")
val jobExecutor = Executors.newFixedThreadPool(5)
for( _ <- Range(0, 5) ) {
jobExecutor.execute(new Runnable {
override def run(): Unit = {
val id = UUID.randomUUID().toString()
df.coalesce(11).write.json(s"hdfs://ns1/user/root/data/test/${id}")
}
})
}
1.2 Spark Thrift Server简单讲解
Thrift 是一种接口描述语言和二进制通信协议,由 Facebook 开发并贡献到 Apache 开源社区,用来定义和创建跨语言的服务 。Thrift包含的代码生成引擎可以应用于多种语言中,包括C ++、 Java 、 Python 等 。其数据传输采用二进制格式,相对常用的 XML 和 JSON 格式体积更小,在多语言、高并发和大数据场景下更具优势 。
Thrift 框架支持使用
IDL (Interface Definition Language)
定义服务接口,然后利用提供的编译器将服务接口编译成不同语言的实现代码,从而实现服务端和客户端跨语言的支持。SparkThriftServer
中定义的 Thrift的协议在 if 目录下的TCLIService
. thrift文件中 。客户端与服务端工作的原理如下图所示,协议层( Protocol)、传输层(Transport)乃至底层 IO传输的具体实现都不需要用户关心 。

Spark 中启动ThriftServer 的主要流程
:
整个服务的生命周期从执行。sbin 文件夹下的start-thriftserver.sh
脚本开始直到执行stop-thriftserver
脚本结束。最终调用sparkSubmit
接口提交org.apache.spark.sql.hive.thriftserver.HiveThriftServer2
应用。

ThriftCLIService
作为服务端负责维护与客户端的连接并将客户端的请求转发至SparkSQLCLIService
,SparkSQLCLIService
通过调用后端Hive或Spark系统完成运算并把执行结果返回给ThriftCLIService
, 最终ThriftCLIService
把结果返回给客户端 。ThriftCLIService
有ThriftHttpCLIService
和ThriftBinaryCLIService
两种形式,分别对应 Http输模式和 Binary 传输模式,通过配置参数( hive.server2. transport.mode)
进行判断,默认为 Binary模式。SparkSQLSessionManager
对象,用于 Session 的管理 。而SparkSessionManager
是SessionManager
的子类,构造参数也比SessionManager
多了一个 SQLContext,其内部包含一个SparkSQLOperationManager
对象,用于 Operation 的管理。SparkSQLCLIService
、SparkSQLSessionManager
、SparkSQOperationManager
三者 之间的关系类似基本的CLIService
、SessionManager
、OperationManager
之间的关系 。SparkOperationManager
创建的是SparkExecuteStatementOperation
, 查询发送给 SparkSQL 完成 。SparkExecuteStatementOperation
是 Spark SQL 执行 SQL 语句的最终实现,其内部声明了4 个比较重要 的对象 :执行 SQL 语句 生成的 result (DataFrame 类型)、结果集的迭代器iter(Iterator [SparkRow] 类型)
、结果集头部迭代器iterHeader (Iterator[SparkRow]类型)
和数据类型dataTypes ( Array[DataType] 类型 )
。作为 Operation 的子类,外部调用的接口是 runInternal 方法,但其核心逻辑在execute
方法中实现 。
def execute() : Unit = {
****************************************
result = sqlContext.sql (statement) // 构造逻辑计划阶段和物理计划阶段, 最终得到 的是 DataFrame 数据类型
****************************************
iter = {
val useincrementalCollect = sqlContext.getConf(
" spark.sql.thriftServer.incrementalCollect","false").toBoolean
if (useincrementalCollect) {
result.toLocaliterator.asScala
} else {
****************************************
result.collect().iterator // 启动runJob
****************************************
val (itra, itrb) = iter. duplicate
IterHead = itra
iter = itrb
dataTypes = result.queryExecution.analyzed.output.map(_.dataType).toArray
…………………………………………………………………………………………………………………………………………
}
1.3 SparkSQL中如何并行Job
举个例子TPC-DS中标准SQL第一个sql为例子来说明并行Job:
with customer_total_return as
(select sr_customer_sk as ctr_customer_sk
,sr_store_sk as ctr_store_sk
,sum(SR_FEE) as ctr_total_return
from store_returns
,date_dim
where sr_returned_date_sk = d_date_sk
and d_year =2001
group by sr_customer_sk
,sr_store_sk)
select c_customer_id
from customer_total_return ctr1
,store
,customer
where ctr1.ctr_total_return > (select avg(ctr_total_return)*1.2
from customer_total_return ctr2
where ctr1.ctr_store_sk = ctr2.ctr_store_sk)
and s_store_sk = ctr1.ctr_store_sk
and s_state = 'MI'
and ctr1.ctr_customer_sk = c_customer_sk
order by c_customer_id
limit 100;
在开启与关闭自适应情况下来比对对比生成的并行Job数:

上图中看到明显开启spark.sql.adaptor.enabled=true情况下生成的并行Job更多,下面我们分析一下两种情况的执行计划。
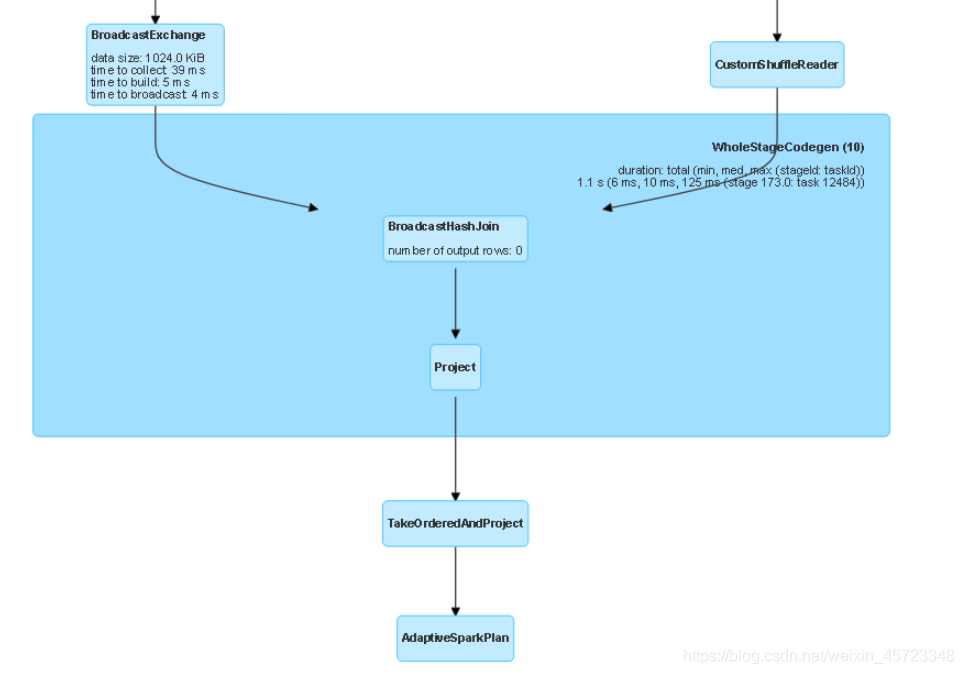
关闭自适应情况下执行计划如下,根节点为TakeOrderAndProject,如下图所示(由于DAG图比较庞大,只截取了一部分):

开启自适应情况下,根节点为AdaptiveSparkPlan
,他的子节点才为TakeOrderAndProject
,如下图所示(DAG部分截图)。

1.3.1 主Job如何生成
有上一章节中已经指定SQL的提交过程,并且SparkExecuteStatementOperation#execute主方法中执行了sqlContext.sql()进行了构造逻辑计划阶段和物理计划阶段, 最终得到 的是 DataFrame 数据类型。调用result.collect()
真正启动了一个job。流程如下图所示:

从上图中可以看到主Job是由HiveThriftServer2驱动的DataSet.collect来触发的,上面例子用跟节点为TakeOrderAndProjectExec来走的流程,实际后期调用的还是RDD#takeOrdered来触发的。
1.3.2 子Job如何生成
SparkPlan是一颗庞大的树,上一章节中提到DataSet#collectFormPlan调用到SparkPlan#executeCollect此方法可以是其他类型的跟节点,目前继承的有下图这些,当开启自适应则调用的是AdaptiveSparkPlanExec#executeCollect方法:

其中自适应查询包adaptive的QueryStageExec有两个继承类BroadcastQueryStageExec与ShuffleQueryStageExec。

子Job并行启动的所有流程,如下图所示:

当不开启自适应时,入口是通过TakeOrderAndProject#child#execute来构造任务想BroadcastExchangeExec中线程池提交child#executeCollectIterator任务来触发collect操作从而启动了子Job。 当开启自适应时,入口是AdaptiveSparkPlan#executeCollect,中间也会走不开启自适应的路启动一批广播的子Job,在调用AdaptiveSparkPlan#getFinalPhysicalPlan时,会调用子类doMaterialize方法在子类中会启动BroadcastStageTimeout线程,重要的是submetMapStage线程来向DAGScheduler提交MapStageSubmitted任务来触发另一批子Job启动。
以上就是对SparkSQL并行执行多个Job的所有探索,与一个Job转成DAG从而划分层多个Stage不是同层次的原理,希望能帮助到大家!
推荐文章:Spark和Spring整合处理离线数据




