
扫码加入高端人才交流群
我们将不定时在群内分享招聘信息,专精特新项目,全国各地科技人才政策,行业报告等等
商务合作、人才招聘、投稿、项目合作请联系小助理
Lemonvc-MXL(微信)
service@lemonvc.com(邮箱)


政策历程图
党中央、国务院高度重视大数据在推进经济社会发展中的地位和作用。2014年,大数据首次写入政府工作报告,大数据逐渐成为各级政府关注的热点。2015年9月,国务院发布《促进大数据发展的行动纲要》,大数据正式上升至国家战略层面,十九大报告提出要推动大数据与实体经济的深度融合。在2021年3月发布的“十四五”规划中,大数据标准体系的完善将成为发展重点。


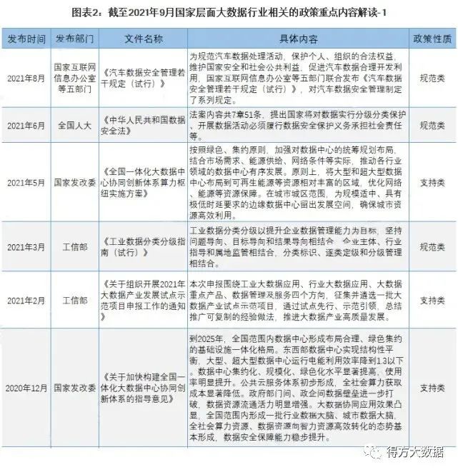
国家层面政策汇总及解读
国家层面大数据行业政策汇总
2014年,大数据首次写入政府工作报告,大数据逐渐成为各级政府关注的热点,政府数据开放共享、数据流通与交易、利用大数据保障和改善民生等概念深入人心。此后国家相关部门出台了一系列政策,鼓励大数据产业发展。
当前,随着5G、云计算、人工智能等新一代信息技术快速发展,信息技术与传统产业加速融合,数字经济蓬勃发展,数据中心作为各个行业信息系统运行的物理载体,已成为经济社会运行不可或缺的关键基础设施,在数字经济发展中扮演至关重要的角色。数据中心作为大数据产业重要的基础设施,其快速发展极大程度地推动了大数据产业的进步。
2021年7月,工信部发布《新型数据中心发展三年行动计划(2021-2023年)》,提出到2023年底,全国数据中心机架规模年均增速保持在20%左右,平均利用率力争提升到60%以上,总算力超过200 EFLOPS,高性能算力占比达到10%。





大数据安全政策解读
数字化改革推动我国生产模式的变革,随着经济数字化、政府数字化、企业数字化的建设,数据已经成为我国政府和企业的核心资产。合资企业、跨境贸易、多厂商全球合作的模式变迁,数据开始在企业与企业之间、政府与企业之间以及国与国之间流转、融合,与此同时,数据安全问题成为行业发展过程中的一大痛点。2020年全球数据泄露的平均损失成本高达1145万美元,数据泄漏事件影响大、损失重。
目前全球已有近100个国家和地区制定了数据安全保护的法律,数据安全保护专项立法已成为国际惯例。我国也不断发布数据安全相关的系列政策,为大数据行业的发展保驾护航,2021年6月,我国正式发布《中华人民共和国数据安全法》,于2021年9月1日起正式施行。


大数据融合应用政策解读
自2015年以来,我国不断发布政策鼓励云计算与物联网等互联网信息技术与大数据的融合发展,并推动大数据在医疗、农业、金融、政府、工业等多领域的应用。根据赛迪发布的数据,从具体行业应用来看,互联网、政府、金融和电信引领大数据融合产业发展,合计规模占比为77.6%。此外,工业大数据和健康医疗大数据作为新兴领域,数据量大、产业链延展性高,未来市场增长潜力巨大。
随着中国数字经济的快速发展,大数据也在政策的带动下不断向各新兴领域延伸应用。例如2021年1月,《关于加快数字商务建设服务构建新发展格局的通知》中提出要深入推进商务大数据应用体系建设和部省电商大数据共建共享工作,持续推进部省之间商务领域数据资源互联互通、有序共享,合力完善电子商务统计监测体系,形成定期共享和双向反馈工作机制。


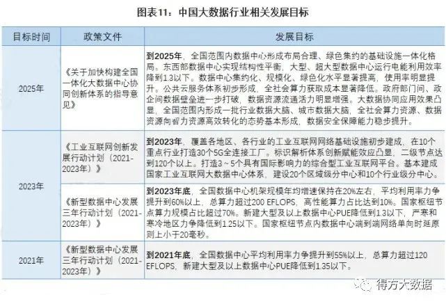
国家层面大数据行业发展目标解读
目前,针对大数据产业的“十四五”专门规划还未正式发布,但部分细分领域已对大数据的相关发展目标做出规划。《新型数据中心发展三年行动计划(2021-2023年)》提出,到2021年底,全国数据中心平均利用率力争提升到55%以上,到2023年提升至60%以上。在工业互联网发展行动计划中,提出到2023年,基本建成国家工业互联网大数据中心体系。《关于加快构建全国一体化大数据中心协同创新体系的指导意见》提出,到2025年,全国范围内数据中心形成布局合理、绿色集约的基础设施一体化格局。东西部数据中心实现结构性平衡,大型、超大型数据中心运行电能利用效率降到1.3以下。


政策历程图


国家层面政策汇总及解读
国家层面大数据行业政策汇总





大数据安全政策解读


大数据融合应用政策解读


国家层面大数据行业发展目标解读
目前,针对大数据产业的“十四五”专门规划还未正式发布,但部分细分领域已对大数据的相关发展目标做出规划。《新型数据中心发展三年行动计划(2021-2023年)》提出,到2021年底,全国数据中心平均利用率力争提升到55%以上,到2023年提升至60%以上。在工业互联网发展行动计划中,提出到2023年,基本建成国家工业互联网大数据中心体系。《关于加快构建全国一体化大数据中心协同创新体系的指导意见》提出,到2025年,全国范围内数据中心形成布局合理、绿色集约的基础设施一体化格局。东西部数据中心实现结构性平衡,大型、超大型数据中心运行电能利用效率降到1.3以下。

合作联系方式:Lemonvc-MXL(微信)
来源:得方大数据
免责声明:本公众号所发内容部分文字及图片来源于网络,仅供学习、交流使用,不具有任何商业用途,版权归原作者所有,如有问题请及时联系我们以作删除处理。
点击下方小程序卡片进入专家人才服务网,浏览更多优质服务。
• 政策速递丨正在实施!“青椒”职称的“花样”晋升!
• 政策速递丨重磅!2022年中国氢能产业政策汇总及解读(全)
• 政策速递丨最高给3000万元支持!武汉“23条”新政轰响“数字引擎”
• 政策速递丨@创新型中小企业,支持在北京证券交易所上市若干措施来了
我知道你在看哟

文章转载自智汇邦+,如果涉嫌侵权,请发送邮件至:contact@modb.pro进行举报,并提供相关证据,一经查实,墨天轮将立刻删除相关内容。




