
导语:ClickHouse是面向OLAP Query场景设计的,由俄罗斯的Yandex于2016年开源的DBMS。它之所以能够获得极致的查询性能和底层极致的存储设计密切相关,本文以实战的方式对MergeTree存储引擎的存储原理进行解析,与各位同仁共享。
一、从创建⼀张表开始




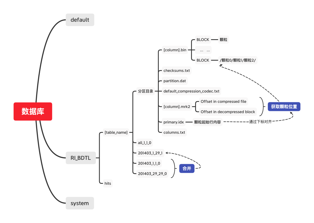
二、索引文件

三、[COLUMN].bin文件

四、mrk2文件



五、索引文件、mrk2文件、bin文件
存储对应关系

六、总结

往期导读








文章转载自中电金信研究院,如果涉嫌侵权,请发送邮件至:contact@modb.pro进行举报,并提供相关证据,一经查实,墨天轮将立刻删除相关内容。




