
目录
一、公司介绍
(一)公司概况
(二)高教领域桌面云第一选择,服务超1700所高校
(三)合作客户分布各行各地,产品运用范围广
二、财务数据
(一)营业收入稳定增长
(二)王牌产品桌面云超95%贡献率,2021年新增智慧实验室业务
(三)毛利润2021年达最高1.11亿,同比增长29.07%
(四)研发支出总体递增,占营业收入比例均超9%
三、产品及战略
(一)产品多样化,桌面云是王牌
(二)深耕高校运用技术,不断优化桌面云
(三)一朵云,致力覆盖多行业全场景
四、机遇与挑战
(一)信创发展如火如荼,噢易云勇于开创新天地
(二)抓住数字化转型机遇,打磨功能多样化桌面云
(三)教育市场需求巨大,噢易云具多个优势
(四)疫情催化下云计算市场爆发,我国云计算市场空间大
一、公司介绍
(一)公司概况
噢易云致力于云计算、桌面虚拟化、智能桌面、分布式计算等技术的研发,是专业的桌面云方案提供商。目前已为教育、政府、企业、医疗、金融、能源等行业提供云电脑办公、智慧教育、信创桌面云等系列产品,以及深度融合的全场景软硬件一体化解决方案。2020年,噢易云相继与飞腾、曙光信息、龙芯等国产CPU服务器,麒麟、统信UOS等国产操作系统等多家国产化产业链的核心厂商完成了兼容性适配认证。
自2013年成立以来,噢易云持续在研发方面进行较高投入,不断增强研发能力。公司官网显示,截至2021年年底,噢易云已拥有知识专利50项,计算机软件著作权41项,成为高教领域桌面云第一品牌、信创布局进入第一梯队。2020年7月,噢易云再次通过全球最高的CMMI5级认证评估。
(二)高教领域桌面云第一选择,服务超1700所高校
作为专业的桌面云方案提供商,噢易云凭借在国内的先发优势、技术优势和产品性价比优势,为教育领域客户提供领先的桌面云系统解决方案来实现公司的收入以及利润。据公司官方公众号显示,截至2021年年底,噢易云已服务超1700所高校,高教市场占有率达45%,新基建新一代智慧实验室解决方案成功应用于武汉大学、三峡大学、四川大学和上海交通大学等多所高校,超过1000点大规模应用案例以985/211/双一流高校覆盖率位居行业第一。
在噢易云官网上可以看到,延边大学已于2021年携手噢易云,共部署1645点融合桌面云,分布在18间计算机公共机房,创建部署3630个云桌面系统。昆明理工大学经过多期建设,现已部署1231点融合桌面云,可对校园内289间多媒体教室进行统一管理。南华大学总共部署了1400点的噢易教育桌面云融合版,采用19台云服务器,新购570台云终端,分布在14个教学机房。
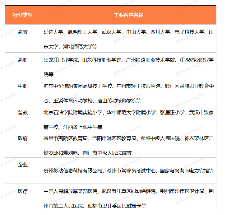
(三)合作客户分布各行各地,产品运用范围广
噢易云业务分布在教育、政府、企业、医疗、金融、能源等行业,其中教育领域的高校桌面云业务是核心业务,而政府和医疗等业务尽管不如高校业务销售份额大,但也不遑多让。截至2021年年底,噢易云已与神农架林区自然资源和规划局、国家税务总局湖北省税务局和金陵图书馆等政府机构,济南市人民医院、暨南大学医学部和中国中医科学院望京医院等医疗机构,国家电网、地大华睿和上汽集团等企业以及与中国联通和中国移动等运营商达成合作关系,服务行业用户逾1200万。

数据来源:公司官网,零壹智库
二、财务数据
(一)营业收入稳定增长
自2018年至2021年,噢易云的营业收入和归母净利润呈增长趋势,营业收入分别为0.92亿元、1.14亿元、1.59亿元和2.35亿元,归母净利润分别为0.02亿元、0.14亿元、0.28亿元和0.29亿元,年复合增长率分别为26.42%和95.14%。2021年,噢易云的营业收入为2.35亿元,同比增长47.80%,归母净利润为0.29亿元。但在这之前,2021年上半年噢易云的营业收入为0.51亿元,同比增长38.72%;归母净利润大幅下降,为-0.05亿元,同比下降117.86%。归母净利润大幅下降的主要原因为2021年市场硬盘、显示器、内存等配件价格上涨,采购成本的上涨导致营业成本增加,同时疫情控制稳定市场运行恢复正常后,噢易云加大了市场拓展及营销投入所致。
尽管2020年经济受疫情影响衰退,但噢易云的营业收入较上年同期增加4532.92万元,增长39.75%。主要原因是噢易云通过远程方式全面恢复工作,持续产品的创新,加大线上营销投入,在疫情期间注重线上营销,积极宣传公司无接触新产品和远程办公产品;另一方面受疫情影响,国内人员只能居家上课办公,高校与企业对云上产品需求增加。

(二)王牌产品桌面云超95%贡献率,2021年新增智慧实验室业务
自2018年至2020年,噢易云的主营业务结构不变,较为稳定,桌面云一直是噢易云的核心产品,营业收入占比均超过95%。最高一年为2018年,营业收入达到0.9亿元,占营业收入的比例为97.38%。2021年上半年,主营业务新增智慧实验室业务,占营业收入的比例为1.27%。噢易云开展“新基建智慧实验室”新业务,截至到2021年,在湖北、新疆、安徽、江苏、上海多个省份高校交付实施,为营业收入贡献了新的增长点。据2021年年报,噢易云按照教育桌面云业务、政企桌面云业务和智慧实验室业务等主营业务作为营业收入划分点,其中教育桌面云业务的营业收入为2.19亿元,占总营业收入的比例为93.35%。

(三)毛利润2021年达最高1.11亿,同比增长29.07%
自2018年至2021年,噢易云的毛利润呈增长趋势,到2021年达到最高值1.11亿元,同比增长29.07%。在毛利率这一项,2021年的毛利率为47.06%,较上年同期下降了6.65个百分点。2018年到2019年,毛利率呈增长趋势。在2020年受疫情影响,降到53.71%,同比下降了5.33个百分点。

数据来源:公司年度报告,零壹智库

(四)研发支出总体递增,占营业收入比例均超9%
自2018年至2021年,噢易云的研发支出呈增长趋势,在2021年达到最高值,为2295.38万元,同比增长28.93%。2021年,噢易云的研发支出为2295.38亿元,占营业收入比例为9.76%,同比增长28.93%。占比小幅增大的原因或是噢易云加大了“融合桌面云+场景”产品线延伸的研发投入,加强“融合桌面云+物联网、大数据、 手机移动互联网”技术的融合创新所致。

数据来源:公司年度报告,零壹智库
三、产品及战略
噢易云主要致力于通过云计算、桌面虚拟化、分布式计算等技术的研发,为教育、政府、企业、医疗等行业用户,提供终端桌面运维、多架构融合桌面云、远程云桌面办公服务等系列产品及深度融合的全场景软硬件一体化解决方案。核心产品为桌面云,截至2021年,已覆盖全国1700多所高校。除了专注教育市场开发,噢易云将进一步开拓信创市场,推出相应的多样化服务方案。
(一)产品多样化,桌面云是王牌
噢易云的产品和服务主要包括云计算相关软硬件产品、运维管理相关软件产品、技术委托开发和技术服务四大块。具体包括:噢易服务器虚拟化软件、噢易云管理平台软件、噢易虚拟化备份软件、噢易教育桌面云软件(E-VDI)、噢易云教室软件、噢易云PC软件、噢易云服务器、噢易云终端(X86)、噢易云终端(ARM)、噢易云计算一体机(X86)、噢易云计算一体机(ARM)、噢易实验室机房支撑系统(OSS)、噢易机房业务流程支撑系统(BOSS)、噢易多媒体网络教室软件、噢易班班通管理分析系统等产品和委托开发、产品维保、工程实施和二次定制开发、运维和技术培训等服务。
其中桌面云是噢易云的核心产品,也是主要收入来源之一。噢易云的桌面云致力于为学校实验室机房、图书馆和多媒体教室提供校园级桌面云方案,并充分结合教学机房管理流程和应用特点,通过采用桌面虚拟化技术,用虚拟的桌面来替换传统PC,统一集中存放在云端,让终端设备通过网络连接,可以让桌面环境部署更快速、管理更集中、维护更简单、数据更安全以及能耗更低廉。
(二)深耕高校运用技术,不断优化桌面云
噢易云虽然规模不大,在桌面云的整体市场份额不高,但是在教育行业中不断深耕,满足了细分领域客户的需求,因而能站稳脚跟,和华为、深信服这些巨头同台竞技。噢易云董事长杨军自 2002 年起一直投身于教育行业 IT 基础设施管理领域,拥有丰富的行业经验、渠道资源和客户关系积累,深谙高校市场开发,自噢易云成立以来便不断进行高校产品研发和升级优化。
其中噢易云发布的“多架构融合桌面云技术”,实现了三种主流桌面云技术(VDI/VOI/ IDV)架构融合,实现了界面、资源、桌面、模板和数据5个层次的深度融合,将计算机实验教学搬到云上,建设符合教学、实验实训、自主学习、考试于一体的多功能融合云实验室。适用于实训室、多媒体教室和教师办公各类考试等大规模、复杂混合场景。截止到2021年,噢易云服务超1700所高校。2021年12月,教育部高等教育司正式发布《2021年第二批产学合作协同育人项目立项名单》,噢易云124个项目成功立项。

(三)一朵云,致力覆盖多行业全场景
除了致力于高校运用,噢易云多年来坚持市场开拓创新,通过云计算、智能物联网、边缘计算等前沿技术的研发和技术创新,为政府、医疗、金融和能源等行业用户提供产品和服务。多项产品通过国家权威机构测评,专业技术创新能力持续引领,在镜像分层技术、桌面漫游技术和视频重定向技术等多项核心技术方面遥遥领先,得到客户充分肯定。
噢易云提出“一朵云,覆盖行业全场景桌面应用需求”,将新一代信息技术与行业场景深度融合创新。2021信息技术应用创新论坛上,噢易云携信创桌面云解决方案亮相。2022年1月,为了解决党政机关、重点行业正将现有国外终端替换为国产终端的迁移不适配问题,噢易云推出了“云桌面+云应用”组合的解决方案。在不断的研发中,噢易云先后入选国家工业信息安全发展研究中心发布的首批信息技术创新“2021年桌面云优秀解决方案”。
四、机遇与挑战
(一)信创发展如火如荼,噢易云勇于开创新天地
根据《2021年中国信创桌面云产业研究报告》,2021年内我国信息技术应用创新行业市场规模达到3673.4亿元,增长率接近40%。而针对部分应用在迁移过程中出现的不兼容等问题,可以采用“云桌面/云应用”解决方案进行过渡。这也就意味着云模式作为推进信创产业发展的一种新模式已经登上“舞台”。为此,在信创市场快速发展的带动下,桌面云也迎来了需求爆发。《报告》显示,2021年中国桌面云软件销售规模达46.2亿元,预计未来五年,中国信创桌面云市场将以33.9%的复合增长率发展,即到2025年,我国信创桌面云市场规模将达到46.8亿元。
噢易云作为专业的桌面云方案提供商,自主研发的信创桌面云平台已完成和主流国产芯片、操作系统的适配认证,并通过工信部专业机构质量测试,能够有效解决迁移过程中出现的应用不适配的问题。为了进一步开拓信创市场,噢易云一方面加大研发力度,依托自身技术实力和丰富经验,以桌面服务为基石,推出噢易信创融合桌面云产品,面向政府、金融、石油、通信、医疗、教育等行业,提供云到端一体化解决方案,构筑安全、敏捷、高效的办公应用生态。一方面积极参与信创项目,2021年3月,中国电子工业标准化技术协会信息技术应用创新工作委员会成立信创桌面云小组,噢易云作为小组第一批成员单位加入。
(二)抓住数字化转型机遇,打磨功能多样化桌面云
2021年是“十四五”开局之年、全面建设社会主义现代化国家新征程的第一年。“十四五”规划纲要指出,要实现重要产业、基础设施、战略资源、重大科技等关键领域安全可控,增强产业链供应链自主可控能力;要加快建设数字经济、数字社会、数字政府,以数字化转型整体驱动生产方式、生活方式和治理方式变革。
噢易云表示将充分发挥企业在技术创新、产品创新、市场创新等方面的综合优势,持续完善适用于更多样化业务场景需求的桌面云解决方案,保障教育、医疗、政企、金融等行业用户终端使用时的数据安全,实现随时随地移动办公,加速驱动行业数字化转型。但截止到2021年,噢易云的核心业务主要分布在教育领域,对于其他行业的市场占有份额较小,未来还需加大这方面的市场开拓投入。
(三)教育市场需求巨大,噢易云具多个优势
根据教育部数据估算,我国的教育行业云计算市场规模达百亿元。而早在2011年《教育信息化十年发展规划(2011-2020年)》便提出,充分整合现有资源,采用云计算技术,形成资源配置与服务的集约化发展途径,构建稳定可靠、低成本的国家教育云服务模式。到2020年,我国在线教育用户规模达3.42亿,占网民整体的34.6%;手机在线教育用户规模达3.41亿,占手机网民的34.6%。随着中国在线教育用户规模的快速增长,以及居民收入水平上升,对教育支出意愿不断上升,推动了我国在线教育市场规模快速上升。
2021年,教育部等六部门印发《关于推进教育新型基础设施建设构建高质量教育支撑体系的指导意见》,提出到2025年,建设教育新型基础设施,聚焦信息网络、平台体系、数字资源、智慧校园、创新应用、可信安全等方面的新型基础设施体系。重点方向包括智慧校园新型基础设施、可信安全新型基础设施等六大类,而噢易云在这方面有先发优势、产品优势和技术优势,经过长时间对高校教育市场的开拓,也已形成稳定的客户资源。
(四)疫情催化下云计算市场爆发,我国云计算市场空间大
2020年,新冠肺炎疫情的爆发对中国经济造成了严重冲击。需求和生产骤降,投资、消费、出口均受明显冲击,短期失业上升和物价上涨。工人返城、工厂复工延迟,企业停工减产,生产基本停滞。2020年一季度中国GDP同比下降6.8%,增速较上年同期降低13.2个百分点,是有季度GDP统计以来的首次负增长和最大降幅。
受疫情影响,噢易云的招投标程序流程、新项目建设进度都受到了不利影响。但另一方面,新型冠状病毒肺炎疫情下,闭门不出成了常态,在线办公、远程教育、在线游戏、网络流媒体等需求迎来井喷,云计算市场应用场景爆发。
再者,近年来我国云计算发展迅速,规模从2015年的387.3亿元增长到2020年的2091亿元,4年间复合增长率为40.11%。但与美国相比,中国云计算规模大概只有美国的9%,这与同期中国GDP是美国GDP68.4%的现状差别比较大,因此我国云计算市场还有很大的发展空间。
2022年两会,作为数字经济的核心引擎,云计算再度引起高度关注,要促进数字经济发展,云计算、数据中心、区块链、大数据等热门词汇频繁出现在两会建议和提案中。而在此前的地方两会上,全国多个省份均在数据基础设施、云化、智能化等领域提出重点规划部署,这将为整个云计算行业的发展开启新征程。

数据来源:中国信通院,零壹智库
End.





