在节目开始前,先跟大家预告一下我们下周四的直播,届时我们将针对“以精细化为导向的欺诈风险管理体系”和“数智化的营销管理”这两大金融机构热门图技术解决方案进行分享。想了解相关应用的朋友记得关注我们公众号,点击菜单栏的直播报名就可以参与本次直播啦。下面开始我们今天的随身听。
常见的金融风险大致可分为两个类型:可防可控风险和难防难控风险。比如用户违约风险,以及用户收入降低导致购买力下降风险,我们统称信用风险。黑产,中介,团伙欺诈等属于欺诈风险。信用风险,欺诈风险以及操作风险,这些都是可以通过各类不同等级的金融风控技术极大程度地降低。金融风控技术的演进可以基于所需要处理的数据维度而抽象成从点到线再到面。也就是从人工审核到规则,到算法模型再到关联图谱。对应的技术分别是从数据分析到机器学习再到图谱应用。主要过程如下:
1
第一阶段-审核:主要依赖对信息的人工审核。但身份证、手机号码、银行流水等材料的伪造成本很低,金融机构就需投入大量人力审核信息主体的身份及材料的真实性
2
第二阶段-规则:基于数据分析而制定的各种策略和规则,并通过收集大量多样化的数据,如第三方信息等对信息的真实性进行交叉验证。这比传统的人工审核具有更强的反欺诈能力。但由于数据来源多、规模日益庞大,如何整合多元异构数据源,利用已有数据交叉验证成为新挑战。
3
第三阶段-模型:利用机器学习模型,将多源异构的大数据整合成机器可以理解的知识,通过机器学习模型来判断节点的好与坏;
4
第四阶段-关联图谱:将单点身份和单条链路的资料转换成对于面的形式的风险检测,不仅关注节点个体本身,而且更加关注个体之间的关系,从而实现欺诈的识别和防御。简而言之,图分析应用就是一个较好的切入点。
然而在传统的金融企业中,图技术并没有被大规模的应用。这些企业仍然使用关系型数据库进行数据存储,进行的风控也仅仅从个体本身来出发去分析个体之间的差异。但由于信息伪造成本极低,就导致欺诈风险的欺诈行为高发且难以防范。其实,这些企业所拥有的这些数据本身就隐含着海量的挖掘价值,而传统的金融企业却无从下手,所以越来越多的金融科技公司开始着手对图技术进行研究与应用,使用图数据库去存储数据,并且利用图分析算法来甄别团伙欺诈行为,这就极大程度地提高了数据存储和数据挖掘的能力,也可以为金融风控业务提供实时有效的风险信息。
这里我们就要重点讲讲为什么要用图技术?
与传统的关系型数据库和NOSQL数据库相比,定义良好的图数据库都有着明显优势。图数据库是一个使用图结构进行语义查询的数据库,使用节点、边和属性来表示和存储数据。图数据库将数据之间的关系作为优先级,可以使用图数据库直观地显示关系,使其对于高度互连的数据非常有用。那在什么情况下需要使用图数据库? 比如数据量庞大数据种类较多,或者是查询关联多维数据,另外就是数据分析任务和查询逻辑复杂,或者需要对复杂查询作出快速响应和场景多偏向探索和预测类分析等。
图数据库用于数据存储管理,主要就是将非结构化数据存储并管理起来。相较于关系型数据库,图数据库是对关系型数据库功能的拓展,它真正关注的是个体与个体之间的关系,它的结构是由顶点和边所组成的,它支持的图结构也更加灵活。典型图数据库TigerGraph就提供一站式图分析平台,包括超大规模的大图数据存储、高性能图计算、查询分析一体化等。
下面就给大家介绍几个使用图分析技术进行风险识别的典型场景

01
首先是案件反欺诈调查。在车险理赔中,把人、车、案件等相关数据连接起来构成一个图,采用TigerGraph的深度关联分析可以轻松实现在事中做实时反欺诈检测,原来在事中进行数据关联处理只能做一到两跳的简单查询,获取的信息有限,缺少更多的信息来辅助判断是否存在欺诈行为,通常只能在事后进行欺诈调查,无法满足实时的风险控制。在TigerGraph实时大图中可以多跳发现欺诈风险,并且进行实时计算,在事中提前发现欺诈风险及欺诈团伙;涉及的主要数据包括:车辆、理赔、电话、保单、案件等等相关的数据。基于全量理赔数据,就可以构建人-保单-赔案的关联网络图进行欺诈风险识别。

02
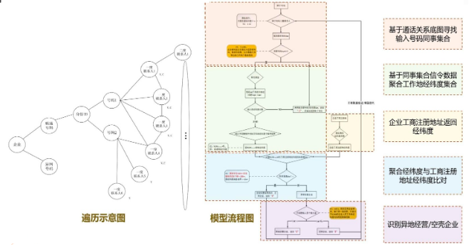
图技术在企业经营位置的风险识别。根据企业信息和员工通话记录等数据构建关联网络图。基于企业员工通话关系寻找输入号码同事集合,根据同事集合信令数据聚合工作地经纬度等。可以通过聚合工作地经纬度与企业工商注册地址比对,利用TigerGraph提供的图算法就可以轻松识别出异地经营或空壳企业等。目前该图模型可以以多种企业状态返回,例如正常经营企业、疑似异地经营企业、空壳企业等。

03
图技术在企业风险传导的应用。企业在风险管理方面,需要尽早识别、早预警、早发现、早处置,建立风险应对措施。当前受到疫情的影响,例如企业经营信贷风险也在不断加剧和变化,其最新特征表现为跨地区、跨行业和集团化经营的企业越来越多,一些关联企业频繁进行关联交易、资金串用和相互担保,使企业信贷风险越来越具有隐秘性、传导性和系统性。
企业“关系圈”一旦某个环节出现危机,往往会沿着企业关系网络快速传导,给银行信贷资产造成巨大损失。传统的风险管理,从企业自身财务状况、经营变化判断风险概率,基本以企业财务信息为核心,评估周期较长。
利用TigerGraph图分析平台可以构建基于客户关系网络的企业风险传导应用,从企业关系网络的传导效应、自身行为变化判断风险概率。例如,某某科技企业在发生经营异常等情况时,将会对相关上下游企业造成直接或间接影响。业务人员就能够通过图分析平台提供的企业风险传导路径的智能检索,及时发现相关联的上下游企业受到的风险影响程度,及时捕捉和预警企业风险事件 ,全面而科学地关注关联风险以及传导路径,有效防范信用风险在企业中扩散。
除了以上的几个典型场景,当然还有利用图进行欺诈团伙检测、图技术在客户股权识别的应用、如何将企业风险传导应用于客户准入等更多的应用介绍,感兴趣的朋友都可以关注TigerGraph公众号,点击菜单中的“往期回放”,即可观看完整版风控系列研讨会。
最后,再一次提醒大家,针对金融机构的图技术应用,下周四我们邀请到了库珀麦田的金融服务风险管理总监李杉杉和金融服务营销管理总监王一凡两位行业专家,为大家直播讲解“金融机构基于图的数字化转型分享”。直播将重点讲解金融机构关注的欺诈风险管理和精准营销管理这两大重点图技术解决方案,同时,来自TigerGraph的解决方案总监李憓松老师也将结合TigerGraph的实际案例,详细解读图技术应用。点击“阅读原文”链接或扫描图中二维码,了解活动详情,免费报名本次直播。





