速威低代码平台FlexWeaver V5.0
获【达梦数据】产品兼容互认证证书
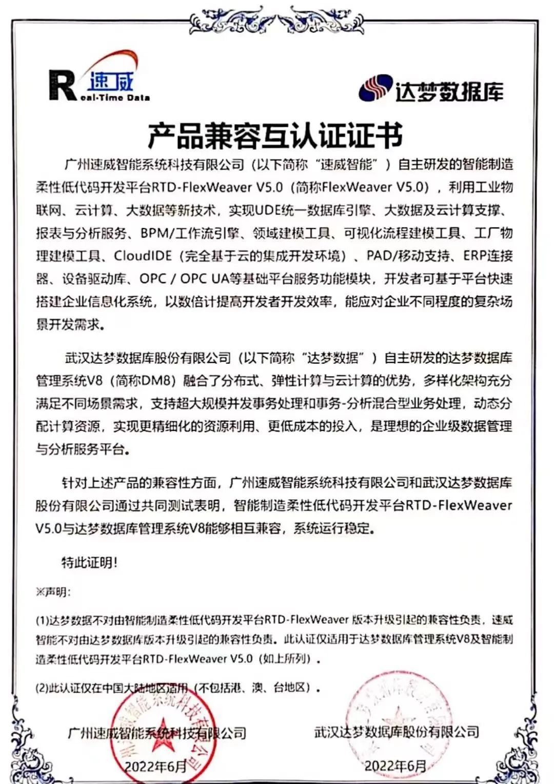
近日,广州速威智能系统科技有限公司(以下简称“速威智能”)自主研发的智能制造柔性低代码开发平台RTD-FlexWeaver V5.0(简称FlexWeaver V5.0)与武汉达梦数据库股份有限公司(以下简称“达梦数据”)管理系统V8(简称DM8)完成了联合兼容性测试。
经严格检测,速威智能FlexWeaver V5.0在达梦数据DM8中实现快速部署,稳定运行。双方互相兼容,性能卓越,有效降低企业运维难度,共同为企业级用户提供一体化解决方案。双方共同确认测试结果后,签署产品兼容性认证书。这意味着速威智能在数据库兼容方面进一步扩展,同时也意味着速威智能在信息技术应用创新产业的生态版图更加完善。

国产化及数据爆发
数据库对于企业的重要性正在逐渐凸显
近几年,在国产化及数据爆发的影响下,数据库对于企业的重要性正在逐渐凸显。据中国信通院测算,2020年中国数据库市场规模约241亿元,占全球数据库市场规模的5.2%。预计到2025年,中国数据库市场规模将达688亿元,年复合增长率为23.4%。
数据库作为IT产业最重要的基础软件之一,是支撑各类应用系统运行的主要支柱 。对于多数企业来说,数据库软件的更替是一件需要非常审慎的事情,尤其是各个数据库软件之间的兼容性影响,对于应用改造工作量以及生产运行稳定性的影响。
伴随信息技术应用创新产业及数字化转型需求的激增,数据库选型除了要满足高可靠性、高性能和高安全性等要求外,还要求数据库产品具备极高的兼容能力,以保证上层业务改造最小化;同时,需要极强的兼容性以及对海量数据复杂分析的能力,才能融入信息系统软硬件生态圈。
此次速威智能自主研发的智能制造柔性低代码开发平台RTD-FlexWeaver V5.0与达梦数据库管理系统V8完全兼容 ,不仅是基于产品功能和性能的测评认证,更代表了速威智能在推动数据库产业实现自主可控、安全可靠,为企业级用户提供稳定可靠、广泛兼容解决方案的持续努力。
速威智能低代码开发平台
RTD-FlexWeaver V5.0
目前,速威智能RTD-FlexWeaver V5.0利用工业物联网、云计算、大数据等新技术,实现UDE统一数据库引擎、大数据及云计算支撑、报表与分析服务、BPM/工作流引擎、领域建模工具、可视化流程建模工具、工厂物理建模工具、CloudIDE(完全基于云的集成开发环境)、PAD/移动支持、ERP连接器、设备驱动库、OPC/OPC UA等基础平台服务功能模块,开发者可基于平台快速搭建企业信息化系统,以数倍计提高开发者开发效率,能应对企业不同程度的复杂场景开发需求。
目前,基于此平台,速威已为国内外包括华为、松下、约克、本田、沃尔沃等上千家知名制造企业提供整体解决方案及平台衍生产品。


同时,为国内本科、高职高专建设工业互联网、智能制造、智慧物流等实训室,链接人才与技术等制造业产业关键环节,打造速威生态体系,目前已服务包括工信部电子五所、南京大学、重庆交通大学、江苏大学、浙江工业大学等超过500 家科研院所实验室与工程实训中心。

未来,速威智能将持续专注技术和服务的打磨,一如既往的加强与产业链上下游企业合作,与国产软硬件合作伙伴共同打造完善的生态环境,为企业提供创新性的数字化解决方案,构建国产化系统生态圈,驱动企业数字化转型的高质量发展!
关于达梦数据

武汉达梦数据库股份有限公司成立于2000年,是国内领先的数据库产品开发服务商,国内数据库基础软件产业发展的关键推动者。公司为客户提供各类数据库软件及集群软件、云计算与大数据等一系列数据库产品及相关技术服务,致力于成为国际顶尖的全栈数据产品及解决方案提供商。多年来,公司始终坚持原始创新、独立研发的技术路线。目前,公司已掌握数据管理与数据分析领域的核心前沿技术,拥有主要产品全部核心源代码的自主知识产权。
自成立以来,达梦数据先后完成并获得数十项国家级或省部级科研开发项目与奖项,逐渐成长为国内数据库行业的领先企业。公司服务于包括建设银行、中国人保、国家电网、中国航信、中国移动、中国烟草等在内的知名用户,成功应用于金融、能源、航空、通信、党政机关等数十个领域。根据赛迪顾问及IDC发布的报告显示,2019年至2021年公司产品市占率位居中国数据库管理系统市场国内数据库厂商前列。
速威智能
国内领先的工业软件平台与产品提供商
广州速威智能系统科技有限公司成立于2005年,总部位于广州,在全国设有分公司和子公司,是国内领先的工业软件平台与产品提供商。目前公司业务分为数字化工厂、智慧农业、职业教育三大板块。公司荣获国家高新技术企业、ISO9001认证企业、MESA China 常务理事单位、广州瞪羚企业、企业信用评价AAA级信用企业、GDIP产学研基地等荣誉,拥有100多项发明、实用新型专利及软件著作权。
数字化工厂板块
速威智能数字化工厂板块包主营MES生产车间制造执行系统、WMS仓储管理系统、TPM设备管理系统、APS高级排产系统及云原生低代码开发平台——FleWeaver。服务企业含松下电器、约克空调、北汽集团、上汽通用五菱、福达股份、玉柴机器、金龙鱼、徐福记、优利特医疗电子、合生元、菱王电梯、联合光电等600多家知名制造企业(30+世界500强企业及100+家国内上市公司)。




数字农业板块
速威智能为您打造全方面的智能化农业管理平台,结合农产品生长需求,利用大数据平台、物联网传感器、移动物联网数据传输技术以及农业专家指导,改变传统农业产销现状,利用环境监控调节、资源整合、数据集成化管理以及农业营销社交等服务,提升农业发展效率,打造一个全方面高集成性的智能农业管理平台。已成功服务英九庄园、八百秀才、康和药业等多家农业制造企业。
职业教育板块
速威智能职业教育板块主推工业互联网实训室、智能制造实训室、智慧物流实训室,旨在将企业的实际应用案例搬进校园,合作院校超500家。

微信扫码咨询
预约免费上门调研
全国咨询热线 | 133-0239-1845
官网 | www.rtdsoft.com
地址 | 广州市黄埔区镇东路202号
广东省机械研究所智能装备产业园A栋5楼




